电脑桌面
添加内谋知识网--内谋文库,文书,范文下载到电脑桌面
安装后可以在桌面快捷访问

2024届山东省邹城市中考五模化学试题含解析.doc

2024届山东省邹城市中考五模化学试题含解析.doc_第1页
1/13
2024届山东省邹城市中考五模化学试题含解析.doc_第2页
2/13
2024届山东省邹城市中考五模化学试题含解析.doc_第3页
3/13
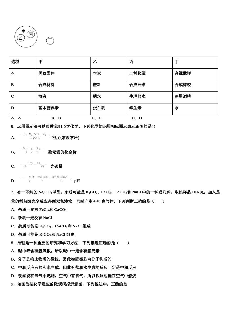
2024届山东省邹城市中考五模化学试题注意事项:1.答题前,考生先将自己的姓名、准考证号填写清楚,将条形码准确粘贴在考生信息条形码粘贴区。2.选择题必须使用2B铅笔填涂;非选择题必须使用0.5毫米黑色字迹的签字笔书写,字体工整、笔迹清楚。3.请按照题号顺序在各题目的答题区域内作答,超出答题区域书写的答案无效;在草稿纸、试题卷上答题无效。4.保持卡面清洁,不要折叠,不要弄破、弄皱,不准使用涂改液、修正带、刮纸刀。一、选择题(本题包括12个小题,每小题3分,共36分.每小题只有一个选项符合题意)1.电解饱和食盐水可获得一种碱、最轻的气体和另一种气体,下列叙述不正确的是A.反应物一定不是一种物质B.“最轻的气体”是氢气C.“碱”一定是氢氧化钠D.“另一种气体”可能是O22.下列实验操作错误的是A.蒸发结晶B.检查气密性C.滴管用毕即插回D.测定溶液的pH3.以下化学药品保存或实验操作正确的是()A.B.C.D.4.下列变化中属于化学变化的是A.在甲骨上刻文字B.粮食酿酒C.纺纱织布D.用石块堆砌墙壁5.某同学用图表对所学知识进行归纳(如下图)。下列表格中的各组物质符合这种关系的是选项甲乙丙丁高锰酸钾A黑色固体木炭二氧化锰合成橡胶医用酒精B合成材料塑料合成纤维水C溶液糖水生理盐水D基本营养素蛋白质维生素A.AB.BC.CD.D6.运用图示法可以帮助我们巧学化学。下列化学知识用相应图示表示正确的是()A.密度(常温常压)B.硫元素的化合价C.含碳量D.pH7.有一不纯的Na2CO3样品,杂质可能是K2CO3、FeCl3、CaCO3和NaCl中的一种或几种,取该样品10.6克,加入足量的稀盐酸完全反应得到无色溶液,同时产生4.48克气体,下列判断正确的是()A.杂质一定有FeCl3和CaCO3B.杂质一定没有NaClC.杂质可能是K2CO3、CaCO3和NaCl组成D.杂质可能是K2CO3和NaCl组成8.推理是一种重要的研究和学习方法.下列推理正确的是()A.碱中都含有氢氧根,所以碱中一定含有氢元素B.分子是构成物质的微粒,因此物质都是由分子构成的C.中和反应有盐和水生成,因此有盐和水生成的反应一定是中和反应D.铁丝能在氧气中燃烧,空气中有氧气,所以铁丝也能在空气中燃烧9.如图为某化学反应的微观模拟示意图,下列说法中,正确的是A.反应前后氢元素的化合价没有改变B.n=3C.反应过程中原子种类发生了变化D.该反应生成了两种单质10.在一个密闭容器中放入甲、乙、丙、丁四种物质,在一定条件下充分反应,测得反应前后各物质的质量如下表所示。下列说法正确的是()物质甲乙丙丁反应前质量/g100.34.82.8反应后质量/g3.2待测86.4A.待测值为0.6B.此反应可表示为:丙+丁→甲C.反应中甲和丁变化的质量比为1:2D.甲一定是化合物11.下列化学方程式符合题意且书写正确的是A.用盐酸除铁锈:B.正常雨水的pH约为5.6的原因:C.食盐溶于硝酸钾溶液:D.除去铜粉中少量的铁粉:12.图中“→”表示甲在一定条件下可以转化成乙,“—”表示相连的物质在一定条件下可以发生反应,甲、乙、丙、丁分别表示一氧化碳、碳、氧气、二氧化碳中的某一物质,下列说法正确的是A.甲一定是一氧化碳B.乙一定不是二氧化碳C.丙可能是碳或氧气D.丁可能是碳或二氧化碳二、填空题(本题包括4个小题,每小题7分,共28分)13.如图是学校运动会的场景,请回答:用熟石灰画跑道,熟石灰的化学式为__________;运动员服装要求耐磨、不吸汗或少吸汗,当你在商店,看到运动员服装两个标签,则你选择的运动衫是________;参加剧烈运动后的人,血液的pH会减小,最好为同学提供的饮料是_____(填序号);A矿泉水B弱碱水C二氧化碳饮料发令枪使用的发令弹是由氯酸钾和红磷配制而成,在撞击条件下生成氯化物和一种白烟,反应的化学方程式为__________________________;在氯酸钾中,氯元素的化合价为________价。14.(1)化学与我们的生产、生活息息相关。现有干冰、熟石灰、钛合金三种物质,请选择适当的物质填空。①可用于人工降雨的是_____;②可用于制造人造骨的是_____;③可用于改良酸性土壤的是_____;(2)天然气是当今人类使用较多的一种化石燃料,其完全燃烧的化学方程式为_____、目前化石燃料日趋...

1、当您付费下载文档后,您只拥有了使用权限,并不意味着购买了版权,文档只能用于自身使用,不得用于其他商业用途(如 [转卖]进行直接盈利或[编辑后售卖]进行间接盈利)。
2、本站所有内容均由合作方或网友上传,本站不对文档的完整性、权威性及其观点立场正确性做任何保证或承诺!文档内容仅供研究参考,付费前请自行鉴别。
3、如文档内容存在违规,或者侵犯商业秘密、侵犯著作权等,请点击“违规举报”。

碎片内容

2024届山东省邹城市中考五模化学试题含解析.doc

确认删除?