电脑桌面
添加内谋知识网--内谋文库,文书,范文下载到电脑桌面
安装后可以在桌面快捷访问

2024届山东菏泽市曹县中考化学押题卷含解析.doc

2024届山东菏泽市曹县中考化学押题卷含解析.doc_第1页
1/14
2024届山东菏泽市曹县中考化学押题卷含解析.doc_第2页
2/14
2024届山东菏泽市曹县中考化学押题卷含解析.doc_第3页
3/14
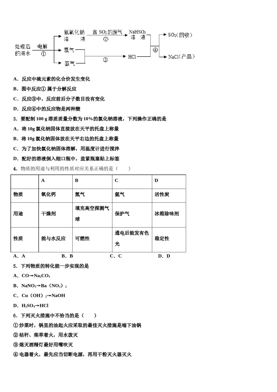
2024届山东菏泽市曹县中考化学押题卷注意事项:1.答卷前,考生务必将自己的姓名、准考证号、考场号和座位号填写在试题卷和答题卡上。用2B铅笔将试卷类型(B)填涂在答题卡相应位置上。将条形码粘贴在答题卡右上角"条形码粘贴处"。2.作答选择题时,选出每小题答案后,用2B铅笔把答题卡上对应题目选项的答案信息点涂黑;如需改动,用橡皮擦干净后,再选涂其他答案。答案不能答在试题卷上。3.非选择题必须用黑色字迹的钢笔或签字笔作答,答案必须写在答题卡各题目指定区域内相应位置上;如需改动,先划掉原来的答案,然后再写上新答案;不准使用铅笔和涂改液。不按以上要求作答无效。4.考生必须保证答题卡的整洁。考试结束后,请将本试卷和答题卡一并交回。一、选择题(本题包括12个小题,每小题3分,共36分.每小题只有一个选项符合题意)1.下列图像不能正确反映其对应变化关系的是A.用等质量、等浓度的过氧化氢溶液在有无催化剂条件下制氧气B.一定质量的单质硫在密闭容器中燃烧C.向等质量、等浓度的稀硫酸中分别逐渐加入锌粉和铁粉D.向一定质量的氯化铜和稀盐酸的混合溶液中逐滴加入氢氧化钠溶液2.近年来有人提出了利用处理后的海水(主要成份是氯化钠溶液)吸收含二氧化硫的废气,该方法的流程如下图所示。下列说法正确的是A.反应中硫元素的化合价发生变化B.图中反应①属于分解反应C.反应③中,反应前后分子数目没有变化D.反应④中的反应物是两种酸3.要配制100g溶质质量分数为10%的氯化钠溶液,下列操作正确的是A.将10g氯化钠固体直接放在天平的托盘上称量B.将10g氯化钠固体放在天平右边的托盘上称量C.为了加快氯化钠固体溶解,用温度计进行搅拌D.配好的溶液倒入细口瓶中,盖紧瓶塞贴上标签4.物质的用途与利用的性质对应关系正确的是()ABCD物质氧化钙氢气氩气活性炭用途干燥剂填充高空探测气保护气冰箱除味剂球性质能与水反应可燃性通电后能发有色稳定性光A.AB.BC.CD.D5.下列物质的转化能一步实现的是A.CO→Na2CO3B.NaNO3→Ba(NO3)2C.Cu(OH)2→NaOHD.H2SO4→HCl6.下列灭火措施中不恰当的是()①炒菜时,锅里的油起火应采取的最佳灭火措施是端下油锅②桔秆、柴草着火,用水泼灭③熄灭酒精灯最好用嘴吹灭④电器着火,最先应当切断电源,再用干粉灭火器灭火⑤汽油着火,应该立即用水浇灭⑥撒在实验桌上的酒精着火,应用湿抹布盖灭.A.①③⑤B.②④⑥C.①③⑥D.②③⑤7.安徽省地方标准《地理标志产品石台富硒茶》在合肥通过专家审定通过。元素周期表中有关“硒”的信息如图所示。下列关于硒元素说法正确的是()A.硒元素符号为SeB.硒是金属元素C.硒原子的中子数为34D.硒元素的相对原子质量为78.96g8.下列图示实验所得出的结论中,不正确的是()A.氧气约占空气体积的1/5B.燃烧条件之一:温度需达到可燃物的着火点C.氨气分子在不断的运动D.水是由氢气和氧气组成的9.下列有关物质的检验、除杂、鉴别、分离所用试剂或方法正确的是选项实验目的所用试剂或方法A检验生石灰中是否含有杂质石灰石水或稀盐酸B除去BaCl2溶液中的Ba(OH)2加适量的稀硫酸后过滤C鉴别NH4Cl溶液和KCl溶液NaOH溶液D分离C和CuO的固体混合物加水溶解后过滤A.AB.BC.CD.D10.生活中处处充满化学。下列说法正确的是A.木材着火用水浇灭是降低了木材的着火点B.用霉变油菜籽生产食用油C.人体缺少维生素A会患坏血病D.炒菜用加碘盐可补充碘元素11.欲将含有盐酸的氯化钙溶液中和至中性,在不用指示剂的条件下,应加入的试剂是()A.石灰石粉末B.生石灰C.熟石灰D.纯碱(Na2CO3)12.钴在国防工业中有重要的作用,下图为钻元素在元素周期表中的信息。下列说法正确的是A.钻元素属于非金属元素B.钻原子核内有27个质子C.钻元素又称为一氧化碳D.钴原子的相对原子质量是58.93g二、填空题(本题包括4个小题,每小题7分,共28分)13.H2是一种重要化工生产原料,也是一种极具开发前景的清洁能源。实验室常用锌粒与稀硫酸来制取H2,以便研究H2的性质,下面是一些常见的化学仪器或装置,请按要求填空:(1)写出上述仪器的名称:b___________,f________;(2)选取上述...

1、当您付费下载文档后,您只拥有了使用权限,并不意味着购买了版权,文档只能用于自身使用,不得用于其他商业用途(如 [转卖]进行直接盈利或[编辑后售卖]进行间接盈利)。
2、本站所有内容均由合作方或网友上传,本站不对文档的完整性、权威性及其观点立场正确性做任何保证或承诺!文档内容仅供研究参考,付费前请自行鉴别。
3、如文档内容存在违规,或者侵犯商业秘密、侵犯著作权等,请点击“违规举报”。

碎片内容

2024届山东菏泽市曹县中考化学押题卷含解析.doc

确认删除?