电脑桌面
添加内谋知识网--内谋文库,文书,范文下载到电脑桌面
安装后可以在桌面快捷访问

2024届山西省临汾平阳中考化学全真模拟试题含解析.doc

2024届山西省临汾平阳中考化学全真模拟试题含解析.doc_第1页
1/11
2024届山西省临汾平阳中考化学全真模拟试题含解析.doc_第2页
2/11
2024届山西省临汾平阳中考化学全真模拟试题含解析.doc_第3页
3/11
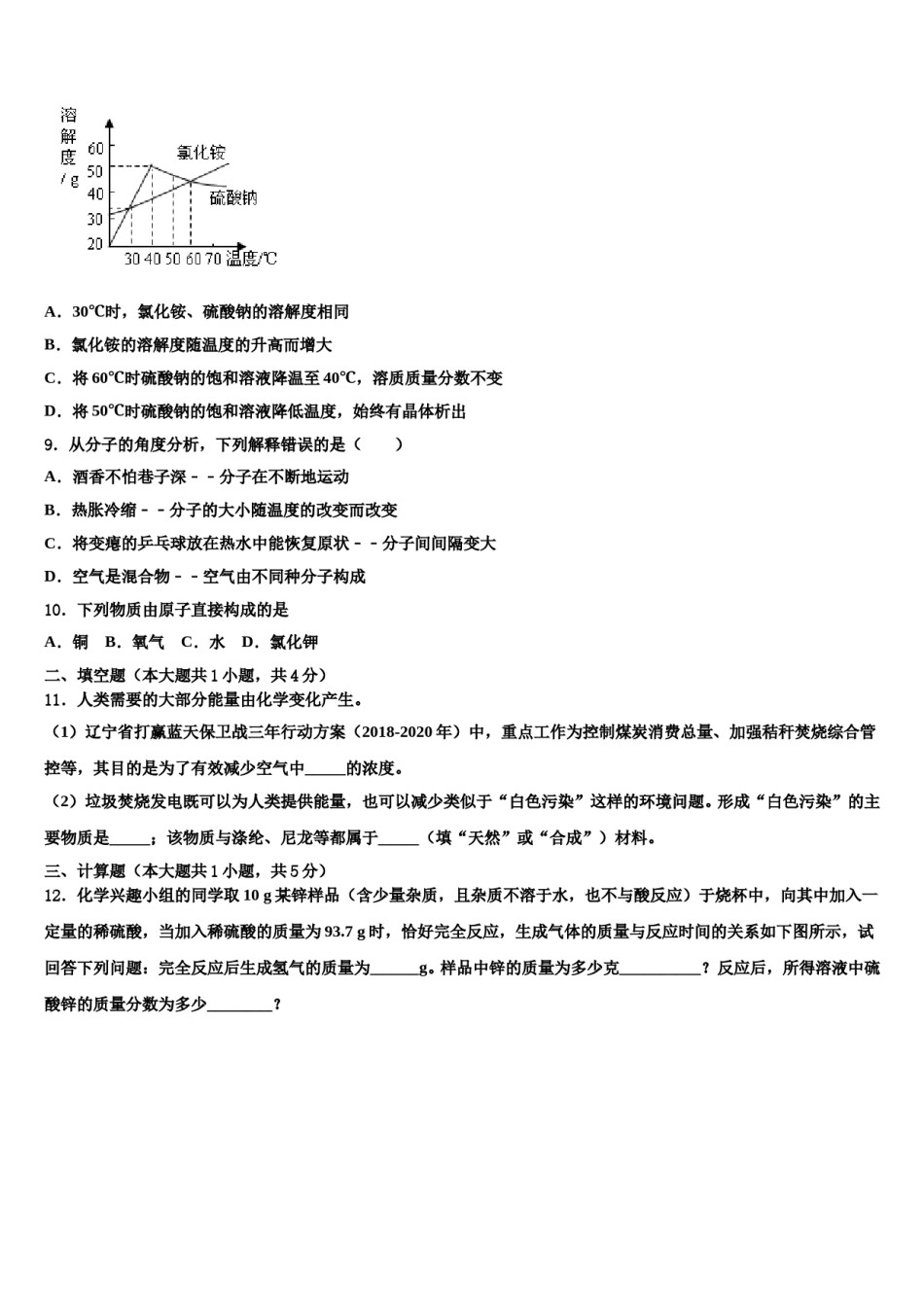
2024届山西省临汾平阳中考化学全真模拟试题考生须知:1.全卷分选择题和非选择题两部分,全部在答题纸上作答。选择题必须用2B铅笔填涂;非选择题的答案必须用黑色字迹的钢笔或答字笔写在“答题纸”相应位置上。2.请用黑色字迹的钢笔或答字笔在“答题纸”上先填写姓名和准考证号。3.保持卡面清洁,不要折叠,不要弄破、弄皱,在草稿纸、试题卷上答题无效。一、单选题(本大题共10小题,共20分)1.下列实验进行中的现象或实验原理正确的是()A.白磷始终不然燃烧B.小气球变瘪C.物体间力的作用是相互的D.音叉振幅越大音调越高2.取碳酸钾、碳酸镁和碳酸锌的固体混合物7.5g,加入到100g7.3%的稀盐酸中,充分反应后,蒸干溶液得到8.27g固体。则原混合物中金属元素的质量分数为A.50%B.44%C.35%D.12.9%3.除去下列各物质中混有的少量杂质,所用试剂、操作方法均正确的是序号物质杂质除杂试剂操作方法ACaOCaCO3足量稀盐酸溶解、过滤BKCl固体MnO2固体加水溶解、过滤、蒸发、结晶CCO2HCl氢氧化钠溶液洗气DKNO3溶液K2SO4加入适量的BaCl2溶液过滤A.AB.BC.CD.D4.根据元素在周期表中的有关信息和原子结构示意图判断,下列说法正确的是()A.镁离子(Mg2+)核内有10个质子B.镁离子与硫离子的最外层电子数不相等C.硫元素的相对原子质量为16D.在化学反应中,硫原子容易得到2个电子5.苹果中富含苹果酸,苹果酸的化学式为C4H4O4。下列说法正确的是()A.苹果酸中含有12个原子B.苹果酸中碳元素的质量分数约为41.4%C.苹果酸的相对分子质量为112D.苹果酸中C、H、O三元素的质量比为4:4:46.甲烷和水反应可以制水煤气(混合气体),其反应的微观示意图如图所示:根据以上微观示意图得出的结论中,正确的是()A.反应前后各元素的化合价均不变B.该反应化学方程式中甲烷和水的计量数之比为1:1C.该反应中含氢元素的化合物有3种D.水煤气的成分是一氧化碳和氧气7.根据化学方程式不能获得的信息有()A.化学反应发生的条件B.化学反应的快慢C.反应物和生成物的质量比D.化学反应的反应物和生成物8.右图为氯化铵和硫酸钠的溶解度曲线,下列说法中不正确的是A.30℃时,氯化铵、硫酸钠的溶解度相同B.氯化铵的溶解度随温度的升高而增大C.将60℃时硫酸钠的饱和溶液降温至40℃,溶质质量分数不变D.将50℃时硫酸钠的饱和溶液降低温度,始终有晶体析出9.从分子的角度分析,下列解释错误的是()A.酒香不怕巷子深﹣﹣分子在不断地运动B.热胀冷缩﹣﹣分子的大小随温度的改变而改变C.将变瘪的乒乓球放在热水中能恢复原状﹣﹣分子间间隔变大D.空气是混合物﹣﹣空气由不同种分子构成10.下列物质由原子直接构成的是A.铜B.氧气C.水D.氯化钾二、填空题(本大题共1小题,共4分)11.人类需要的大部分能量由化学变化产生。(1)辽宁省打赢蓝天保卫战三年行动方案(2018-2020年)中,重点工作为控制煤炭消费总量、加强秸秆焚烧综合管控等,其目的是为了有效减少空气中_____的浓度。(2)垃圾焚烧发电既可以为人类提供能量,也可以减少类似于“白色污染”这样的环境问题。形成“白色污染”的主要物质是_____;该物质与涤纶、尼龙等都属于_____(填“天然”或“合成”)材料。三、计算题(本大题共1小题,共5分)12.化学兴趣小组的同学取10g某锌样品(含少量杂质,且杂质不溶于水,也不与酸反应)于烧杯中,向其中加入一定量的稀硫酸,当加入稀硫酸的质量为93.7g时,恰好完全反应,生成气体的质量与反应时间的关系如下图所示,试回答下列问题:完全反应后生成氢气的质量为______g。样品中锌的质量为多少克__________?反应后,所得溶液中硫酸锌的质量分数为多少________?四、简答题(本大题共2小题,共8分)13.汽车是现代生活中常见的一种交通工具。①喷漆可以延缓汽车钢铁外壳的锈蚀,防锈原理是___。②天然气(主要成分是甲烷)可做环保汽车的燃料,它完全燃烧的化学方程式是___;天然气和液化石油气(主要成分是丙烷和丁烷)中碳元素的质量分数分别约为75%和82.3%,通过该数据分析:相同条件下,用天然气作燃料(充分燃烧)比液化石油气更环保的理由___。③目前汽车尾气多采用催化转...

1、当您付费下载文档后,您只拥有了使用权限,并不意味着购买了版权,文档只能用于自身使用,不得用于其他商业用途(如 [转卖]进行直接盈利或[编辑后售卖]进行间接盈利)。
2、本站所有内容均由合作方或网友上传,本站不对文档的完整性、权威性及其观点立场正确性做任何保证或承诺!文档内容仅供研究参考,付费前请自行鉴别。
3、如文档内容存在违规,或者侵犯商业秘密、侵犯著作权等,请点击“违规举报”。

碎片内容

2024届山西省临汾平阳中考化学全真模拟试题含解析.doc

确认删除?