电脑桌面
添加内谋知识网--内谋文库,文书,范文下载到电脑桌面
安装后可以在桌面快捷访问

2024届广东省惠州仲恺区七校联考中考化学模拟试题含解析.doc

2024届广东省惠州仲恺区七校联考中考化学模拟试题含解析.doc_第1页
1/12
2024届广东省惠州仲恺区七校联考中考化学模拟试题含解析.doc_第2页
2/12
2024届广东省惠州仲恺区七校联考中考化学模拟试题含解析.doc_第3页
3/12
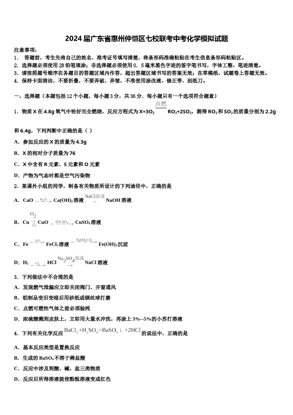
2024届广东省惠州仲恺区七校联考中考化学模拟试题注意事项:1.答题前,考生先将自己的姓名、准考证号填写清楚,将条形码准确粘贴在考生信息条形码粘贴区。2.选择题必须使用2B铅笔填涂;非选择题必须使用0.5毫米黑色字迹的签字笔书写,字体工整、笔迹清楚。3.请按照题号顺序在各题目的答题区域内作答,超出答题区域书写的答案无效;在草稿纸、试题卷上答题无效。4.保持卡面清洁,不要折叠,不要弄破、弄皱,不准使用涂改液、修正带、刮纸刀。一、选择题(本题包括12个小题,每小题3分,共36分.每小题只有一个选项符合题意)1.物质X在4.8g氧气中恰好完全燃烧,反应方程式为X+3O2RO2+2SO2,测得RO2和SO2的质量分别为2.2g和6.4g,下列判断中正确的是()A.参加反应的X的质量为4.3gB.X的相对分子质量为76C.X中含有R元素、S元素和O元素D.产物为气态时都是空气污染物2.某课外小组的同学,制备有关物质所设计的下列途径中,正确的是A.CaOCa(OH)2溶液NaOH溶液B.CuCuOCuSO4溶液C.FeFeCl3溶液Fe(OH)3沉淀D.H2HClNaCl溶液3.下列做法中不合理的是A.发现燃气泄漏应立即关闭阀门、开窗通风B.铝制品变旧变暗后用砂纸或钢丝球打磨C.点燃可燃性气体之前必须验纯D.浓硫酸溅到皮肤上,立即用大量水冲洗,再涂上3%--5%的小苏打溶液4.下列有关化学反应的说法中,正确的是A.基本反应类型是置换反应B.生成的BaSO4不溶于稀盐酸C.反应中涉及到酸、碱、盐三类物质D.反应后所得溶液能使酚酞溶液变成红色5.下列化学用语的使用及其表示的意义,正确的是A.H2O——一个水分子中含有一个氢分子和一个氧原子B.4H——4个氢元素C.Ca+2——一个钙离子带二个单位正电荷D.2CO2——两个二氧化碳分子6.控制变量是化学实验中常用的一种研究方法。下列实验方案设计不合理的是()A.用两个相同型号的塑料瓶各收集一瓶氧气和二氧化碳,再分别注入等量的水,旋紧瓶盖,振荡,通过观察塑料瓶变瘪的程度,比较氧气和二氧化碳在水中溶解度性的强弱B.用等体积等质量分数的双氧水和不同质量的二氧化锰混合,测定收集相同体积氧气所需要的时间,探究催化剂用量对反应速率的影响C.取等体积不同地区的两种天然水,分别加入不同体积的同种肥皂水,振荡.观察产生泡沫的多少,比较两种天然水中Ca2+、Mg2+含量的高低D.在相同规格的烧杯中分别加入等体积的热水和冷水,分别在其中加一滴红墨水,比较红墨水在水中的扩散速率,探究温度对分子运动速率的影响7.冲洗照片时,需将底片浸泡在大苏打(Na2S2O3)溶液中,使影像固定下来,这一过程叫“定影”。大苏打中硫元素的化合价为B.+2C.+4D.+6A.08.空气成分中,含量最多且常用作保护气的是A.氮气B.氧气C.稀有气体D.二氧化碳9.某种金属混合物样品由镁、铁、锌三种金属中的两种金属组成,取5.6g样品与足量的稀盐酸反应,得到0.28g氢气。则此样品的组成是A.镁和铁B.镁和锌C.铁和锌D.无法确定10.下列各组物质按单质、氧化物、混合物的顺序排列的一组是A.氧气、硫化氢、果汁B.干冰、氧化铜、食醋C.钢、锰酸钾、食盐水D.金刚石、冰水、矿泉水11.对物质进行分类学习是研究化学的重要方法.下列有关物质的分类错误的是()A.硝酸钾﹣盐B.硫酸﹣酸C.纯碱﹣碱D.氧化铁﹣氧化物12.工业上制造硝酸的过程中,发生反应,下列说法正确的是A.该反应属于置换反应B.X的相对分子质量为30gC.X中氮、氧原子的个数比为1:1D.氮元素的化合价由+3价变为+2价二、填空题(本题包括4个小题,每小题7分,共28分)13.A~H为初中化学常见物质.其中A、E为氧化物且E为常见的液体,B、D为碱,H、G为单质,C为石灰石的主要成分,F为胃酸的主要成分;反应①为光合作用.它们之间的相互关系如图所示.其中“→”表示转化关系,“﹣”表示相互之间能发生反应(部分反应物、生成物以及反应条件省略).请回答下列问题:(1)C的化学式为;E的化学式为.(2)B物质的一种用途为;反应③的基本反应类型为.(3)写出下列反应的化学方程式:①;②;③.14.水是生命之源,人类是自然之子,水则如同孕育生命的母亲。2019年5月3日至6日,首届大运河文化旅游博览会在扬州...

1、当您付费下载文档后,您只拥有了使用权限,并不意味着购买了版权,文档只能用于自身使用,不得用于其他商业用途(如 [转卖]进行直接盈利或[编辑后售卖]进行间接盈利)。
2、本站所有内容均由合作方或网友上传,本站不对文档的完整性、权威性及其观点立场正确性做任何保证或承诺!文档内容仅供研究参考,付费前请自行鉴别。
3、如文档内容存在违规,或者侵犯商业秘密、侵犯著作权等,请点击“违规举报”。

碎片内容

2024届广东省惠州仲恺区七校联考中考化学模拟试题含解析.doc

确认删除?