电脑桌面
添加内谋知识网--内谋文库,文书,范文下载到电脑桌面
安装后可以在桌面快捷访问

2024届广东省深圳实验校中考化学适应性模拟试题含解析.doc

2024届广东省深圳实验校中考化学适应性模拟试题含解析.doc_第1页
1/12
2024届广东省深圳实验校中考化学适应性模拟试题含解析.doc_第2页
2/12
2024届广东省深圳实验校中考化学适应性模拟试题含解析.doc_第3页
3/12
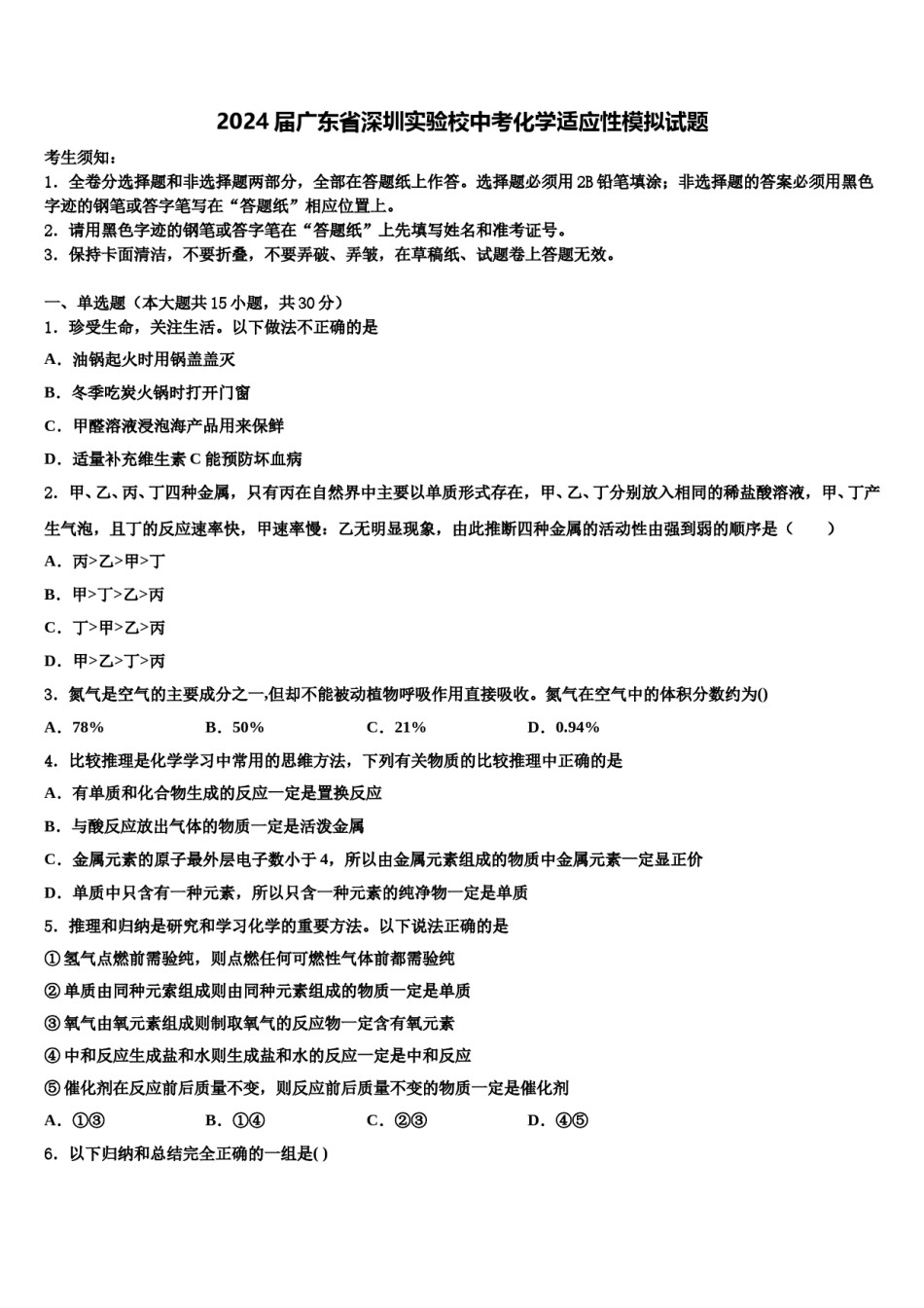
2024届广东省深圳实验校中考化学适应性模拟试题考生须知:1.全卷分选择题和非选择题两部分,全部在答题纸上作答。选择题必须用2B铅笔填涂;非选择题的答案必须用黑色字迹的钢笔或答字笔写在“答题纸”相应位置上。2.请用黑色字迹的钢笔或答字笔在“答题纸”上先填写姓名和准考证号。3.保持卡面清洁,不要折叠,不要弄破、弄皱,在草稿纸、试题卷上答题无效。一、单选题(本大题共15小题,共30分)1.珍受生命,关注生活。以下做法不正确的是A.油锅起火时用锅盖盖灭B.冬季吃炭火锅时打开门窗C.甲醛溶液浸泡海产品用来保鲜D.适量补充维生素C能预防坏血病2.甲、乙、丙、丁四种金属,只有丙在自然界中主要以单质形式存在,甲、乙、丁分别放入相同的稀盐酸溶液,甲、丁产生气泡,且丁的反应速率快,甲速率慢:乙无明显现象,由此推断四种金属的活动性由强到弱的顺序是()A.丙>乙>甲>丁B.甲>丁>乙>丙C.丁>甲>乙>丙D.甲>乙>丁>丙3.氮气是空气的主要成分之一,但却不能被动植物呼吸作用直接吸收。氮气在空气中的体积分数约为()A.78%B.50%C.21%D.0.94%4.比较推理是化学学习中常用的思维方法,下列有关物质的比较推理中正确的是A.有单质和化合物生成的反应一定是置换反应B.与酸反应放出气体的物质一定是活泼金属C.金属元素的原子最外层电子数小于4,所以由金属元素组成的物质中金属元素一定显正价D.单质中只含有一种元素,所以只含一种元素的纯净物一定是单质5.推理和归纳是研究和学习化学的重要方法。以下说法正确的是①氢气点燃前需验纯,则点燃任何可燃性气体前都需验纯②单质由同种元索组成则由同种元素组成的物质一定是单质③氧气由氧元素组成则制取氧气的反应物一定含有氧元素④中和反应生成盐和水则生成盐和水的反应一定是中和反应⑤催化剂在反应前后质量不变,则反应前后质量不变的物质一定是催化剂A.①③B.①④C.②③D.④⑤6.以下归纳和总结完全正确的一组是()A性质与用途B化学用语氧气支持燃烧,可用作气体燃料2H-------2个氢元素熟石灰有碱性,可用来改良酸性土壤A13+------1个铝离子带3个单位正电荷C元素与健康D安全常识人体缺维生素A会患夜盲症厨房发生燃气泄漏应马上打开排气扇人体缺碘元素会患大脖子病图书馆着火用二氧化碳灭火器灭火A.AB.BC.CD.D7.规范操作是科学实验成功的关键,下列操作正确的是A.倾倒溶液B.稀释浓硫酸C.测溶液pHD.检查气密性8.厨房中的下列物品,所使用的主要材料属于天然纤维的是()A.塑料保鲜膜B.橡胶手套C.棉布围裙D.不锈钢盆9.食品包装袋的制造材料聚乙烯属于下列物质中的A.天然纤维B.含成纤维C.合成橡胶D.塑料10.下列是分析已变质氢氧化钠溶液的相关实验,其中合理的是()选项实验目的实验过程①证明变质取少量溶液,滴加足量盐酸,将生成的气体通入澄清石灰水②确定成分取少量溶液,加入石灰水,过滤,向滤液中滴加酚酞溶液③测定纯度取一定量溶液,加入盐酸,用氢氧化钠固体吸收生成的气体,称量④除去杂质取溶液,滴加石灰水至恰好完全反应,过滤A.②③B.①③C.②④D.①④11.一种新型火箭推进剂在火箭发射过程中,发生反应的微观过程如图所示,下列有关说法不正确的是()A.反应前后原子种类不变,分子种类发生了改变B.该反应前后一定有元素的化合价发生改变C.参加反应的甲、乙与生成的丙、丁的分子个数比为1:2:3:4D.上述四种物质中属于氧化物的有三种12.下图为元素周期表的一部分(X元素信息不全)。下列说法正确的是A.碳的化学性质活泼B.X表示N2C.氧原子的质子数是8D.三种元素原子的核外电子数相同13.根据下面实验装置图,以下说法中正确的是()A.a处固体由黑色逐渐变为红棕色B.该实验可验证CO的氧化性C.实验结束后应先停止加热,待玻璃管冷却后再停止通COD.在整个实验过程中,c处的尾气可不做处理直接排放到空气中14.下列有关营养物质的说法正确的是()A.葡萄糖是有机高分子化合物B.淀粉与碘作用呈蓝色C.常温下油脂都呈液态D.青菜中富含蛋白质15.下列有关酸、碱性质和用途的说法不正确的是()A.氢氧化钠在生活中可用来去除油污,可做炉具清洁剂B.氢氧化钠、氢氧...

1、当您付费下载文档后,您只拥有了使用权限,并不意味着购买了版权,文档只能用于自身使用,不得用于其他商业用途(如 [转卖]进行直接盈利或[编辑后售卖]进行间接盈利)。
2、本站所有内容均由合作方或网友上传,本站不对文档的完整性、权威性及其观点立场正确性做任何保证或承诺!文档内容仅供研究参考,付费前请自行鉴别。
3、如文档内容存在违规,或者侵犯商业秘密、侵犯著作权等,请点击“违规举报”。

碎片内容

2024届广东省深圳实验校中考化学适应性模拟试题含解析.doc

确认删除?