电脑桌面
添加内谋知识网--内谋文库,文书,范文下载到电脑桌面
安装后可以在桌面快捷访问

2024届广东省深圳市石岩公学重点中学毕业升学考试模拟卷化学卷含解析.doc

2024届广东省深圳市石岩公学重点中学毕业升学考试模拟卷化学卷含解析.doc_第1页
1/10
2024届广东省深圳市石岩公学重点中学毕业升学考试模拟卷化学卷含解析.doc_第2页
2/10
2024届广东省深圳市石岩公学重点中学毕业升学考试模拟卷化学卷含解析.doc_第3页
3/10
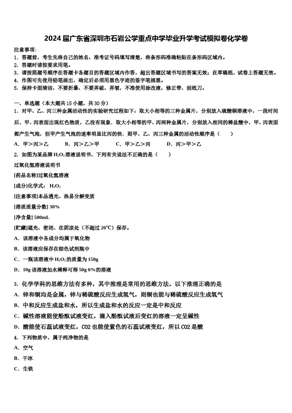
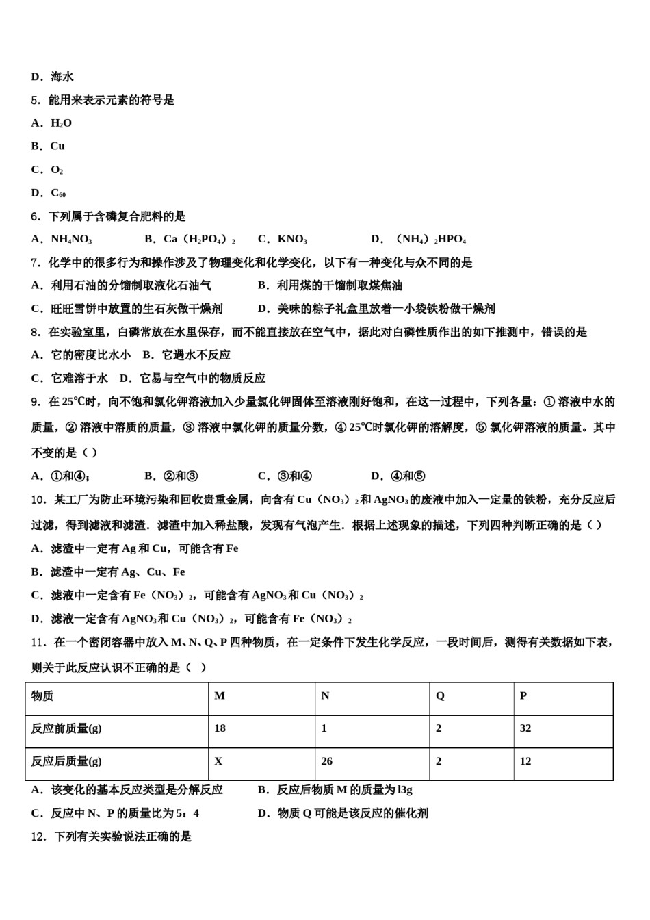
2024届广东省深圳市石岩公学重点中学毕业升学考试模拟卷化学卷注意事项:1.答题前,考生先将自己的姓名、准考证号码填写清楚,将条形码准确粘贴在条形码区域内。2.答题时请按要求用笔。3.请按照题号顺序在答题卡各题目的答题区域内作答,超出答题区域书写的答案无效;在草稿纸、试卷上答题无效。4.作图可先使用铅笔画出,确定后必须用黑色字迹的签字笔描黑。5.保持卡面清洁,不要折暴、不要弄破、弄皱,不准使用涂改液、修正带、刮纸刀。一、单选题(本大题共15小题,共30分)1.对甲、乙、丙三种金属活动性的实验研究过程如下:取大小相等的三种金属片,分别放入硫酸铜溶液中,一段时间后,甲、丙表面出现红色物质,乙没有现象.取大小相等的甲、丙两种金属片,分别放入相同的稀盐酸中,甲、丙表面都产生气泡,但甲产生气泡的速率明显比丙的快.则甲、乙、丙三种金属的活动性顺序是()A.甲>丙>乙B.丙>乙>甲C.甲>乙>丙D.丙>甲>乙2.如图为某品牌H2O2溶液说明书,下列有关说法不正确的是()过氧化氢溶液说明书[药品名称]过氧化氢溶液[成分]化学式:H2O2[注意事项]本品遇光、热易分解变质[溶质质量分数]30%[净含量]500mL[贮藏]遮光、密闭、在阴凉处(不超过20℃)保存。A.该溶液中各成分均属于氧化物B.该溶液应保存在棕色试剂瓶中C.一瓶该溶液中H2O2的质量为150gD.10g该溶液加水稀释可得50g6%的溶液3.化学学科的思维方法有多种,其中推理是常用的思维方法。以下推理正确的是A.锌和铜均是金属,锌与稀硫酸反应生成氢气,则铜也能与稀硫酸反应生成氢气B.中和反应生成盐和水,所以生成盐和水的反应一定是中和反应C.碱性溶液能使酚酞试液变红,滴入酚酞试液后变红的溶液一定呈碱性D.酸能使石蕊试液变红,CO2也能使紫色的石蕊试液变红,所以CO2是酸4.下列物质中,属于纯净物的是A.空气B.干冰C.生铁D.海水5.能用来表示元素的符号是A.H2OB.CuC.O2D.C606.下列属于含磷复合肥料的是A.NH4NO3B.Ca(H2PO4)2C.KNO3D.(NH4)2HPO47.化学中的很多行为和操作涉及了物理变化和化学变化,以下有一种变化与众不同的是A.利用石油的分馏制取液化石油气B.利用煤的干馏制取煤焦油C.旺旺雪饼中放置的生石灰做干燥剂D.美味的粽子礼盒里放着一小袋铁粉做干燥剂8.在实验室里,白磷常放在水里保存,而不能直接放在空气中,据此对白磷性质作出的如下推测中,错误的是A.它的密度比水小B.它遇水不反应C.它难溶于水D.它易与空气中的物质反应9.在25℃时,向不饱和氯化钾溶液加入少量氯化钾固体至溶液刚好饱和,在这一过程中,下列各量:①溶液中水的质量,②溶液中溶质的质量,③溶液中氯化钾的质量分数,④25℃时氯化钾的溶解度,⑤氯化钾溶液的质量。其中不变的是()A.①和④;B.②和③C.③和④D.④和⑤10.某工厂为防止环境污染和回收贵重金属,向含有Cu(NO3)2和AgNO3的废液中加入一定量的铁粉,充分反应后过滤,得到滤液和滤渣.滤渣中加入稀盐酸,发现有气泡产生.根据上述现象的描述,下列四种判断正确的是()A.滤渣中一定有Ag和Cu,可能含有FeB.滤渣中一定有Ag、Cu、FeC.滤液中一定含有Fe(NO3)2,可能含有AgNO3和Cu(NO3)2D.滤液一定含有AgNO3和Cu(NO3)2,可能含有Fe(NO3)211.在一个密闭容器中放入M、N、Q、P四种物质,在一定条件下发生化学反应,一段时间后,测得有关数据如下表,则关于此反应认识不正确的是()物质MNQP反应前质量(g)181232反应后质量(g)X26212A.该变化的基本反应类型是分解反应B.反应后物质M的质量为l3gC.反应中N、P的质量比为5:4D.物质Q可能是该反应的催化剂12.下列有关实验说法正确的是A.实验室电解水时,常在水中加入少量的硫酸或硫酸钠,以增强导电性B.电解水时与电源负极相连的气体体积常略小于另一极气体体积的2倍C.用木炭代替红磷测定空气中氧气含量时需在广口瓶中加入NaOH溶液D.用铁丝代替红磷测定空气中氧气的含量时需要在广口瓶中加入少量水13.关于“胆矾”说法错误的是A.颜色:蓝色B.类别:化合物C.化学式:CuSO4∙5H2OD.作用:检验水14.下列关于碳及碳的化合物的说法错误的是A.石...

1、当您付费下载文档后,您只拥有了使用权限,并不意味着购买了版权,文档只能用于自身使用,不得用于其他商业用途(如 [转卖]进行直接盈利或[编辑后售卖]进行间接盈利)。
2、本站所有内容均由合作方或网友上传,本站不对文档的完整性、权威性及其观点立场正确性做任何保证或承诺!文档内容仅供研究参考,付费前请自行鉴别。
3、如文档内容存在违规,或者侵犯商业秘密、侵犯著作权等,请点击“违规举报”。

碎片内容

2024届广东省深圳市石岩公学重点中学毕业升学考试模拟卷化学卷含解析.doc

确认删除?