电脑桌面
添加内谋知识网--内谋文库,文书,范文下载到电脑桌面
安装后可以在桌面快捷访问

2024届广东省湛江市徐闻县毕业升学考试模拟卷化学卷含解析.doc

2024届广东省湛江市徐闻县毕业升学考试模拟卷化学卷含解析.doc_第1页
1/10
2024届广东省湛江市徐闻县毕业升学考试模拟卷化学卷含解析.doc_第2页
2/10
2024届广东省湛江市徐闻县毕业升学考试模拟卷化学卷含解析.doc_第3页
3/10
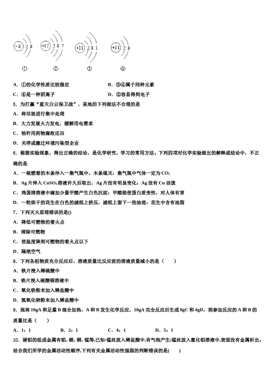
2024届广东省湛江市徐闻县毕业升学考试模拟卷化学卷注意事项:1.答卷前,考生务必将自己的姓名、准考证号、考场号和座位号填写在试题卷和答题卡上。用2B铅笔将试卷类型(B)填涂在答题卡相应位置上。将条形码粘贴在答题卡右上角"条形码粘贴处"。2.作答选择题时,选出每小题答案后,用2B铅笔把答题卡上对应题目选项的答案信息点涂黑;如需改动,用橡皮擦干净后,再选涂其他答案。答案不能答在试题卷上。3.非选择题必须用黑色字迹的钢笔或签字笔作答,答案必须写在答题卡各题目指定区域内相应位置上;如需改动,先划掉原来的答案,然后再写上新答案;不准使用铅笔和涂改液。不按以上要求作答无效。4.考生必须保证答题卡的整洁。考试结束后,请将本试卷和答题卡一并交回。一、选择题(本题包括12个小题,每小题3分,共36分.每小题只有一个选项符合题意)1.区分下列各组物质的方法错误的是()A.硬水和软水﹣﹣加肥皂水B.氯化铵和硫酸铵固体﹣﹣加熟石灰研磨C.羊毛线和腈纶线﹣﹣灼烧D.碳粉和氧化铜粉末﹣﹣加稀盐酸2.下列实验操作规范的是A.读取液体体积B.取少量液体C.两人合作滴加液体D.手按短柄加热液体3.过氧化氢消除矿业中氰化物的原理为:KCN+H2O2+H2O=X+NH3↑,X是A.K2OB.KOHC.K2CO3D.KHCO34.以下是四种微粒的结构示意图,下列有关各微粒的说法中,错误的是A.①的化学性质比较稳定B.③④属于同种元素C.④是一种阴离子D.②容易得到电子5.为打赢“蓝天白云保卫战”,某地的下列做法不合理的是A.将垃圾进行集中处理B.大力发展火力发电,缓解用电需求C.秸秆用药物腐败还田D.关停或搬迁环境污染型企业6.根据实验现象,得出正确的结论,是化学研究、学习的常用方法。下列四项对化学实验做出的解释或结论中,不正确的是A.一根燃着的木条伸入一集气瓶中,木条熄灭:集气瓶中气体一定为CO2B.Ag片伸入CuSO4溶液许久后取出,Ag片没有明显变化:Ag没有Cu活泼C.鸡蛋清溶液中滴加少量甲醛产生白色沉淀:甲醛能使蛋白质变性,对人体有害D.一粒烘干的花生在白色的滤纸上挤压,滤纸上留下一些油迹:花生中含有油脂7.下列灭火原理错误的是()A.降低可燃物的着火点B.清除可燃物C.使温度降到可燃物的着火点以下D.隔绝空气8.下列各组物质充分反应后,溶液质量比反应前的溶液质量减小的是()A.铁片浸入稀硫酸中B.铁片浸入硫酸铜溶液中C.氧化铁粉末加入稀盐酸中D.氢氧化钠粉末加入稀盐酸中9.现将10gA和足量B混合加热,A和B发生化学反应,10gA完全反应后生成8gC和4gD,则参加反应的A和B的质量比是()B.2:1C.4:1D.5:1A.1:110.硬铝的组成金属有铝、镁、铜、锰等,已知:锰丝放入稀盐酸中,有气泡产生;锰丝放入氯化铝溶液中,表面没有金属析出。结合我们所学的金属活动性顺序,下列有关金属活动性强弱的判断错误的是()A.Mn强于CuB.Mn强于MgC.Mg强于AlD.Al强于Mn11.氧化钙和碳酸钙固体混合物质量为120g,将其高温煅烧至碳酸钙完全分解,称得剩体的质量为84g。则原固体混合物中钙元素的质量分数为A.40%B.50%C.68%D.71%12.下列物质的性质与用途对应关系错误的是()A.稀有气体一一通电后能发光一—制霓虹灯B.石墨一一质地软且滑一一制作电极C.一氧化碳一一还原性——冶炼金属D.生石灰一一能与水反应一一作干燥剂二、填空题(本题包括4个小题,每小题7分,共28分)13.用化学式填空(要求:化学式中的元素种类和化合价,都限于下表所列)。元素名称氢碳氧钙化合价+1+4-2+2(1)金属氧化物_____;(2)一个分子中含有多个氧原子的非金属氧化物_____;(3)酸_____;(4)碱_____。14.从H、O、C、N、Cl、Na六种元素中,选择适当的元素组成符合下列要求的物质,并用化学式填空:(1)空气中含量最多的物质_______;(2)质量相同时,所含分子数最多的物质________;(3)食盐的主要成分_______;(4)胃液中胃酸的主要成分________;(5)炼铁时作为还原剂的化合物_______。15.从下列选项中,选择一种适当的物质填空,并将字母序号填写在横线上。A.维生素B.氧气(或空气)C.尿素[CO(NH2)2]D.一氧化碳(CO)E.氮气(N2)F.小苏打(NaHCO3)(1)空气中含...

1、当您付费下载文档后,您只拥有了使用权限,并不意味着购买了版权,文档只能用于自身使用,不得用于其他商业用途(如 [转卖]进行直接盈利或[编辑后售卖]进行间接盈利)。
2、本站所有内容均由合作方或网友上传,本站不对文档的完整性、权威性及其观点立场正确性做任何保证或承诺!文档内容仅供研究参考,付费前请自行鉴别。
3、如文档内容存在违规,或者侵犯商业秘密、侵犯著作权等,请点击“违规举报”。

碎片内容

2024届广东省湛江市徐闻县毕业升学考试模拟卷化学卷含解析.doc

确认删除?