电脑桌面
添加内谋知识网--内谋文库,文书,范文下载到电脑桌面
安装后可以在桌面快捷访问

2024届广西省南宁市中考适应性考试化学试题含解析.doc

2024届广西省南宁市中考适应性考试化学试题含解析.doc_第1页
1/13
2024届广西省南宁市中考适应性考试化学试题含解析.doc_第2页
2/13
2024届广西省南宁市中考适应性考试化学试题含解析.doc_第3页
3/13
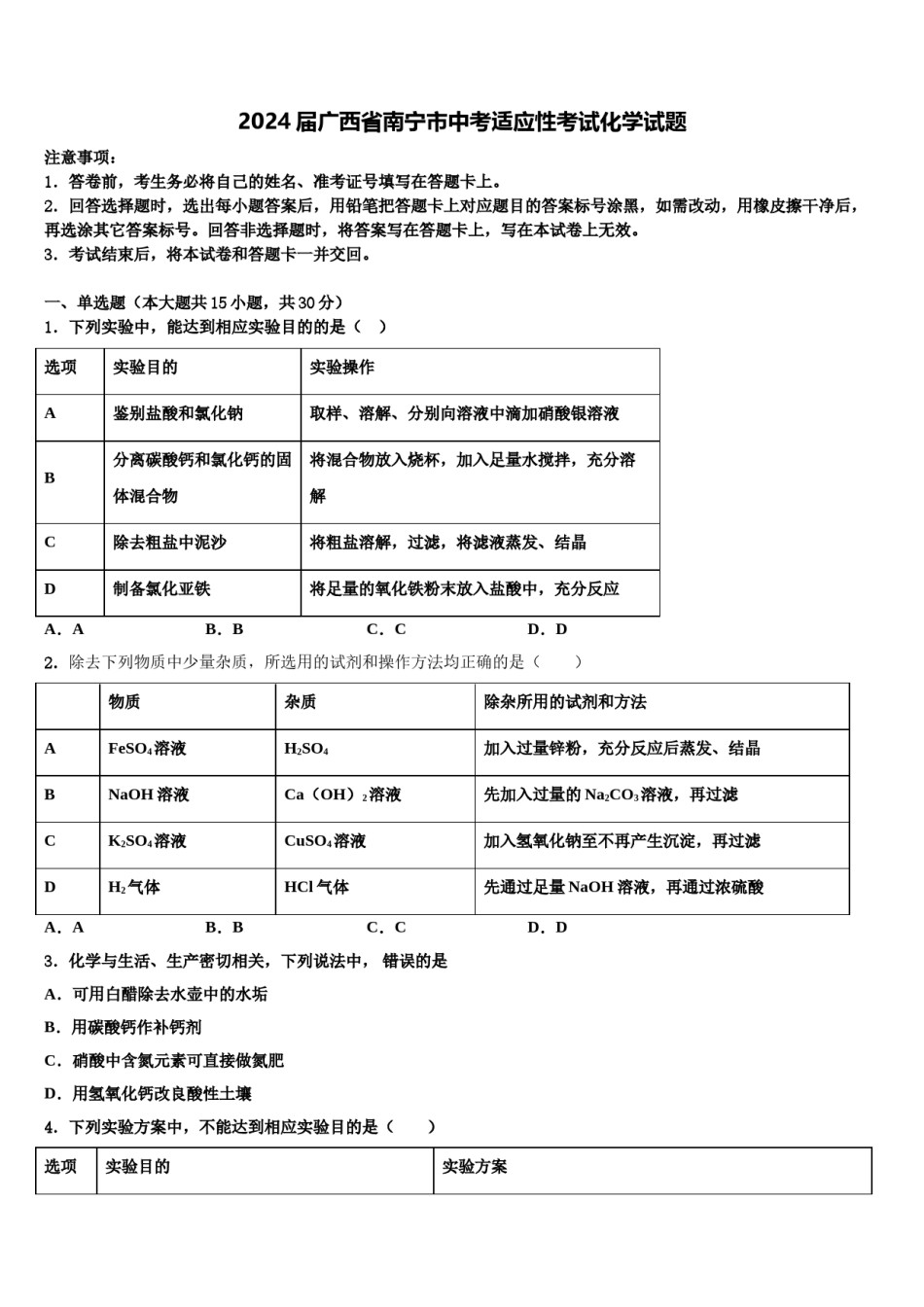
2024届广西省南宁市中考适应性考试化学试题注意事项:1.答卷前,考生务必将自己的姓名、准考证号填写在答题卡上。2.回答选择题时,选出每小题答案后,用铅笔把答题卡上对应题目的答案标号涂黑,如需改动,用橡皮擦干净后,再选涂其它答案标号。回答非选择题时,将答案写在答题卡上,写在本试卷上无效。3.考试结束后,将本试卷和答题卡一并交回。一、单选题(本大题共15小题,共30分)1.下列实验中,能达到相应实验目的的是()选项实验目的实验操作A鉴别盐酸和氯化钠取样、溶解、分别向溶液中滴加硝酸银溶液分离碳酸钙和氯化钙的固将混合物放入烧杯,加入足量水搅拌,充分溶B体混合物解C除去粗盐中泥沙将粗盐溶解,过滤,将滤液蒸发、结晶D制备氯化亚铁将足量的氧化铁粉末放入盐酸中,充分反应A.AB.BC.CD.D2.除去下列物质中少量杂质,所选用的试剂和操作方法均正确的是()物质杂质除杂所用的试剂和方法AFeSO4溶液H2SO4加入过量锌粉,充分反应后蒸发、结晶BNaOH溶液Ca(OH)2溶液先加入过量的Na2CO3溶液,再过滤CK2SO4溶液CuSO4溶液加入氢氧化钠至不再产生沉淀,再过滤DH2气体HCl气体先通过足量NaOH溶液,再通过浓硫酸A.AB.BC.CD.D3.化学与生活、生产密切相关,下列说法中,错误的是A.可用白醋除去水壶中的水垢B.用碳酸钙作补钙剂C.硝酸中含氮元素可直接做氮肥D.用氢氧化钙改良酸性土壤4.下列实验方案中,不能达到相应实验目的是()选项实验目的实验方案A鉴别Na2SO4、BaSO4两种白色粉末加水溶解,观察现象B除去CO中的CO2将混合气体依次通过足量NaOH溶液、浓硫酸C制备Cu(OH)2向氧化铜中加入足量NaOH溶液,过滤D比较铁和铜的金属活动性强弱铁丝、铜丝分别放入稀硫酸中,观察现象A.AB.BC.CD.D5.分析推理是化学学习中常用的思维方法,下列推理正确的是()A.氧化物都含氧元素,含氧元素的化合物都是氧化物B.含碳元素的物质充分燃烧会生成CO2,所以燃烧能生成CO2的物质一定是碳元素C.置换反应必须有单质参与,有单质参与的反应都是置换反应D.原子和分子都是构成物质的微粒,因此物质不是由分子构成,就一定是由原子构成6.2018年5月阳泉市举行中考实验操作考试,规范的实验操作是安全进行实验并获得成功的保证。下列实验操作正确的是A.振荡试管充分反应B.溶解NaCl固体C.检验溶液的酸碱性D.干燥气体7.下图为元素周期表的一部分(X元素信息不全)。下列说法正确的是A.碳的化学性质活泼B.X表示N2C.氧原子的质子数是8D.三种元素原子的核外电子数相同8.某校化学兴趣小组利用数字化传感器探究稀盐酸和氢氧化钠溶液的反应过程,测得烧杯中溶液的pH随滴加液体体积变化的曲线如右图所示。下列说法错误的是()A.图中b点所示溶液中,溶质是NaClB.向图中c点所示溶液中滴加无色酚酞,溶液不变色C.该实验是将氢氧化钠溶液逐滴滴入到盛有稀盐酸的烧杯中D.由a点到b点的pH变化过程证明酸和碱发生了中和反应9.身边的一些物质pH如下下列说法正确的是()B.厕所清洁剂不会腐蚀大理石地面A.pH试纸浸入溶液中测其酸碱度D.橘子的酸性强于柠檬C.蚊虫叮咬后涂牙膏可减轻痛痒10.下列对一些事实的解释不正确的是()解释事实A小匙蔗糖放入20mL水中很快就“消失”分子在不断运动B用洗洁精洗涤餐具上的油污洗洁精能溶解油污形成溶液C金刚石的硬度大,而石墨质软碳原子的排列方式不同D盐酸和稀硫酸化学性质相似盐酸和稀硫酸中都含有大量的氢离子A.AB.BC.CD.D11.下图表示治理汽车尾气所涉及反应的微观过程。下列说法正确的是A.该反应增加了对空气的污染B.该反应将有毒物质转化为无毒物质C.该反应属于化合反应D.该反应分子个数发生了改变,反应前后质量不相等12.阿司匹林(化学式为C9H8O4)是常用缓解轻度或中度疼痛药物,对预防心脑血管疾病也有一定作用。水溶液显酸性。以下说法正确的是()A.阿司匹林属于有机物B.阿司匹林由21个原子构成C.阿司匹林中氢、氧元素的质量比为2:1D.石蕊溶液滴入阿司匹林水溶液中显蓝色13.关于下图理解错误的是()A.在化学变化中原子可结合成分子B.在化学变化中分子可以分解成原子C.物质都是由分子构成的D.化学变化的实质...

1、当您付费下载文档后,您只拥有了使用权限,并不意味着购买了版权,文档只能用于自身使用,不得用于其他商业用途(如 [转卖]进行直接盈利或[编辑后售卖]进行间接盈利)。
2、本站所有内容均由合作方或网友上传,本站不对文档的完整性、权威性及其观点立场正确性做任何保证或承诺!文档内容仅供研究参考,付费前请自行鉴别。
3、如文档内容存在违规,或者侵犯商业秘密、侵犯著作权等,请点击“违规举报”。

碎片内容

2024届广西省南宁市中考适应性考试化学试题含解析.doc

确认删除?