电脑桌面
添加内谋知识网--内谋文库,文书,范文下载到电脑桌面
安装后可以在桌面快捷访问

2024届无锡市南长区重点达标名校中考考前最后一卷化学试卷含解析.doc

2024届无锡市南长区重点达标名校中考考前最后一卷化学试卷含解析.doc_第1页
1/10
2024届无锡市南长区重点达标名校中考考前最后一卷化学试卷含解析.doc_第2页
2/10
2024届无锡市南长区重点达标名校中考考前最后一卷化学试卷含解析.doc_第3页
3/10
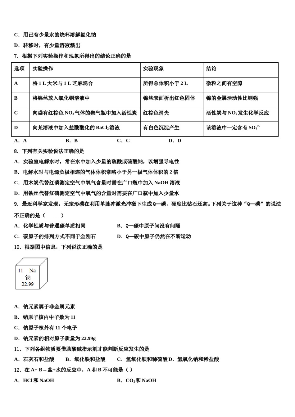
2024届无锡市南长区重点达标名校中考考前最后一卷化学试卷注意事项铅笔作答;第二部分必须用黑1.考生要认真填写考场号和座位序号。2.试题所有答案必须填涂或书写在答题卡上,在试卷上作答无效。第一部分必须用2B色字迹的签字笔作答。3.考试结束后,考生须将试卷和答题卡放在桌面上,待监考员收回。一、选择题(本题包括12个小题,每小题3分,共36分.每小题只有一个选项符合题意)1.2019年3月22日﹣28日是第三十二届“中国水周”,活动的宣传主题为“坚持节水优先,强化水资源管理”。下列有关水的说法不正确的是()A.洗菜、洗衣和淘米的水可用来冲厕所B.可用过滤的方法降低水的硬度C.工业废水经处理达标后排放D.燃煤中加入石灰石作为固硫剂,可减少酸雨对水的污染2.化学实验中常常出现“1+l=2”或“l+l≠2”的有趣现象。下列符合“l+l=2”的事实是A.常温下,1L水与1L酒精混合后的体积等于2LB.室温下,1g镁与1g稀硫酸充分反应后所得的溶液质量为2gC.室温下,1g硫粉在lg氧气中完全燃烧后生成2g二氧化硫D.20℃,lg氯化钠饱和溶液中加入1g氯化钠固体能得到2g氯化钠溶液3.碳化硅(SiC)陶瓷基复合材料是一种新型热结构材料.在空气中,碳化硅能与熔融的氢氧化钠发生反应:SiC+2NaOH+2O2Na2SiO3+X+H2O,下列有关X物质的化学式推断中,正确的是()A.SiO2B.COC.CO2D.Na2CO34.区分下列各组物质的方法错误的是()A.硬水和软水﹣﹣加肥皂水B.氯化铵和硫酸铵固体﹣﹣加熟石灰研磨C.羊毛线和腈纶线﹣﹣灼烧D.碳粉和氧化铜粉末﹣﹣加稀盐酸5.食品包装袋的制造材料聚乙烯属于下列物质中的A.天然纤维B.含成纤维C.合成橡胶D.塑料6.下列操作中,可能导致配制氯化钠溶液的溶质质量分数偏大的是A.称取时,将氯化钠置于托盘天平的右盘B.量取水时俯视读数C.用已有少量水的烧杯溶解氯化钠D.转移时,有少量溶液溅出7.根据下列实验操作和现象所得出的结论正确的是选项实验操作实验现象结论A将1L大米与1L芝麻混合所得总体积小于2L微粒之间有空隙B将镍丝放入氯化铜溶液中镍丝表面析出红色固体镍的金属活动性比铜强C向盛有红棕色NO2气体的集气瓶中加入活性炭红棕色消失活性炭与NO2发生化学反应D向某溶液中加入盐酸酸化的BaCl2溶液有白色沉淀产生该溶液中一定含有SO42-A.AB.BC.CD.D8.下列有关实验说法正确的是A.实验室电解水时,常在水中加入少量的硫酸或硫酸钠,以增强导电性B.电解水时与电源负极相连的气体体积常略小于另一极气体体积的2倍C.用木炭代替红磷测定空气中氧气含量时需在广口瓶中加入NaOH溶液D.用铁丝代替红磷测定空气中氧气的含量时需要在广口瓶中加入少量水9.最近科学家发现,无定形碳在利用单脉冲激光冲激下生成Q─碳,硬度比钻石还高。下列关于这种“Q─碳”的说法不正确的是()A.化学性质与普通碳单质相同B.Q─碳中原子间没有间隔C.碳原子的排列方式不同于金刚石D.Q─碳中原子仍然在不断运动10.根据图中信息,下列说法正确的是A.钠元素属于非金属元素B.钠原子核内中子数为11C.钠原子核外有11个电子D.钠元素的相对原子质量为22.99g11.下列各组物质要借助酸碱指示剂才能判断反应发生的是A.石灰石和盐酸B.氧化铁和盐酸C.氢氧化钡和稀硫酸D.氢氧化钠和稀盐酸12.在A+B→盐+水的反应中,A和B不可能是()A.HCl和NaOHB.CO2和NaOHC.H2SO4和Fe2O3D.H2SO4和BaCl2二、填空题(本题包括4个小题,每小题7分,共28分)13.生活中蕴藏着许多化学知识。(1)生活中常用_______区别软水和硬水。(2)山药中含有碱性皂角素,皮肤沾上会奇痒难忍。你认为可涂厨房中的_______来止痒。(3)洗涤剂可以除去餐具上的油污,这是因为洗涤剂具有_______功能。(4)悦悦跟妈妈包粽子,粽子外包粽叶,内有糯米、鲜瘦肉、红枣等多种食物馅料,馅料中富含维生素的是_______。(5)写出一条防止铁生锈的方法_______。14.在宏观、微观和符号之间建立联系,是化学学科的特点.如图是某化学反应的微观过程示意图,请回答相关问题.A中物质的化学式分别是.请在B框内将相关粒子的图形补充完整.如图所示反应的化学方程式为.该反应的生成物所属类别是,写出...

1、当您付费下载文档后,您只拥有了使用权限,并不意味着购买了版权,文档只能用于自身使用,不得用于其他商业用途(如 [转卖]进行直接盈利或[编辑后售卖]进行间接盈利)。
2、本站所有内容均由合作方或网友上传,本站不对文档的完整性、权威性及其观点立场正确性做任何保证或承诺!文档内容仅供研究参考,付费前请自行鉴别。
3、如文档内容存在违规,或者侵犯商业秘密、侵犯著作权等,请点击“违规举报”。

碎片内容

2024届无锡市南长区重点达标名校中考考前最后一卷化学试卷含解析.doc

确认删除?