电脑桌面
添加内谋知识网--内谋文库,文书,范文下载到电脑桌面
安装后可以在桌面快捷访问

2024届昆明市重点中学中考化学最后冲刺模拟试卷含解析.doc

2024届昆明市重点中学中考化学最后冲刺模拟试卷含解析.doc_第1页
1/12
2024届昆明市重点中学中考化学最后冲刺模拟试卷含解析.doc_第2页
2/12
2024届昆明市重点中学中考化学最后冲刺模拟试卷含解析.doc_第3页
3/12
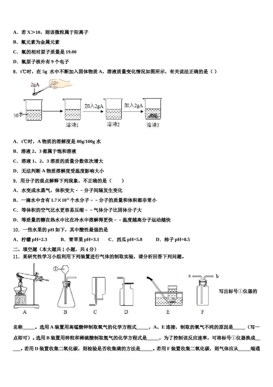
2024届昆明市重点中学中考化学最后冲刺模拟试卷请考生注意:1.请用2B铅笔将选择题答案涂填在答题纸相应位置上,请用0.5毫米及以上黑色字迹的钢笔或签字笔将主观题的答案写在答题纸相应的答题区内。写在试题卷、草稿纸上均无效。2.答题前,认真阅读答题纸上的《注意事项》,按规定答题。一、单选题(本大题共10小题,共20分)实验方法1.为达到实验目的,下列实验方案正确的是()选项实验目的A区别固体氢氧化钠、硝酸铵、氯化钠取等质量固体,分别溶于同温、同体积的水中,测定温度变化B除去NaOH溶液中少量的Na2CO3滴加适量的稀盐酸,充分反应C除去FeSO4溶液中少量的CuSO4加适量的铝粉,充分反应后,过滤D鉴别N2和CO2用燃着的木条分别伸入集气瓶中,观察现象A.AB.BC.CD.D2.我国科学家研究出碳化钼(Mo2C)负载金原子组成的高效催化体系,使水煤气中的CO和H2O在120℃下发生反应,反应过程的微观模型如下图所示。下列说法正确的是A.反应前后元素化合价都不变B.金原子对CO起吸附催化作用C.反应前后碳化钼的化学性质发生改变D.生成物中的单质和化合物的分子个数比为2:33.为减缓化学反应速率,下列做法合理的是A.面团发酵时放在温热处B.在食品密封包装时充入氮气C.煤燃烧时向煤炉中鼓入空气D.用食醋除水垢时使用浓度高的食醋4.实验是学习化学的途径之一。下列实验方案中不能达到实验目的的是A.用硫酸锌溶液、铁和铜验证锌、铁、铜的活动性顺序B.用相互刻画的方法比较黄铜和铜的硬度C.用蘸水和酒精的两个棉花团探究燃烧需要可燃物D.用红磷测定空气中氧气的含量5.下列是几种粒子的结构示意图,有关说法不正确的是()A.①和②两种粒子的化学性质不相似B.③和④均属于离子结构示意图C.粒子②在化学反应中容易失去电子D.②③属于同种元素的粒子6.下列实验中,能达到相实验目的的是()A.探究水对铁生锈有无影响B.探究质量守恒定律C.探究铝、铜、银的金属活动性顺序D.探究甲烷的组成7.根据如图提供的信息分析,下列说法错误的是()A.若X>10,则该微粒属于阳离子B.氟元素为金属元素C.氟的相对原子质量是19.00D.氟原子核外有9个电子8.t℃时,在5g水中不断加入固体物质A,溶液质量变化情况如图所示,有关说法正确的是()A.t℃时,A物质的溶解度是80g/100g水B.溶液2、3都属于饱和溶液C.溶液1、2、3溶质的质量分数依次增大D.无法判断A物质溶解度受温度影响大小9.用分子的观点解释下列现象,不正确的是()A.水变成水蒸气,体积变大﹣﹣分子间隔发生变化B.一滴水中含有1.7×1021个水分子﹣﹣分子的质量和体积都非常小C.等体积的空气比水更容易压缩﹣﹣气体分子比固体分子大D.等质量的糖在热水中比在冷水中溶解得更快﹣﹣温度越高分子运动越快10.一些水果的pH如下,其中酸性最强的是A.柠檬pH=2.3B.青苹果pH=3.1C.西瓜pH=5.8D.柿子pH=8.5二、填空题(本大题共1小题,共4分)11.某研究性学习小组利用下列装置进行气体的制取实验,请分析回答下列问题。写出标号①仪器的名称_____。选用A装置用高锰酸钾制取氧气的化学方程式_____,A、E连接,制取的氧气不纯的原因是_____(写一点即可)。选用B装置用锌粒和稀硫酸制取氢气的化学方程式是_____,为了控制该反应速率,可将标号①仪器换成_____。若用D装置收集二氧化碳,则检验是否收集满的方法是_____。若用F装置收集二氧化碳,则气体应从_____端通入(填“a”或“b”)。若用F装置检验制得的气体是否为二氧化碳,则在F装置中放入一定量的_____,发生反应的化学方程式为_____。三、计算题(本大题共1小题,共5分)12.某化学课外兴趣小组的同学利用pH试纸测定酸和碱中和反应进行的程度。向盛有40g10%的氢氧化钠溶液的烧杯中逐滴加入一定量的稀硫酸并不断测其溶液的pH,当测得溶液的pH值为7时,称量此时烧杯中溶液的总质量为90g。请回答:(1)恰好完全反应时,所加稀硫酸的质量为__g。(2)所用稀硫酸的溶质质量分数是多少__?四、简答题(本大题共2小题,共8分)13.在人类社会的发展进程中,金属起着重要的作用。根据所学知识回答:合金是在金属中_____某些金属或非金属,制得的具有金属特征的材...

1、当您付费下载文档后,您只拥有了使用权限,并不意味着购买了版权,文档只能用于自身使用,不得用于其他商业用途(如 [转卖]进行直接盈利或[编辑后售卖]进行间接盈利)。
2、本站所有内容均由合作方或网友上传,本站不对文档的完整性、权威性及其观点立场正确性做任何保证或承诺!文档内容仅供研究参考,付费前请自行鉴别。
3、如文档内容存在违规,或者侵犯商业秘密、侵犯著作权等,请点击“违规举报”。

碎片内容

2024届昆明市重点中学中考化学最后冲刺模拟试卷含解析.doc

确认删除?