电脑桌面
添加内谋知识网--内谋文库,文书,范文下载到电脑桌面
安装后可以在桌面快捷访问

2024届江苏省东台市实验初中达标名校中考联考化学试卷含解析.doc

2024届江苏省东台市实验初中达标名校中考联考化学试卷含解析.doc_第1页
1/12
2024届江苏省东台市实验初中达标名校中考联考化学试卷含解析.doc_第2页
2/12
2024届江苏省东台市实验初中达标名校中考联考化学试卷含解析.doc_第3页
3/12
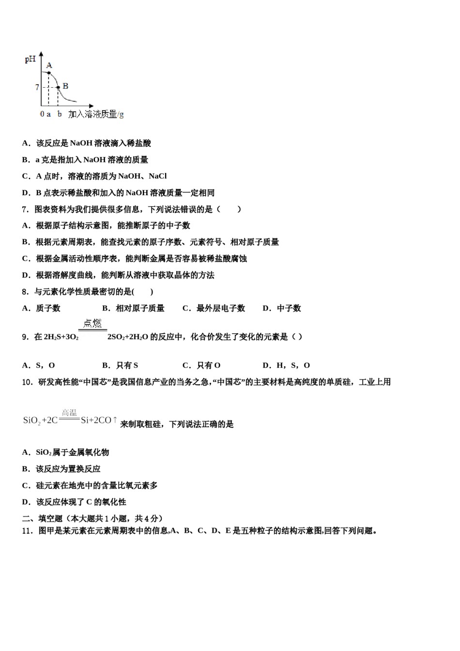
2024届江苏省东台市实验初中达标名校中考联考化学试卷考生请注意:1.答题前请将考场、试室号、座位号、考生号、姓名写在试卷密封线内,不得在试卷上作任何标记。2.第一部分选择题每小题选出答案后,需将答案写在试卷指定的括号内,第二部分非选择题答案写在试卷题目指定的位置上。3.考生必须保证答题卡的整洁。考试结束后,请将本试卷和答题卡一并交回。一、单选题(本大题共10小题,共20分)1.下列物质的用途利用其物理性质的是A.生石灰用作干燥剂B.铁粉用作食品保鲜吸氧剂C.铜用于制作导线D.小苏打用于治疗胃酸过多2.下列实验方案中,能达到实验目的的是选项实验目的实验方案A分离碳酸钠和氢氧化钠的混合物加入过量氢氧化钙溶液,过滤B除去氯化钠固体中的少量碳酸钠加入过量稀盐酸,充分反应后,蒸发C除去铁制品上的铁锈加入过量稀硫酸,使铁制品长时间浸泡在稀硫酸中D证明一定量的氢氧化钠和盐酸恰好反应向含有酚酞的氢氧化钠溶液中,加入过量的稀盐酸D.DA.AB.BC.C3.下列图象不能正确反映其对应关系的是()A.等质量不同形状的石灰石中分别加入足量相同浓度的稀盐酸B.向含有NaOH和BaCl2混合溶液中加入稀硫酸C.向饱和的NaCl溶液中加入KNO3固体D.向pH=3的溶液中不断滴加NaOH溶液4.下列实验操作正确的是()A.连接仪器B.塞紧橡皮塞C.点燃酒精灯D.测溶液的pH5.以下是某化学反应的微观示意图(、)分别表示不同元素的原子,下列对图示反应的理解中,正确的是()A.反应物和生成物中共含有三种元素B.该反应属于化合反应C.反应物和生成物中只有一种单质D.参加反应的物质分子个数之比为1:16.如图是稀HCl和NaOH溶液反应的pH变化曲线图,据图分析能得出的结论正确的是A.该反应是NaOH溶液滴入稀盐酸B.a克是指加入NaOH溶液的质量C.A点时,溶液的溶质为NaOH、NaClD.B点表示稀盐酸和加入的NaOH溶液质量一定相同7.图表资料为我们提供很多信息,下列说法错误的是()A.根据原子结构示意图,能推断原子的中子数B.根据元素周期表,能查找元素的原子序数、元素符号、相对原子质量C.根据金属活动性顺序表,能判断金属是否容易被稀盐酸腐蚀D.根据溶解度曲线,能判断从溶液中获取晶体的方法8.与元素化学性质最密切的是()A.质子数B.相对原子质量C.最外层电子数D.中子数9.在2H2S+3O22SO2+2H2O的反应中,化合价发生了变化的元素是()A.S,OB.只有SC.只有OD.H,S,O10.研发高性能“中国芯”是我国信息产业的当务之急,“中国芯”的主要材料是高纯度的单质硅,工业上用来制取粗硅,下列说法正确的是A.SiO2属于金属氧化物B.该反应为置换反应C.硅元素在地壳中的含量比氧元素多D.该反应体现了C的氧化性二、填空题(本大题共1小题,共4分)11.图甲是某元素在元素周期表中的信息,A、B、C、D、E是五种粒子的结构示意图,回答下列问题。(1)图甲中方框内应填写的元素名称是_________________;(2)A、B、C、D、E五种粒子中,表示同一种元素的粒子是________________;(3)由B元素和E元素形成的化合物的化学式为________________。三、计算题(本大题共1小题,共5分)12.超市卖的纯碱产品中往往含有少量的氯化钠,某化学兴趣小组的同学通过实验来测定某品牌的纯碱样品中碳酸钠的质量分数.他们取了5g该纯碱样品,在烧杯中配制成60g溶液,再向其中逐滴加入10%的氯化钙溶液,测得加入氯化钙的质量与产生沉淀的质量关系如图所示.请回答下列问题:(1)该纯碱样品中碳酸钠的质量分数是多少?(写出计算步骤,计算记过精确到0.1%)(2)至恰好完全反应时,所得不饱和溶液中溶质的质量分数为(计算结果精确到0.1%)(3)如果反应开始前,向烧杯中滴加几滴酚酞试液,在整个测定过程中可观察到的现象是:.四、简答题(本大题共2小题,共8分)13.小明和家人利用节假日到郊外野炊游玩,亲近自然。小明用木柴烧火时,发现木柴燃烧不旺,产生很多浓烟,于是他把木柴架高,这是为了______,使燃烧更旺。野炊中,小明取河水进行加热煮沸,从化学视角来看,这样既可以消毒杀菌,又可以______。野炊结束时,妈妈用水把火浇灭,其原理是______。路过村庄,小红发现村里新建了...

1、当您付费下载文档后,您只拥有了使用权限,并不意味着购买了版权,文档只能用于自身使用,不得用于其他商业用途(如 [转卖]进行直接盈利或[编辑后售卖]进行间接盈利)。
2、本站所有内容均由合作方或网友上传,本站不对文档的完整性、权威性及其观点立场正确性做任何保证或承诺!文档内容仅供研究参考,付费前请自行鉴别。
3、如文档内容存在违规,或者侵犯商业秘密、侵犯著作权等,请点击“违规举报”。

碎片内容

2024届江苏省东台市实验初中达标名校中考联考化学试卷含解析.doc

确认删除?