电脑桌面
添加内谋知识网--内谋文库,文书,范文下载到电脑桌面
安装后可以在桌面快捷访问

2024届江苏省南京市鼓楼区鼓楼实验中学中考四模化学试题含解析.doc

2024届江苏省南京市鼓楼区鼓楼实验中学中考四模化学试题含解析.doc_第1页
1/12
2024届江苏省南京市鼓楼区鼓楼实验中学中考四模化学试题含解析.doc_第2页
2/12
2024届江苏省南京市鼓楼区鼓楼实验中学中考四模化学试题含解析.doc_第3页
3/12
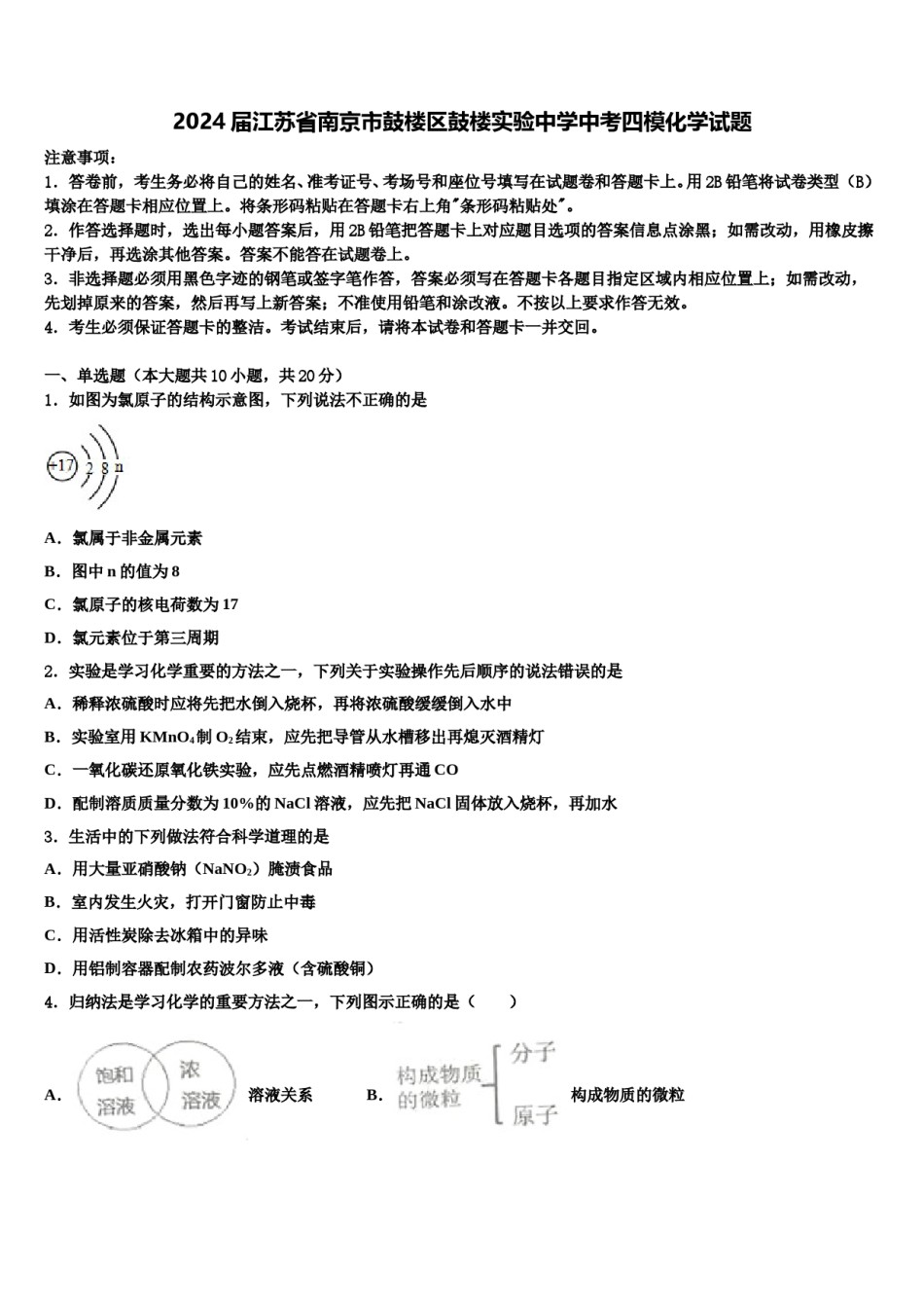
2024届江苏省南京市鼓楼区鼓楼实验中学中考四模化学试题注意事项:1.答卷前,考生务必将自己的姓名、准考证号、考场号和座位号填写在试题卷和答题卡上。用2B铅笔将试卷类型(B)填涂在答题卡相应位置上。将条形码粘贴在答题卡右上角"条形码粘贴处"。2.作答选择题时,选出每小题答案后,用2B铅笔把答题卡上对应题目选项的答案信息点涂黑;如需改动,用橡皮擦干净后,再选涂其他答案。答案不能答在试题卷上。3.非选择题必须用黑色字迹的钢笔或签字笔作答,答案必须写在答题卡各题目指定区域内相应位置上;如需改动,先划掉原来的答案,然后再写上新答案;不准使用铅笔和涂改液。不按以上要求作答无效。4.考生必须保证答题卡的整洁。考试结束后,请将本试卷和答题卡一并交回。一、单选题(本大题共10小题,共20分)1.如图为氯原子的结构示意图,下列说法不正确的是A.氯属于非金属元素B.图中n的值为8C.氯原子的核电荷数为17D.氯元素位于第三周期2.实验是学习化学重要的方法之一,下列关于实验操作先后顺序的说法错误的是A.稀释浓硫酸时应将先把水倒入烧杯,再将浓硫酸缓缓倒入水中B.实验室用KMnO4制O2结束,应先把导管从水槽移出再熄灭酒精灯C.一氧化碳还原氧化铁实验,应先点燃酒精喷灯再通COD.配制溶质质量分数为10%的NaCl溶液,应先把NaCl固体放入烧杯,再加水3.生活中的下列做法符合科学道理的是A.用大量亚硝酸钠(NaNO2)腌渍食品B.室内发生火灾,打开门窗防止中毒C.用活性炭除去冰箱中的异味D.用铝制容器配制农药波尔多液(含硫酸铜)4.归纳法是学习化学的重要方法之一,下列图示正确的是()A.溶液关系B.构成物质的微粒C.六大营养物质D.物质分类5.归纳法是学习化学的重要方法之一,下列归納正确的是()A.PH和溶液的酸碱性B.氟离子的结构示意图C.金属的一些物理性质D.置换反应与复分解反应6.对比实验是实验探究的重要方法。下列对比实验设计能实现相应实验目的的是A.图1探究温度对分子运动快慢的影响B.图2对比金属锌和铁与酸反应的剧烈程度C.图3探究空气是燃烧的必要条件D.图4探究CO2与水反生反应7.下列说法中正确的是A.“真金不怕火炼”说明黄金的熔点很高B.将金属制成合金可以大大改进合金的性能C.高炉炼铁产生的废气可直接排放到大气中D.古代钱币不用铁铸造的化学原因是冶铁困难8.如图是a、b、c三种固体物质的溶解度曲线,下列分析不正确的是()A.t2℃时,125gb的饱和溶液中含有b物质25gB.t3℃时,分别将等质量的a、b饱和溶液降温至t2℃,析出的固体质量关系是:a>bC.分别将t1℃时a、c的饱和溶液升温到t2℃,均变为不饱和溶液D.a中含有少量b时,可采用冷却a的热饱和溶液的方法提纯a9.X先生雅兴大发,某日晚间小酌后发了个朋友圈,内容是晚餐:猪耳切半个,黄瓜拌一截。啤酒二三瓶,鸡爪四五根。鸡脖六七段,酒性八九分。花生小半碗,十分幸福人。从中可以看出X先生在饮食方面,有如下缺点需要纠正A.没有补充蛋白质B.没有补充淀粉类C.没有补充维生素D.没有补充油脂10.下列实验只发生物理变化的是()A.面粉爆炸实验B.验证分子运动C.水的净化D.空气中氧气含量测定二、填空题(本大题共1小题,共4分)11.同学们,你玩过“化学扑克”牌吗?“化学扑克”牌的玩法是:上家出牌,如果下家牌中的物质能与上家的牌中的物质发生反应,即可出牌;若多个玩家牌中的物质都能与上家牌中的物质发生反应,则按反应现象明显优先的原则进行,按此规则,先出完牌的为赢家.接下来就让它带领我们一起走进化学知识的海洋:下图表示的是某局牌的最后一轮.图甲是已出的一张牌,ABCD是四位玩家手中剩余的一张牌.(1)接下来出牌的玩家是______________(填标号),该玩家与甲图牌中的物质发生反应的化学方程式为_____________;(2)本局最后三位玩家的出牌顺序是_____________(填标号,下同)、_____________、_____________。三、计算题(本大题共1小题,共5分)12.汽车、电动车中一般要使用铅﹣硫酸蓄电池.蓄电池中的酸溶液是溶质质量分数为28%的稀硫酸,若有2L溶质质量分数为98%的浓硫酸(密度为1.84g/cm3)配制该稀硫酸时,配得稀硫酸的质量为________g,需...

1、当您付费下载文档后,您只拥有了使用权限,并不意味着购买了版权,文档只能用于自身使用,不得用于其他商业用途(如 [转卖]进行直接盈利或[编辑后售卖]进行间接盈利)。
2、本站所有内容均由合作方或网友上传,本站不对文档的完整性、权威性及其观点立场正确性做任何保证或承诺!文档内容仅供研究参考,付费前请自行鉴别。
3、如文档内容存在违规,或者侵犯商业秘密、侵犯著作权等,请点击“违规举报”。

碎片内容

2024届江苏省南京市鼓楼区鼓楼实验中学中考四模化学试题含解析.doc

确认删除?