电脑桌面
添加内谋知识网--内谋文库,文书,范文下载到电脑桌面
安装后可以在桌面快捷访问

2024届江苏省南通市海门市中考化学押题试卷含解析.doc

2024届江苏省南通市海门市中考化学押题试卷含解析.doc_第1页
1/12
2024届江苏省南通市海门市中考化学押题试卷含解析.doc_第2页
2/12
2024届江苏省南通市海门市中考化学押题试卷含解析.doc_第3页
3/12
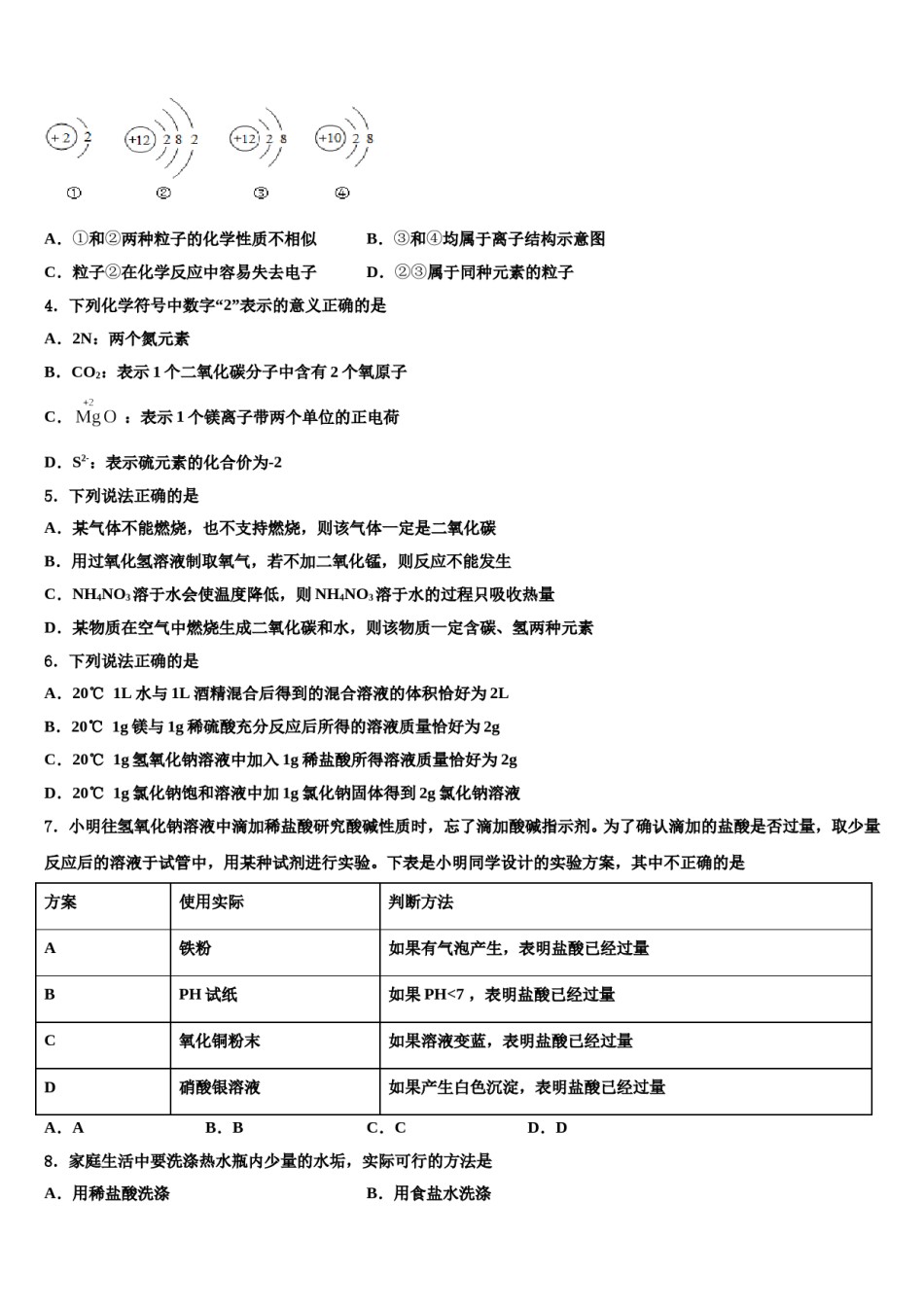
2024届江苏省南通市海门市中考化学押题试卷注意事项:1.答题前,考生先将自己的姓名、准考证号填写清楚,将条形码准确粘贴在考生信息条形码粘贴区。2.选择题必须使用2B铅笔填涂;非选择题必须使用0.5毫米黑色字迹的签字笔书写,字体工整、笔迹清楚。3.请按照题号顺序在各题目的答题区域内作答,超出答题区域书写的答案无效;在草稿纸、试题卷上答题无效。4.保持卡面清洁,不要折叠,不要弄破、弄皱,不准使用涂改液、修正带、刮纸刀。一、单选题(本大题共15小题,共30分)1.如图是甲、乙、丙三种固体物质的溶解度曲线。下列叙述正确的是A.t1℃时,等质量的甲、乙溶液中所含溶质的质量为乙>甲B.t2℃时,20g丙能溶解于50g水中形成70g溶液C.若要将N点的甲溶液转变为M点的甲溶液,可采取恒温蒸发溶剂的方法D.将t3℃时甲、乙、丙三种物质的饱和溶液降温至t2℃,所得溶液溶质质量分数的大小关系为乙>甲=丙2.如图所示进行有关碳及其氧化物的性质实验,不正确的说法是A.实验开始甲处酒精喷灯最先点燃B.甲处发生的反应是典型的吸热反应C.丙处试管可防止液体倒吸D.该装置进行了尾气处理3.下列是几种粒子的结构示意图,有关说法不正确的是()A.①和②两种粒子的化学性质不相似B.③和④均属于离子结构示意图C.粒子②在化学反应中容易失去电子D.②③属于同种元素的粒子4.下列化学符号中数字“2”表示的意义正确的是A.2N:两个氮元素B.CO2:表示1个二氧化碳分子中含有2个氧原子C.:表示1个镁离子带两个单位的正电荷D.S2-:表示硫元素的化合价为-25.下列说法正确的是A.某气体不能燃烧,也不支持燃烧,则该气体一定是二氧化碳B.用过氧化氢溶液制取氧气,若不加二氧化锰,则反应不能发生C.NH4NO3溶于水会使温度降低,则NH4NO3溶于水的过程只吸收热量D.某物质在空气中燃烧生成二氧化碳和水,则该物质一定含碳、氢两种元素6.下列说法正确的是A.20℃1L水与1L酒精混合后得到的混合溶液的体积恰好为2LB.20℃1g镁与1g稀硫酸充分反应后所得的溶液质量恰好为2gC.20℃1g氢氧化钠溶液中加入1g稀盐酸所得溶液质量恰好为2gD.20℃1g氯化钠饱和溶液中加1g氯化钠固体得到2g氯化钠溶液7.小明往氢氧化钠溶液中滴加稀盐酸研究酸碱性质时,忘了滴加酸碱指示剂。为了确认滴加的盐酸是否过量,取少量反应后的溶液于试管中,用某种试剂进行实验。下表是小明同学设计的实验方案,其中不正确的是方案使用实际判断方法A铁粉如果有气泡产生,表明盐酸已经过量BPH试纸如果PH<7,表明盐酸已经过量C氧化铜粉末如果溶液变蓝,表明盐酸已经过量D硝酸银溶液如果产生白色沉淀,表明盐酸已经过量A.AB.BC.CD.D8.家庭生活中要洗涤热水瓶内少量的水垢,实际可行的方法是A.用稀盐酸洗涤B.用食盐水洗涤C.用热纯碱水洗涤D.用食醋洗涤9.下列说法不正确的是()A.蒸发过程中出现较多固体时,停止加热B.用润湿的pH试纸测定溶液酸碱度,结果一定偏小C.实验室用蒸馏法降低水的硬度D.点燃氢气前,需检查其纯度10.下列符号中,能表示两个氢分子的是()A.2HB.H2C.2H2D.2H2O11.将O2、C、CO、CuO、Na2CO3、稀硫酸六种物质两两混合,在一定条件下能发生的化学反应有()A.4个B.5个C.6个D.7个12.某纯净物X在空气中完全燃烧,反应的化学方程式为:X+2O2CO2+2H2O,下列关于X的说法正确的是()A.X由碳、氢、氧三种元素组成B.X的相对分子质量为10C.X中碳、氢元素的质量比为1:4D.X属于有机化合物13.2014年5月7日在南京丢失的放射源铱﹣192,于5月10日安全回收。铱﹣192是高危放射源,会危害人体健康、据如图判断,有关铱的说法不正确的是:A.铱的元素符号是IrB.铱原子的原子序数为77C.铱元素是非金属元素D.铱元素的相对原子量为192.214.下列实验均来自初中课本,对其中实验现象的描述错误的是()测定空气中氧气的含量镁条在空气中燃烧一氧化碳与氧化铁反应用肥皂水区分软水和硬水A.集气瓶内的水面上升约B.产生耀眼白光,生成C.玻璃管内红色粉末变为D.软水中无泡沫,硬水中至刻度“1”处白色固体黑色有大量泡沫A.AB.BC.CD.D15.我们复习有关知识以后,同学们互相交流自己的学...

1、当您付费下载文档后,您只拥有了使用权限,并不意味着购买了版权,文档只能用于自身使用,不得用于其他商业用途(如 [转卖]进行直接盈利或[编辑后售卖]进行间接盈利)。
2、本站所有内容均由合作方或网友上传,本站不对文档的完整性、权威性及其观点立场正确性做任何保证或承诺!文档内容仅供研究参考,付费前请自行鉴别。
3、如文档内容存在违规,或者侵犯商业秘密、侵犯著作权等,请点击“违规举报”。

碎片内容

2024届江苏省南通市海门市中考化学押题试卷含解析.doc

确认删除?