电脑桌面
添加内谋知识网--内谋文库,文书,范文下载到电脑桌面
安装后可以在桌面快捷访问

2024届江苏省姜堰区溱潼二中中考化学押题卷含解析.doc

2024届江苏省姜堰区溱潼二中中考化学押题卷含解析.doc_第1页
1/12
2024届江苏省姜堰区溱潼二中中考化学押题卷含解析.doc_第2页
2/12
2024届江苏省姜堰区溱潼二中中考化学押题卷含解析.doc_第3页
3/12
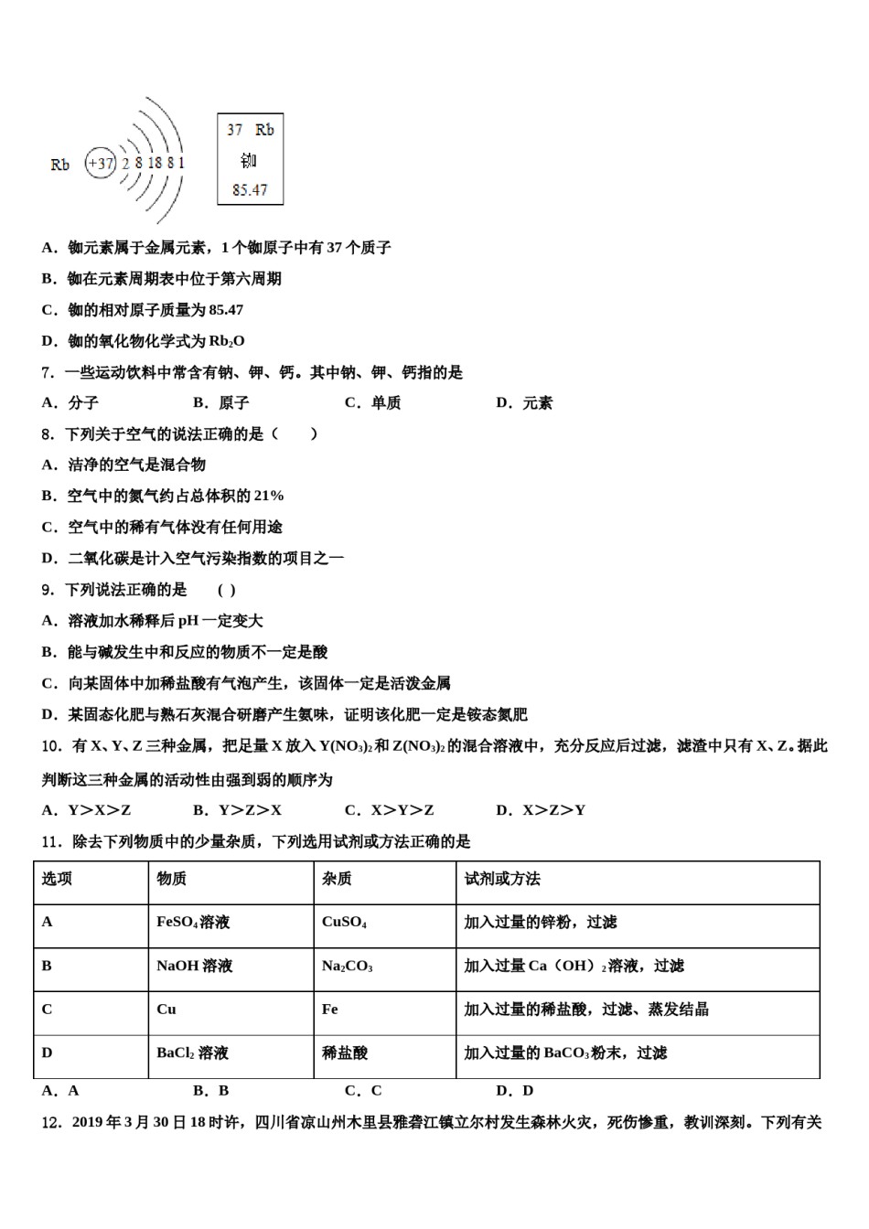
2024届江苏省姜堰区溱潼二中中考化学押题卷注意事项1.考试结束后,请将本试卷和答题卡一并交回.2.答题前,请务必将自己的姓名、准考证号用0.5毫米黑色墨水的签字笔填写在试卷及答题卡的规定位置.3.请认真核对监考员在答题卡上所粘贴的条形码上的姓名、准考证号与本人是否相符.4.作答选择题,必须用2B铅笔将答题卡上对应选项的方框涂满、涂黑;如需改动,请用橡皮擦干净后,再选涂其他答案.作答非选择题,必须用05毫米黑色墨水的签字笔在答题卡上的指定位置作答,在其他位置作答一律无效.5.如需作图,须用2B铅笔绘、写清楚,线条、符号等须加黑、加粗.一、选择题(本题包括12个小题,每小题3分,共36分.每小题只有一个选项符合题意)1.下列有关化学反应的说法中,正确的是A.基本反应类型是置换反应B.生成的BaSO4不溶于稀盐酸C.反应中涉及到酸、碱、盐三类物质D.反应后所得溶液能使酚酞溶液变成红色2.建设文明城市,市政府向市民征集到的下列措施中,你认为不可行的是A.分类回收垃圾,并露天焚烧B.实施绿化工程,防止扬尘污染C.使用清洁燃料代替化石燃料D.减少私家车使用,提倡文明出行3.下列选项中物质的俗名、化学式、类别、用途完全对应的是A.纯碱Na2CO3碱制玻璃B.生石灰CaO氧化物补钙剂C.小苏打NaHCO3盐配生理盐水D.水银Hg金属生产体温计4.下列物质在氧气中燃烧,火星四射、生成黑色固体的是()A.铁丝B.红磷C.甲烷D.氢气5.豆腐是人们喜爱的食物,营养丰富,能为人体提供所需的多种氨基酸,其中含量最多的是亮氨酸(C6H13NO2),关于亮氨酸的说法正确的是()A.亮氨酸是氧化物B.亮氨酸中碳元素的质量分数为27.3%C.一个亮氨酸分子由22个原子构成D.亮氨酸中碳、氢、氮、氧四种元素的质量比为6:13:1:26.铷元素在元素周期表中的信息与铷原子结构示意图如图所示,下列说法不正确的是()A.铷元素属于金属元素,1个铷原子中有37个质子B.铷在元素周期表中位于第六周期C.铷的相对原子质量为85.47D.铷的氧化物化学式为Rb2O7.一些运动饮料中常含有钠、钾、钙。其中钠、钾、钙指的是A.分子B.原子C.单质D.元素8.下列关于空气的说法正确的是()A.洁净的空气是混合物B.空气中的氮气约占总体积的21%C.空气中的稀有气体没有任何用途D.二氧化碳是计入空气污染指数的项目之一9.下列说法正确的是()A.溶液加水稀释后pH一定变大B.能与碱发生中和反应的物质不一定是酸C.向某固体中加稀盐酸有气泡产生,该固体一定是活泼金属D.某固态化肥与熟石灰混合研磨产生氨味,证明该化肥一定是铵态氮肥10.有X、Y、Z三种金属,把足量X放入Y(NO3)2和Z(NO3)2的混合溶液中,充分反应后过滤,滤渣中只有X、Z。据此判断这三种金属的活动性由强到弱的顺序为A.Y>X>ZB.Y>Z>XC.X>Y>ZD.X>Z>Y11.除去下列物质中的少量杂质,下列选用试剂或方法正确的是选项物质杂质试剂或方法AFeSO4溶液CuSO4加入过量的锌粉,过滤BNaOH溶液Na2CO3加入过量Ca(OH)2溶液,过滤CCuFe加入过量的稀盐酸,过滤、蒸发结晶DBaCl2溶液稀盐酸加入过量的BaCO3粉末,过滤A.AB.BC.CD.D12.2019年3月30日18时许,四川省凉山州木里县雅砻江镇立尔村发生森林火灾,死伤惨重,教训深刻。下列有关火灾处理事故的方法不正确的是()A.森林着火——在大火蔓延路线前砍掉树木,制造隔离带B.炒菜时油锅中的油不慎着火——用锅盖盖灭C.厨房天然气管道着火——立即关闭气阀并轻轻开窗通风D.家用电器着火——用水扑灭二、填空题(本题包括4个小题,每小题7分,共28分)13.实验室现有10mL、20mL、100mL的量筒,现量取18mL的盐酸,应取_____mL的量筒,量液时量筒必须放平,视线要与_____保持水平;若某同学量取液体时俯视量筒内液体读出读数为18mL,则所取液体的实际体积应_____18mL(填“<”、“>”或“=”)。14.回答下列与金属有关的问题。(1)钢可制成蒸锅,主要是利用钢的延展性和_______;(2)使用下列各组试剂,通过适当操作,不能验证Al、Fe、Cu活动性顺序的是________;AAl、Fe、Cu、稀H2SO4BFe、Cu、Al2(SO4)3溶液CAl、Cu、FeSO4溶液(3)向含有CuSO4、FeSO4、Mg...

1、当您付费下载文档后,您只拥有了使用权限,并不意味着购买了版权,文档只能用于自身使用,不得用于其他商业用途(如 [转卖]进行直接盈利或[编辑后售卖]进行间接盈利)。
2、本站所有内容均由合作方或网友上传,本站不对文档的完整性、权威性及其观点立场正确性做任何保证或承诺!文档内容仅供研究参考,付费前请自行鉴别。
3、如文档内容存在违规,或者侵犯商业秘密、侵犯著作权等,请点击“违规举报”。

碎片内容

2024届江苏省姜堰区溱潼二中中考化学押题卷含解析.doc

确认删除?