电脑桌面
添加内谋知识网--内谋文库,文书,范文下载到电脑桌面
安装后可以在桌面快捷访问

2024届江苏省姜堰实验中考化学考试模拟冲刺卷含解析.doc

2024届江苏省姜堰实验中考化学考试模拟冲刺卷含解析.doc_第1页
1/13
2024届江苏省姜堰实验中考化学考试模拟冲刺卷含解析.doc_第2页
2/13
2024届江苏省姜堰实验中考化学考试模拟冲刺卷含解析.doc_第3页
3/13
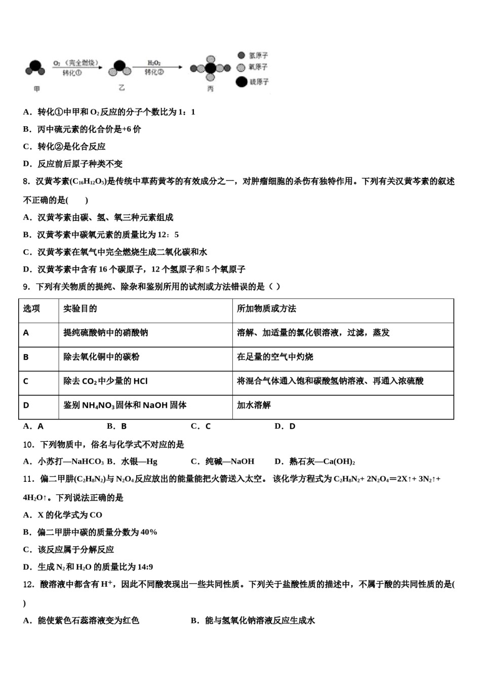
2024届江苏省姜堰实验中考化学考试模拟冲刺卷考生须知:1.全卷分选择题和非选择题两部分,全部在答题纸上作答。选择题必须用2B铅笔填涂;非选择题的答案必须用黑色字迹的钢笔或答字笔写在“答题纸”相应位置上。2.请用黑色字迹的钢笔或答字笔在“答题纸”上先填写姓名和准考证号。3.保持卡面清洁,不要折叠,不要弄破、弄皱,在草稿纸、试题卷上答题无效。一、单选题(本大题共15小题,共30分)1.在“宏观-微观-符号”之间建立联系是化学学科特有的思维方式。对下列图示信息分析错误的是A.图①是硅原子的结构示意图B.图②对应的元素属于金属元素C.若图③中x的值为8,则其粒子符号为O2-D.图②④对应元素组成的化合物是由分子构成的2.在下列各项“家庭小实验”中,不能达到预期目的是()A.品尝﹣﹣鉴别白糖和食盐B.观察﹣﹣鉴别黄铜和黄金C.闻气味﹣﹣鉴别酒精和白醋D.点燃﹣﹣鉴别羊毛和涤纶3.下列四个图象,能正确反映实验过程中量的变化关系的是A.水通电一段时间B.向pH=3的溶液中加水C.向等质量的锌和铁中滴加足量的质量分数相等的稀盐酸D.等量的氯酸钾和二氧化锰混合加热制取氧气4.下列有关水的说法错误的是()A.蒸馏可将海水淡化B.过滤可以使硬水转化为软水C.向软水中加入肥皂水,振荡后会有大量泡沫产生D.爱护水资源主要从节约用水和防治水体污染两方面采取相应措施5.2019年3月21日,江苏盐城响水县陈家港化工园区发生爆炸,爆炸主要物质为苯。下列描述其化学性质的是()A.苯比水密度低B.主要泄漏物苯的沸点低C.苯带有强烈的芳香气味,具有很强的挥发性D.在生产工艺中,甲苯在反应过程中会产生氢气(H2)甲烷(CH4)可燃气体6.2014年5月7日在南京丢失的放射源铱﹣192,于5月10日安全回收。铱﹣192常用于肿瘤治疗。如图是铱﹣192在元素周期表中的信息,有关铱的说法不正确的是()A.铱的元素符号是IrB.铱元素是非金属元素C.铱原子的原子序数为77D.铱元素的相对原子量为192.27.如图是甲转化为丙的微观过程,下列说法不正确的是()A.转化①中甲和O2反应的分子个数比为1:1B.丙中硫元素的化合价是+6价C.转化②是化合反应D.反应前后原子种类不变8.汉黄芩素(C16H12O5)是传统中草药黄芩的有效成分之一,对肿瘤细胞的杀伤有独特作用。下列有关汉黄芩素的叙述不正确的是()A.汉黄芩素由碳、氢、氧三种元素组成B.汉黄芩素中碳氧元素的质量比为12:5C.汉黄芩素在氧气中完全燃烧生成二氧化碳和水D.汉黄芩素中含有16个碳原子,12个氢原子和5个氧原子9.下列有关物质的提纯、除杂和鉴别所用的试剂或方法错误的是()选项实验目的所加物质或方法A提纯硫酸钠中的硝酸钠溶解、加适量的氯化钡溶液,过滤,蒸发B除去氧化铜中的碳粉在足量的空气中灼烧C除去CO2中少量的HCl将混合气体通入饱和碳酸氢钠溶液、再通入浓硫酸D鉴别NH4NO3固体和NaOH固体加水溶解A.AB.BC.CD.D10.下列物质中,俗名与化学式不对应的是A.小苏打—NaHCO3B.水银—HgC.纯碱—NaOHD.熟石灰—Ca(OH)211.偏二甲肼(C2H8N2)与N2O4反应放出的能量能把火箭送入太空。该化学方程式为C2H8N2+2N2O4=2X↑+3N2↑+4H2O↑。下列说法正确的是A.X的化学式为COB.偏二甲肼中碳的质量分数为40%C.该反应属于分解反应D.生成N2和H2O的质量比为14:912.酸溶液中都含有H+,因此不同酸表现出一些共同性质。下列关于盐酸性质的描述中,不属于酸的共同性质的是()B.能与氢氧化钠溶液反应生成水A.能使紫色石蕊溶液变为红色C.能与硝酸银溶液反应生成白色沉淀D.能与锌反应生成氢气13.下列实验操作不正确的是A.读液体体积B.过滤C.检查装置气密性D.称氯化钠质量14.能在pH为5的溶液中大量共存,且溶液为无色透明的一组物质是()A.ZnSO4、FeCl2、NaClB.CaCl2、Na2SO4、NaOHC.BaCl2、KNO3、AgNO3D.K2SO4、NaNO3、NH4Cl15.下列数据是一些物质的pH,其中呈碱性的是()A.液体肥皂(9~11)B.西瓜汁(5~6)C.酱油(4~5)D.柠檬(2~3)二、填空题(本大题共1小题,共6分)16.饺子是中国传统食品,重要节日我们有吃饺子的习惯。同学们包饺子的过程发现了许多化学知识。(1)包饺子所用的原料包...

1、当您付费下载文档后,您只拥有了使用权限,并不意味着购买了版权,文档只能用于自身使用,不得用于其他商业用途(如 [转卖]进行直接盈利或[编辑后售卖]进行间接盈利)。
2、本站所有内容均由合作方或网友上传,本站不对文档的完整性、权威性及其观点立场正确性做任何保证或承诺!文档内容仅供研究参考,付费前请自行鉴别。
3、如文档内容存在违规,或者侵犯商业秘密、侵犯著作权等,请点击“违规举报”。

碎片内容

2024届江苏省姜堰实验中考化学考试模拟冲刺卷含解析.doc

确认删除?