电脑桌面
添加内谋知识网--内谋文库,文书,范文下载到电脑桌面
安装后可以在桌面快捷访问

2024届江苏省宜兴市丁蜀区重点名校中考化学仿真试卷含解析.doc

2024届江苏省宜兴市丁蜀区重点名校中考化学仿真试卷含解析.doc_第1页
1/10
2024届江苏省宜兴市丁蜀区重点名校中考化学仿真试卷含解析.doc_第2页
2/10
2024届江苏省宜兴市丁蜀区重点名校中考化学仿真试卷含解析.doc_第3页
3/10
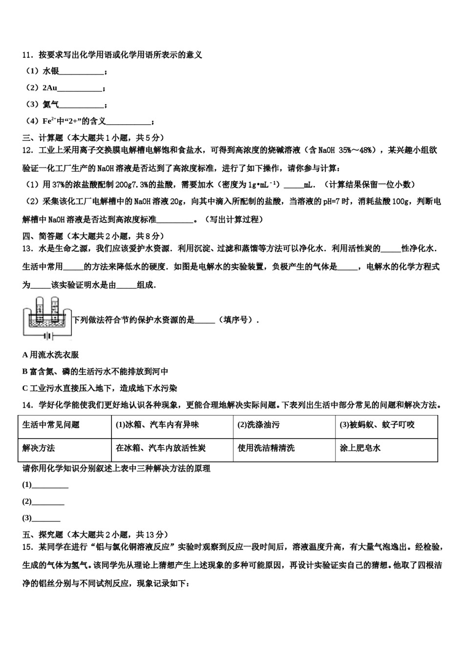
2024届江苏省宜兴市丁蜀区重点名校中考化学仿真试卷请考生注意:1.请用2B铅笔将选择题答案涂填在答题纸相应位置上,请用0.5毫米及以上黑色字迹的钢笔或签字笔将主观题的答案写在答题纸相应的答题区内。写在试题卷、草稿纸上均无效。2.答题前,认真阅读答题纸上的《注意事项》,按规定答题。一、单选题(本大题共10小题,共20分)1.下列各组物质充分反应后,溶液质量比反应前的溶液质量减小的是()A.铁片浸入稀硫酸中B.铁片浸入硫酸铜溶液中C.氧化铁粉末加入稀盐酸中D.氢氧化钠粉末加入稀盐酸中2.汞元素在元素周期表中呈现的信息(如图),下列说法不正确的是A.汞为非金属元素B.汞原子的核外电子数是80C.汞原子的质子数为80D.汞的相对原子质量为200.63.空气中能使澄清石灰水变浑浊的气体是A.氮气B.氧气C.二氧化碳D.稀有气体4.工业上常用高温煅烧石灰石的方法来制得生石灰,发生的反应为CaCO3CaO+CO2↑.现取一定量的石灰石样品进行煅烧(假设杂质质量不变)。某变量y随时间的变化趋势如图所示,则纵坐标表示的是()A.生成CO2的体积B.生成CaO的质量C.固体中杂质的质量分数D.固体中氧元素的质量5.在天宫二号实验室中,航天员将研究一种叫作多晶碲化锌的新型材料.由图可知,下列关于碲元素的说法错误的是()A.碲原子核外有52个电子B.碲原子有52个质子C.碲原子的质量为127.60D.碲元素是非金属元素6.将铝、铁组成的混合物放入足量的稀硫酸中充分反应,生成氢气0.1g,则混合物的质量可能是A.0.8gB.1.4gC.2.8gD.3.7g7.港珠澳大桥被评为“新的世界七大奇迹”之一。整座大桥对防腐蚀技术提出了很高的要求,大桥外侧使用的涂料是具有防潮防霉等性能的产品——氟碳涂料,成分为PEVE氟树脂,是由乙烯基乙醚单体和氟乙烯单体交替联接构成。下列有关乙烯基乙醚(化学式为C4H8O)说法正确的是A.它由4个碳原子、8个氢原子和1个氧原子构成B.其中氢元素质量分数最大C.它的相对分子质量为72gD.它由碳、氢、氧三种元素组成8.许多物质的名称中含有“水”。“水”通常有三种含义:①表示水这种物质;②表示物质处于液态;③表示水溶液。下列物质名称中的“水”不属于以上三种含义的是A.重水B.氨水C.水银D.水晶9.对于下列几种化学符号,有关说法正确的是①H②Fe2+③④P2O5⑤KClO3A.表示物质组成的化学式有①④⑤B.④中数字“5”表示五氧化二磷中有5个氧原子C.表示阳离子的有②③D.⑤中氯元素的化合价为-110.下列物质属于纯净物的是()A.雪碧饮料B.生铁C.二氧化碳D.高锰酸钾加热制氧气后的剩余固体二、填空题(本大题共1小题,共4分)11.按要求写出化学用语或化学用语所表示的意义(1)水银___________;(2)2Au___________;(3)氦气___________;(4)Fe2+中“2+”的含义___________;三、计算题(本大题共1小题,共5分)12.工业上采用离子交换膜电解槽电解饱和食盐水,可得到高浓度的烧碱溶液(含NaOH35%~48%),某兴趣小组欲验证一化工厂生产的NaOH溶液是否达到了高浓度标准,进行了如下操作,请你参与计算:(1)用37%的浓盐酸配制200g7.3%的盐酸,需要加水(密度为1g•mL﹣1)_____mL.(计算结果保留一位小数)(2)采集该化工厂电解槽中的NaOH溶液20g,向其中滴入所配制的盐酸,当溶液的pH=7时,消耗盐酸100g,判断电解槽中NaOH溶液是否达到高浓度标准_________。(写出计算过程)四、简答题(本大题共2小题,共8分)13.水是生命之源,我们应该爱护水资源.利用沉淀、过滤和蒸馏等方法可以净化水.利用活性炭的_____性净化水.生活中常用_____的方法来降低水的硬度.如图是电解水的实验装置,负极产生的气体是_____,电解水的化学方程式为_____该实验证明水是由_____组成.下列做法符合节约保护水资源的是_____(填序号).A用流水洗衣服B富含氮、磷的生活污水不能排放到河中C工业污水直接压入地下,造成地下水污染14.学好化学能使我们更好地认识各种现象,更能合理地解决实际问题。下表列出生活中部分常见的问题和解决方法。生活中常见问题(1)冰箱、汽车内有异味(2)洗涤油污(3)被蚂蚁、蚊子叮咬解决方法在冰箱、汽车内放活性炭使...

1、当您付费下载文档后,您只拥有了使用权限,并不意味着购买了版权,文档只能用于自身使用,不得用于其他商业用途(如 [转卖]进行直接盈利或[编辑后售卖]进行间接盈利)。
2、本站所有内容均由合作方或网友上传,本站不对文档的完整性、权威性及其观点立场正确性做任何保证或承诺!文档内容仅供研究参考,付费前请自行鉴别。
3、如文档内容存在违规,或者侵犯商业秘密、侵犯著作权等,请点击“违规举报”。

碎片内容

2024届江苏省宜兴市丁蜀区重点名校中考化学仿真试卷含解析.doc

确认删除?