电脑桌面
添加内谋知识网--内谋文库,文书,范文下载到电脑桌面
安装后可以在桌面快捷访问

2024届江苏省宜兴市洑东中学中考化学对点突破模拟试卷含解析.doc

2024届江苏省宜兴市洑东中学中考化学对点突破模拟试卷含解析.doc_第1页
1/13
2024届江苏省宜兴市洑东中学中考化学对点突破模拟试卷含解析.doc_第2页
2/13
2024届江苏省宜兴市洑东中学中考化学对点突破模拟试卷含解析.doc_第3页
3/13
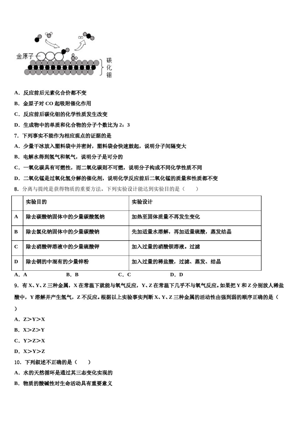
2024届江苏省宜兴市洑东中学中考化学对点突破模拟试卷注意事项:1.答题前,考生先将自己的姓名、准考证号填写清楚,将条形码准确粘贴在考生信息条形码粘贴区。2.选择题必须使用2B铅笔填涂;非选择题必须使用0.5毫米黑色字迹的签字笔书写,字体工整、笔迹清楚。3.请按照题号顺序在各题目的答题区域内作答,超出答题区域书写的答案无效;在草稿纸、试题卷上答题无效。4.保持卡面清洁,不要折叠,不要弄破、弄皱,不准使用涂改液、修正带、刮纸刀。一、单选题(本大题共15小题,共30分)1.阿司匹林(化学式为C9H8O4)是常用缓解轻度或中度疼痛药物,对预防心脑血管疾病也有一定作用。水溶液显酸性。以下说法正确的是()A.阿司匹林属于有机物B.阿司匹林由21个原子构成C.阿司匹林中氢、氧元素的质量比为2:1D.石蕊溶液滴入阿司匹林水溶液中显蓝色2.下列有关安全知识的说法,正确的是A.通过降低可燃物的着火点可以灭火B.燃气泄漏时应马上打开排气扇C.高层建筑发生火灾时,应乘坐电梯撤离D.用灭火器灭火时,要对准火焰根部喷射3.下列图示中的实验操作正确的是()A.B.C.D.4.绿水青山就是“金山银山”。保护环境是基本国策,下列做法不合理的是A.垃圾分类回收,不随意倾倒填埋B.使用新能源,减少燃烧煤、石油C.禁止使用化肥农药,避免污染水体D.使用易降解塑料袋,减少白色污染5.下列物质在氧气中燃烧,有刺激性气味气体产生的是A.红磷B.细铁丝C.木炭D.硫粉6.我国科学家研究出碳化钼(Mo2C)负载金原子组成的高效催化体系,使水煤气中的CO和H2O在120℃下发生反应,反应过程的微观模型如下图所示。下列说法正确的是A.反应前后元素化合价都不变B.金原子对CO起吸附催化作用C.反应前后碳化钼的化学性质发生改变D.生成物中的单质和化合物的分子个数比为2:37.下列事实不能作为相应观点的证据的是A.少量干冰放入塑料袋中并密封,塑料袋会快速鼓起,说明分子间隔变大B.电解水得到氢气和氧气,说明分子是可分的C.一氧化碳具有可燃性,而二氧化碳则不可燃,说明分子构成不同化学性质不同D.二氧化锰是过氧化氢分解的催化剂,说明化学反应前后二氧化锰的质量和性质都不变8.分离与提纯是获得物质的重要方法。下列实验设计能达到实验目的是()实验目的实验设计A除去碳酸钠固体中的少量碳酸氢钠加热至固体质量不再发生变化B除去氯化钠固体中的少量碳酸钠先加适量水溶解,再加适量硫酸,蒸发结晶C除去硝酸钾溶液中的少量硫酸钾加入过量的硝酸钡溶液。过滤D除去钢的中混有的少量锌粉加入过量的稀盐酸,过滤、蒸发、结晶A.AB.BC.CD.D9.有X、Y、Z三种金属,X在常温下就能与氧气反应,Y、Z在常温下几乎不与氧气反应。如果把Y和Z分别放人稀盐酸中,Y溶解并产生氢气,Z不反应。根据以上实验事实判断X、Y、Z三种金属的活动性由强到弱的顺序正确的是()A.Z>Y>XB.X>Z>YC.Y>Z>XD.X>Y>Z10.下列叙述不正确的是()A.水的天然循环是通过其三态变化实现的B.物质的酸碱性对生命活动具有重要意义C.凡是生成盐和水的反应一定是中和反应D.在化学变化中,原子核是不变的,发生改变的只是原子核外的电子11.赖氨酸是人体必备的氨基酸之一,能促进人体发育、增强免疫功能。其化学式为C6H14N2O2,下列有关叙述不正确的是()A.赖氨酸是由分子构成的有机化合物实验方案B.赖氨酸中氢元素的质量分数最小C.一个赖氨酸分子中含有24个原子核D.赖氨酸分子中各元素的质量比为36:7:14:1612.下列实验目的对应实验方案正确的是()实验目的A鉴别铁粉、木炭粉、氧化铜粉末加入足量的稀硫酸B鉴别碳酸铵、硫酸铵、硝酸铵三种氮肥用氢氧化钡溶液C除去CO中少量H2O和CO2先通过浓硫酸,再通过氢氧化钠溶液D除去氯化钾溶液中的氯化铜加入氢氧化钠溶液至不再产生沉淀A.AB.BC.CD.D13.氧气是我们身边常见的物质,以下关于氧气的叙述正确的是()A.物质与氧气发生的反应一定是氧化反应B.鱼、虾能在水中生存是由于氧气易溶于水C.氧气的化学性质比较活泼,它属于可燃物D.在氧气中,氧元素的化合价为-2价14.区别下列物质的方法错误的是A.羊绒与棉花(灼烧)B.醋酸与盐酸(...

1、当您付费下载文档后,您只拥有了使用权限,并不意味着购买了版权,文档只能用于自身使用,不得用于其他商业用途(如 [转卖]进行直接盈利或[编辑后售卖]进行间接盈利)。
2、本站所有内容均由合作方或网友上传,本站不对文档的完整性、权威性及其观点立场正确性做任何保证或承诺!文档内容仅供研究参考,付费前请自行鉴别。
3、如文档内容存在违规,或者侵犯商业秘密、侵犯著作权等,请点击“违规举报”。

碎片内容

2024届江苏省宜兴市洑东中学中考化学对点突破模拟试卷含解析.doc

确认删除?