电脑桌面
添加内谋知识网--内谋文库,文书,范文下载到电脑桌面
安装后可以在桌面快捷访问

2024届江苏省张家港第二中学中考化学模拟试题含解析.doc

2024届江苏省张家港第二中学中考化学模拟试题含解析.doc_第1页
1/11
2024届江苏省张家港第二中学中考化学模拟试题含解析.doc_第2页
2/11
2024届江苏省张家港第二中学中考化学模拟试题含解析.doc_第3页
3/11
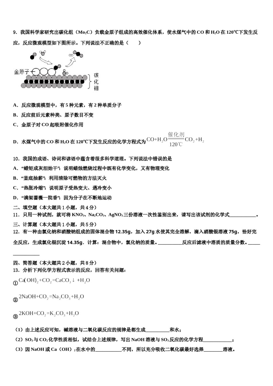
2024届江苏省张家港第二中学中考化学模拟试题注意事项:1.答题前,考生先将自己的姓名、准考证号填写清楚,将条形码准确粘贴在考生信息条形码粘贴区。2.选择题必须使用2B铅笔填涂;非选择题必须使用0.5毫米黑色字迹的签字笔书写,字体工整、笔迹清楚。3.请按照题号顺序在各题目的答题区域内作答,超出答题区域书写的答案无效;在草稿纸、试题卷上答题无效。4.保持卡面清洁,不要折叠,不要弄破、弄皱,不准使用涂改液、修正带、刮纸刀。一、单选题(本大题共10小题,共20分)1.物质在空气中燃烧的实验现象描述正确的是()A.木炭燃烧发出白光B.铁丝燃烧火星四射C.硫燃烧生成有刺激性气味气体D.镁带燃烧生成氧化镁2.“碳捕捉技术”是指通过一定的方法,将工业生产中产生的CO2分离出来进行储存和利用。常利用NaOH溶液来“捕捉”CO2,过程如下图所示(部分条件及物质未标出)。下列有关该方法的叙述中不正确的是()A.因为有高温反应炉,所以反应能耗大B.“反应分离”中的基本操作是过滤C.该方法可减少碳排放D.整个过程中只有一种物质可以循环利用3.下列推理正确的是A.质子数相同的粒子一定属于同种元素B.蔗糖溶液不能导电是因为溶液中不存在自由移动的粒子C.氧化钙、氧化钠都能与水反应生成相应的碱,则氧化铁也能与水反应生成氢氧化铁D.碱溶液能使酚酞变红,能使酚酞变红的溶液一定是碱性溶液4.现有一包由5.6g铁、7.2g镁、1.0g碳混合而成的粉末,把它加入一定量的CuCl2溶液中。实验结束后,测得剩余固体中含有三种物质。则剩余固体的质量不可能是A.26.2gB.26.6gC.26.0gD.25.8g5.如图所示中能正确反映对应变化关系的是A.电解水一段时间B.加热氯酸钾制氧气C.加热一定量高锰酸钾D.红磷在密闭容器内燃烧6.下列说法正确的是()A.碳-12原子和碳-13原子的中子数相同B.KMnO4和K2MnO4中有相同的原子团C.Fe2+和Fe3+都属于铁元素,核外电子数不同D.和化学性质相同7.有X、Y、Z三种金属,把足量X放入Y(NO3)2和Z(NO3)2的混合溶液中,充分反应后过滤,滤渣中只有X、Z。据此判断这三种金属的活动性由强到弱的顺序为A.Y>X>ZB.Y>Z>XC.X>Y>ZD.X>Z>Y8.日常生活中,区别下列各组物质的方法(括号内是方法),错误的是()A.面粉和小苏打(加水振荡)B.白酒和白醋(看眼色)C.食盐和味道(尝味道)D.棉织衫和羊毛衫(抽丝灼烧,闻气味)9.我国科学家研究出碳化组(Mo2C)负载金原子组成的高效催化体系,使水煤气中的CO和H2O在120℃下发生反应,反应微观模型如下图所示。下列说法不正确的是()A.反应微观模型中,有5种元素,有2种单质分子B.反应前后元素种类、原子数目不变C.金原子对CO起吸附催化作用D.水煤气中的CO和H2O在120℃下发生反应的化学方程式为10.我国的成语、诗词和谚语中蕴含着很多科学道理。下列说法中错误的是A.“蜡矩成灰泪始干”:说明蜡烛燃烧过程中既有化学变化,又有物理变化B.“釜底抽薪”:利用清除可燃物的方法灭火C.“热胀冷缩”:说明原子受热变大、遇冷变小D.“满架蔷薇一院香”:因为分子在不断地运动二、填空题(本大题共1小题,共4分)11.只用一种试剂,就可将KNO3、Na2CO3、AgNO3三份溶液一次性鉴别出来,请写出该试剂的化学式___________。三、计算题(本大题共1小题,共5分)12.有一种由氯化钠和硝酸钠组成的固体混合物12.35g,加入27g水使其完全溶解,滴入硝酸银溶液75g,恰好完全反应,生成氯化银沉淀14.35g.计算:混合物中,氯化钠的质量。__________反应后滤液中溶质的质量分数。________________四、简答题(本大题共2小题,共8分)13.分析下列化学方程式表示的反应,回答有关问题:①②③(1)由上述反应可知,碱溶液与二氧化碳反应的规律是都生成__________和水;(2)SO3与CO2化学性质相似,试结合上述规律,写出NaOH溶液与SO3反应的化学方程____________;(3)因NaOH或Ca(OH)2在水中的___________不同,所以充分吸收二氧化碳最好选择________溶液。14.“探险队员”﹣﹣盐酸,不小心走进了化学迷宫,不知怎样走出来,因为迷宫有许多“吃人的野兽”(即能与盐酸反应的物质或水溶液),盐...

1、当您付费下载文档后,您只拥有了使用权限,并不意味着购买了版权,文档只能用于自身使用,不得用于其他商业用途(如 [转卖]进行直接盈利或[编辑后售卖]进行间接盈利)。
2、本站所有内容均由合作方或网友上传,本站不对文档的完整性、权威性及其观点立场正确性做任何保证或承诺!文档内容仅供研究参考,付费前请自行鉴别。
3、如文档内容存在违规,或者侵犯商业秘密、侵犯著作权等,请点击“违规举报”。

碎片内容

2024届江苏省张家港第二中学中考化学模拟试题含解析.doc

确认删除?