电脑桌面
添加内谋知识网--内谋文库,文书,范文下载到电脑桌面
安装后可以在桌面快捷访问

2024届江苏省扬州市部分区、县达标名校中考押题化学预测卷含解析.doc

2024届江苏省扬州市部分区、县达标名校中考押题化学预测卷含解析.doc_第1页
1/9
2024届江苏省扬州市部分区、县达标名校中考押题化学预测卷含解析.doc_第2页
2/9
2024届江苏省扬州市部分区、县达标名校中考押题化学预测卷含解析.doc_第3页
3/9
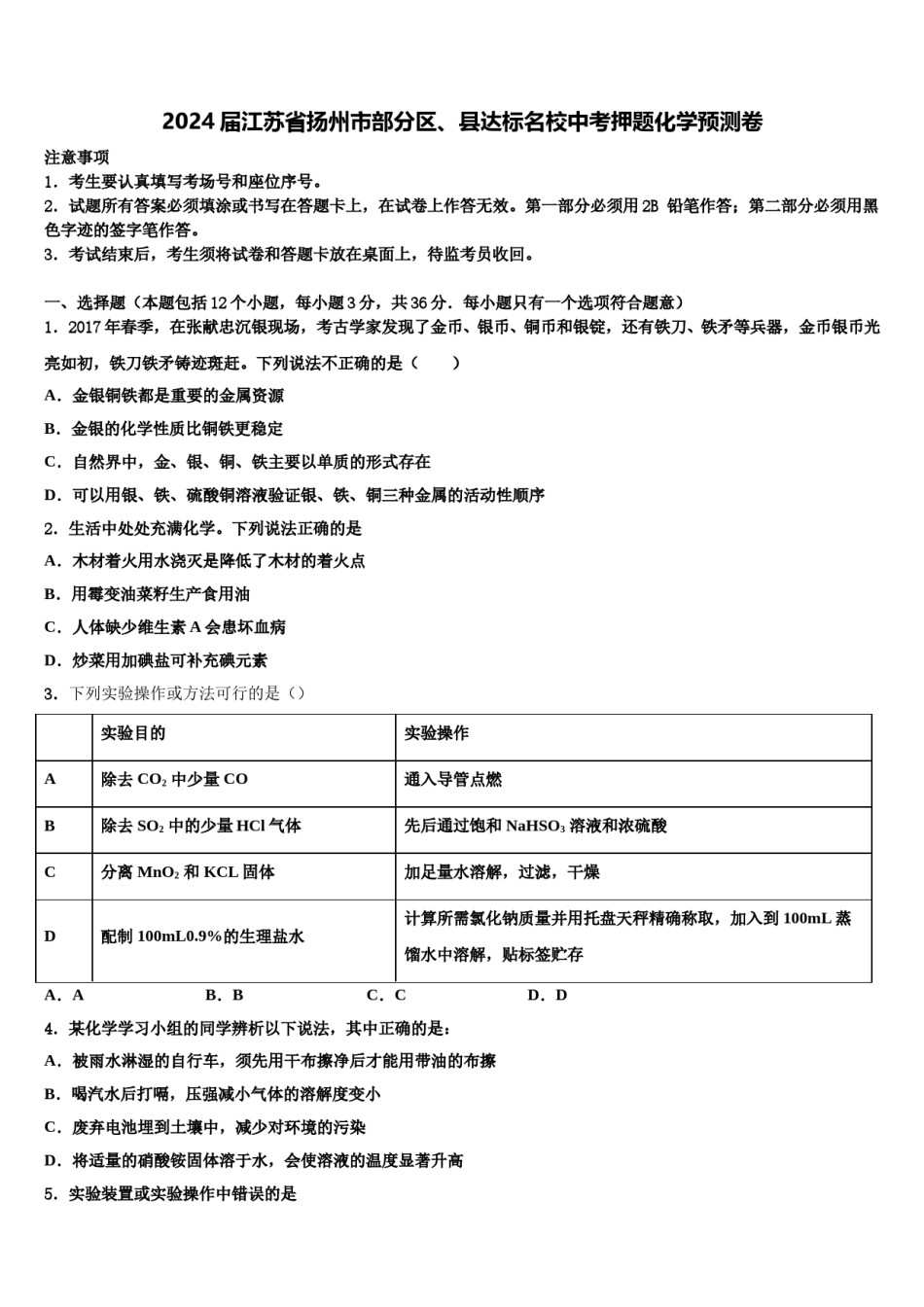
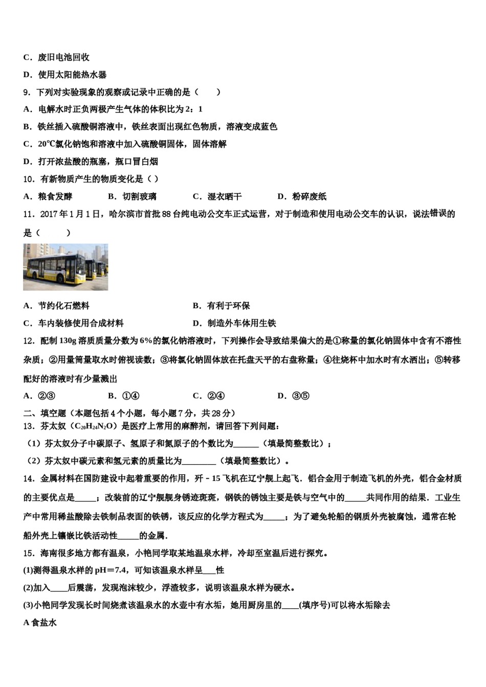
2024届江苏省扬州市部分区、县达标名校中考押题化学预测卷注意事项铅笔作答;第二部分必须用黑1.考生要认真填写考场号和座位序号。2.试题所有答案必须填涂或书写在答题卡上,在试卷上作答无效。第一部分必须用2B色字迹的签字笔作答。3.考试结束后,考生须将试卷和答题卡放在桌面上,待监考员收回。一、选择题(本题包括12个小题,每小题3分,共36分.每小题只有一个选项符合题意)1.2017年春季,在张献忠沉银现场,考古学家发现了金币、银币、铜币和银锭,还有铁刀、铁矛等兵器,金币银币光亮如初,铁刀铁矛铸迹斑赶。下列说法不正确的是()A.金银铜铁都是重要的金属资源B.金银的化学性质比铜铁更稳定C.自然界中,金、银、铜、铁主要以单质的形式存在D.可以用银、铁、硫酸铜溶液验证银、铁、铜三种金属的活动性顺序2.生活中处处充满化学。下列说法正确的是A.木材着火用水浇灭是降低了木材的着火点B.用霉变油菜籽生产食用油C.人体缺少维生素A会患坏血病D.炒菜用加碘盐可补充碘元素3.下列实验操作或方法可行的是()实验目的实验操作A除去CO2中少量CO通入导管点燃B除去SO2中的少量HCl气体先后通过饱和NaHSO3溶液和浓硫酸C分离MnO2和KCL固体加足量水溶解,过滤,干燥D配制100mL0.9%的生理盐水计算所需氯化钠质量并用托盘天秤精确称取,加入到100mL蒸馏水中溶解,贴标签贮存A.AB.BC.CD.D4.某化学学习小组的同学辨析以下说法,其中正确的是:A.被雨水淋湿的自行车,须先用干布擦净后才能用带油的布擦B.喝汽水后打嗝,压强减小气体的溶解度变小C.废弃电池埋到土壤中,减少对环境的污染D.将适量的硝酸铵固体溶于水,会使溶液的温度显著升高5.实验装置或实验操作中错误的是A.读取液体体积B.蒸发C.倾倒液体D.制取二氧化碳6.下列实验现象描述错误的是()A.向生石灰中滴入水:白色固体变白色浆液,放热,水沸腾B.粉尘爆炸实验:砰的一声响,伴随一团火光,放热,塑料盖被掀起C.向长期随意放置的镁条中滴加足量稀盐酸:固体逐渐减少,一段时间后固体表面冒气泡,放热,最终固体消失D.一瓶合格的生理盐水密封放置一段时间:出现浑浊7.向滴有酚酞的NaOH溶液中,逐渐滴入稀盐酸至过量,下面叙述正确的是A.溶液由红色变为无色,pH逐渐增大B.溶液由无色变为红色,pH逐渐减小C.溶液由红色变为无色,pH逐渐减小D.溶液颜色不变,pH逐渐增大8.对人类生存环境会造成危害的是A.生活污水处理达标后排放B.化肥和杀虫剂的乱施滥用C.废旧电池回收D.使用太阳能热水器9.下列对实验现象的观察或记录中正确的是()A.电解水时正负两极产生气体的体积比为2:1B.铁丝插入硫酸铜溶液中,铁丝表面出现红色物质,溶液变成蓝色C.20℃氯化钠饱和溶液中加入硫酸铜固体,固体溶解D.打开浓盐酸的瓶塞,瓶口冒白烟10.有新物质产生的物质变化是()A.粮食发酵B.切割玻璃C.湿衣晒干D.粉碎废纸11.2017年1月1日,哈尔滨市首批88台纯电动公交车正式运营,对于制造和使用电动公交车的认识,说法错误的是()A.节约化石燃料B.有利于环保C.车内装修使用合成材料D.制造外车体用生铁12.配制130g溶质质量分数为6%的氯化钠溶液时,下列操作会导致结果偏大的是①称量的氯化钠固体中含有不溶性杂质;②用量筒量取水时俯视读数;③将氯化钠固体放在托盘天平的右盘称量;④往烧杯中加水时有水洒出;⑤转移配好的溶液时有少量溅出A.②③B.①④C.②④D.③⑤二、填空题(本题包括4个小题,每小题7分,共28分)13.芬太奴(C20H24N2O)是医疗上常用的麻醉剂,请回答下列问题:(1)芬太奴分子中碳原子、氢原子和氮原子的个数比为______(填最简整数比);(2)芬太奴中碳元素和氢元素的质量比为________(填最简整数比)。14.金属材料在国防建设中起着重要的作用,歼﹣15飞机在辽宁舰上起飞.铝合金用于制造飞机的外壳,铝合金材质的主要优点是_____;改装前的辽宁舰舰身锈迹斑斑,钢铁的锈蚀主要是铁与空气中的_____共同作用的结果.工业生产中常用稀盐酸除去铁制品表面的铁锈,该反应的化学方程式为_____;为了避免轮船的钢质外壳被腐蚀,通常在轮船外壳上镶嵌比铁活动性____...

1、当您付费下载文档后,您只拥有了使用权限,并不意味着购买了版权,文档只能用于自身使用,不得用于其他商业用途(如 [转卖]进行直接盈利或[编辑后售卖]进行间接盈利)。
2、本站所有内容均由合作方或网友上传,本站不对文档的完整性、权威性及其观点立场正确性做任何保证或承诺!文档内容仅供研究参考,付费前请自行鉴别。
3、如文档内容存在违规,或者侵犯商业秘密、侵犯著作权等,请点击“违规举报”。

碎片内容

2024届江苏省扬州市部分区、县达标名校中考押题化学预测卷含解析.doc

确认删除?