电脑桌面
添加内谋知识网--内谋文库,文书,范文下载到电脑桌面
安装后可以在桌面快捷访问

2024届江苏省无锡市华士片市级名校中考化学考前最后一卷含解析.doc

2024届江苏省无锡市华士片市级名校中考化学考前最后一卷含解析.doc_第1页
1/13
2024届江苏省无锡市华士片市级名校中考化学考前最后一卷含解析.doc_第2页
2/13
2024届江苏省无锡市华士片市级名校中考化学考前最后一卷含解析.doc_第3页
3/13
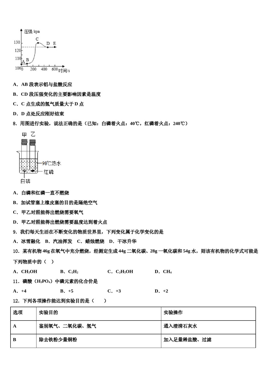
2024届江苏省无锡市华士片市级名校中考化学考前最后一卷注意事项:1.答题前,考生先将自己的姓名、准考证号填写清楚,将条形码准确粘贴在考生信息条形码粘贴区。2.选择题必须使用2B铅笔填涂;非选择题必须使用0.5毫米黑色字迹的签字笔书写,字体工整、笔迹清楚。3.请按照题号顺序在各题目的答题区域内作答,超出答题区域书写的答案无效;在草稿纸、试题卷上答题无效。4.保持卡面清洁,不要折叠,不要弄破、弄皱,不准使用涂改液、修正带、刮纸刀。一、单选题(本大题共15小题,共30分)1.用下列装置来验证质量守恒定律(托盘天平未画出),能达到目的是()A.B.C.D.2.除去下列物质中混有的杂质,所用试剂和操作方法不正确的是物质所含杂质除杂质选用的试剂或方法ANaCl溶液NaOH滴加适量的稀盐酸BCuFe加入足量的稀盐酸并过滤CCO2CO在氧气中点燃DCaCO3(固体)CaO(固体)加入足量的水溶解并过滤、洗涤、干燥A.AB.BC.CD.D3.在粗盐提纯的实验中,下列说法错误的是A.溶解过程中玻璃棒的作用是搅拌,以加快氯化钠的溶解速度B.用药匙将蒸发皿中的白色固体直接转移到纸上C.蒸发操作结束后,将蒸发皿放在石棉网上D.实验结束后所得到的氯化钠固体还是混合物4.苹果中富含苹果酸,苹果酸的化学式为C4H4O4。下列说法正确的是()A.苹果酸中含有12个原子B.苹果酸中碳元素的质量分数约为41.4%C.苹果酸的相对分子质量为112D.苹果酸中C、H、O三元素的质量比为4:4:45.可燃物R是C、H2、CH4、CO或CH4O中的一种。将一定量的R和氧气置于一个密闭的容器中引燃,测得反应前后各物质的质量如下表:物质R氧气二氧化碳水一氧化碳反应前质量/gm1m2000反应后质量/g00m3m4m5下列叙述正确的是()①m1=1/9m4时,R是H2②m1+m2=m3时,R是C或CO③m3:m4=11:9时,R是CH4或CH4O④8m3/11+8m4/9+4m5/7≥m2A.①②③B.①③④C.②③④D.①②③④6.如图为元素周期表中的一格,下列说法不正确的是()A.铝的原子序数为13B.铝原子的核外电子数为13C.铝元素的相对原子质量为26.98D.铝元素位于元素周期表第二周期最右边7.小明将未经砂纸打磨的铝条放入盛有稀盐酸的密闭容器中,用压强传感器测得容器内压强和反应时间的变化曲线如图所示,下列分析正确的是()A.AB段表示铝与盐酸反应B.CD段压强变化的主要影响因素是温度C.C点生成的氢气质量大于D点D.D点处反应刚好结束8.用图进行实验,说法正确的是(已知:白磷着火点:40℃,红磷着火点:240℃)A.白磷和红磷一直不燃烧B.加试管塞上橡皮塞的目的是隔绝空气C.甲乙对照能得出燃烧需要氧气D.甲乙对照能得出燃烧需要温度达到着火点9.我们每天生活在不断变化的物质世界里,下列变化属于化学变化的是A.冰雪融化B.汽油挥发C.蜡烛燃烧D.干冰升华10.某有机物46g在氧气中充分燃烧,经测定生成44g二氧化碳、28g一氧化碳和54g水,则该有机物的化学式可能是下列物质中的()A.CH3OHB.C2H2C.C2H5OHD.CH4D.+211.磷酸(H3PO4)中磷元素的化合价是A.+4B.+5C.+312.下列各项操作能达到实验目的是()选项实验目的实验操作A鉴别氧气、二氧化碳、氢气通入澄清石灰水B除去铁粉少量铜粉加入足量稀盐酸、过滤C检验一氧化碳直接通入澄清石灰水D鉴别软水与硬水加入肥皂水振荡A.AB.BC.CD.D13.高氯酸钾(KClO4)可用作火箭推进剂,其溶解度如下表。下列说法不正确的是温度/℃20406080溶解度/g1.682.323.212.4A.高氯酸钾的溶解度随温度降低而减小B.20℃时,将2g高氯酸钾溶于98g水中,所得溶液中溶质的质量分数小于2%C.60℃时,高氯酸钾饱和溶液中溶质的质量分数小于3.2%D.80℃的高氯酸钾溶液冷却至40℃肯定有晶体析出14.能源和环保是当今世界的重大问题,下列有关叙述正确的是()A.风能属于“绿色能源”B.化石燃料的使用不会污染环境C.使用农药和化肥不会污染水D.大量使用天然气作燃料符合“低碳生活”理念15.下列有关物质的提纯、除杂和鉴别所用的试剂或方法错误的是()选项实验目的所加物质或方法A提纯硫酸钠中的硝酸钠溶解、加适量的氯化钡溶液,过滤,蒸发B除去氧化铜中的碳粉在足量的空气中灼烧C除去CO2中少量的HCl将混合...

1、当您付费下载文档后,您只拥有了使用权限,并不意味着购买了版权,文档只能用于自身使用,不得用于其他商业用途(如 [转卖]进行直接盈利或[编辑后售卖]进行间接盈利)。
2、本站所有内容均由合作方或网友上传,本站不对文档的完整性、权威性及其观点立场正确性做任何保证或承诺!文档内容仅供研究参考,付费前请自行鉴别。
3、如文档内容存在违规,或者侵犯商业秘密、侵犯著作权等,请点击“违规举报”。

碎片内容

2024届江苏省无锡市华士片市级名校中考化学考前最后一卷含解析.doc

确认删除?