电脑桌面
添加内谋知识网--内谋文库,文书,范文下载到电脑桌面
安装后可以在桌面快捷访问

2024届江苏省无锡市锡山区(锡北片)毕业升学考试模拟卷化学卷含解析.doc

2024届江苏省无锡市锡山区(锡北片)毕业升学考试模拟卷化学卷含解析.doc_第1页
1/12
2024届江苏省无锡市锡山区(锡北片)毕业升学考试模拟卷化学卷含解析.doc_第2页
2/12
2024届江苏省无锡市锡山区(锡北片)毕业升学考试模拟卷化学卷含解析.doc_第3页
3/12
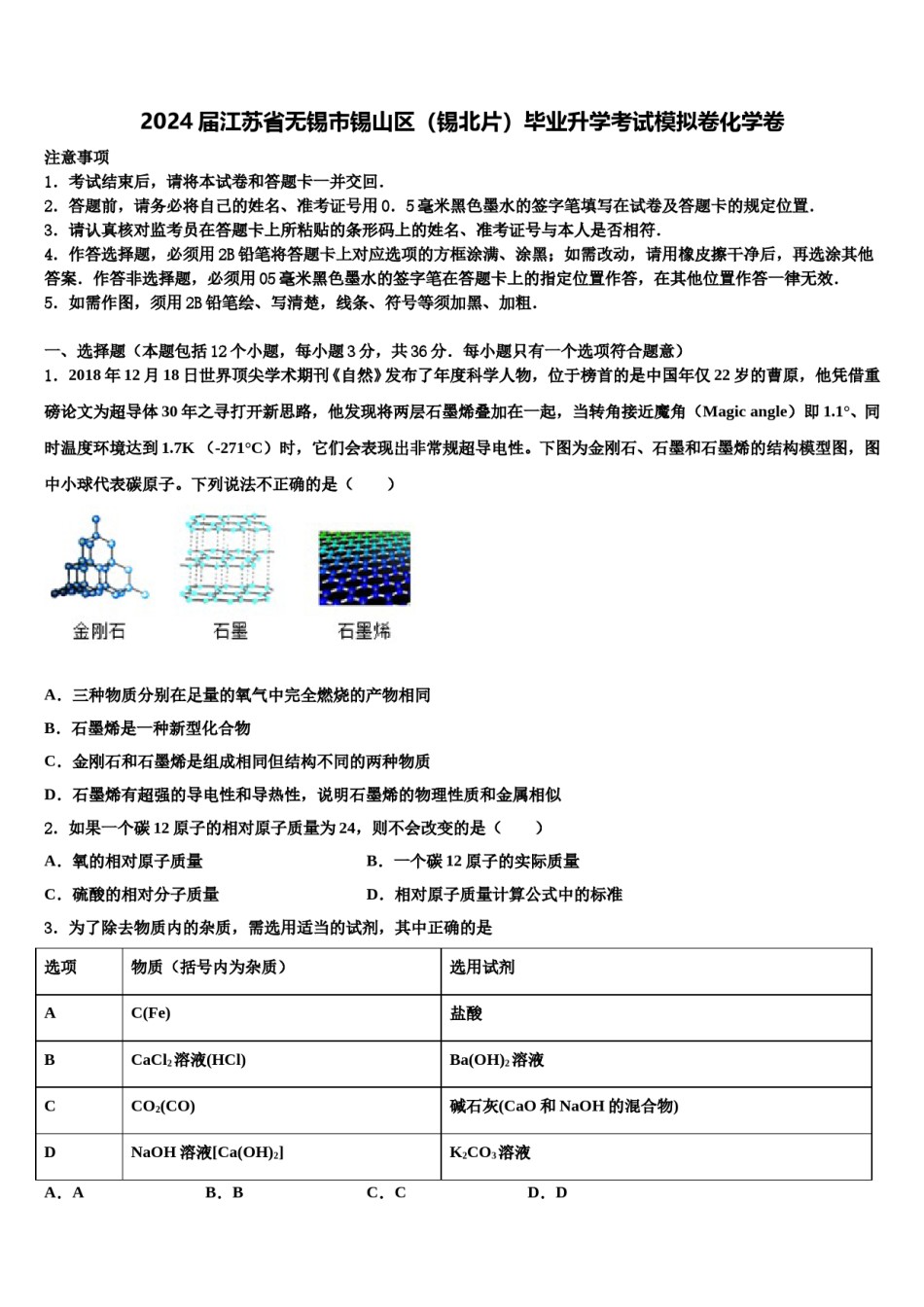
2024届江苏省无锡市锡山区(锡北片)毕业升学考试模拟卷化学卷注意事项1.考试结束后,请将本试卷和答题卡一并交回.2.答题前,请务必将自己的姓名、准考证号用0.5毫米黑色墨水的签字笔填写在试卷及答题卡的规定位置.3.请认真核对监考员在答题卡上所粘贴的条形码上的姓名、准考证号与本人是否相符.4.作答选择题,必须用2B铅笔将答题卡上对应选项的方框涂满、涂黑;如需改动,请用橡皮擦干净后,再选涂其他答案.作答非选择题,必须用05毫米黑色墨水的签字笔在答题卡上的指定位置作答,在其他位置作答一律无效.5.如需作图,须用2B铅笔绘、写清楚,线条、符号等须加黑、加粗.一、选择题(本题包括12个小题,每小题3分,共36分.每小题只有一个选项符合题意)1.2018年12月18日世界顶尖学术期刊《自然》发布了年度科学人物,位于榜首的是中国年仅22岁的曹原,他凭借重磅论文为超导体30年之寻打开新思路,他发现将两层石墨烯叠加在一起,当转角接近魔角(Magicangle)即1.1°、同时温度环境达到1.7K(-271°C)时,它们会表现出非常规超导电性。下图为金刚石、石墨和石墨烯的结构模型图,图中小球代表碳原子。下列说法不正确的是()A.三种物质分别在足量的氧气中完全燃烧的产物相同B.石墨烯是一种新型化合物C.金刚石和石墨烯是组成相同但结构不同的两种物质D.石墨烯有超强的导电性和导热性,说明石墨烯的物理性质和金属相似2.如果一个碳12原子的相对原子质量为24,则不会改变的是()A.氧的相对原子质量B.一个碳12原子的实际质量C.硫酸的相对分子质量D.相对原子质量计算公式中的标准3.为了除去物质内的杂质,需选用适当的试剂,其中正确的是选项物质(括号内为杂质)选用试剂AC(Fe)盐酸BCaCl2溶液(HCl)Ba(OH)2溶液CCO2(CO)碱石灰(CaO和NaOH的混合物)DNaOH溶液[Ca(OH)2]C.CK2CO3溶液A.AB.BD.D4.下列对生产或生活中的现象解释正确的是()A.将很大体积的氧气压入钢瓶中—一压强增大氧气分子体积变小B.蔗糖溶解在热水中比溶解在冷水中的溶解速率快一一温度升高分子运动加快C.用水扑灭大火——水可以降低可燃物的着火点D.不能用铜丝代替电表中的保险丝—铜的导电性比保险丝强5.下列对化学知识在生产生活中的应用中,做法不正确的是()A.给学校钢质篮球架喷刷油漆防止钢铁锈蚀B.用硝酸钾、磷酸二氢铵等化肥配制植物生长液C.用液氢和液氧作发射火箭的推进剂D.用稀盐酸长时间浸泡铝壶除去生成的水垢6.下列对实验现象的观察或记录中正确的是()A.电解水时正负两极产生气体的体积比为2:1B.铁丝插入硫酸铜溶液中,铁丝表面出现红色物质,溶液变成蓝色C.20℃氯化钠饱和溶液中加入硫酸铜固体,固体溶解D.打开浓盐酸的瓶塞,瓶口冒白烟7.在pH<7的无色溶液中,下列离子可以大量共存的是()A.Na+Ca2+NO3-CO32-B.NH4+Cu2+C1-SO42-C.Ba2+K+OH-NO3-D.Na+K+NO3-Cl-8.铜可用于制造传统的炭火锅,下列性质与此用途无关的是A.熔点高B.导热性好C.延展性好D.导电性好9.类推是化学学习中常用的思维方法。类推结果正确的是A.溶液一定是均一稳定的,则均一稳定的液体一定是溶液B.燃烧一定都伴随发光发热,则有发光发热现象的一定是燃烧C.化合物中元素都有一定的化合价,则同种元素在一种化合物中化合价一定相同D.纯净物只含一种物质,则只含一种物质的一定是纯净物10.下列离子能在pH=2的水溶液中大量共存的是A.Cl-、NO3-、K+、Na+B.SO42-、NO3-、K+、OH-C.CO32-、SO42-、Mg2+D.NH4+、Cl-、Ag+、K+11.下列变化中属于物理变化的是A.粮食酿酒B.蜡烛燃烧C.铁锅生锈D.干冰升华12.X、Y、Z三种金属及化合物间发生如下化学反应:Y+ZCl2═Z+YCl2X+ZCl2═Z+XCl2Y+2HCl═YCl2+H2↑X与稀盐酸不反应.则X、Y、Z三种金属的活动性由强到弱的顺序是()A.Z>Y>XB.X>Y>ZC.Y>X>ZD.Y>Z>X二、填空题(本题包括4个小题,每小题7分,共28分)13.在宏观、微观和符号之间建立联系是化学学科的特点。①我国民间有端午挂艾草的习俗,艾草含丰富的黄酮素。黄酮素的化学式为C15H10O2,该物质由⑺种元素组成,0.1molC15H10O2分子中约含⑻个氢原子,含⑼g氧元...

1、当您付费下载文档后,您只拥有了使用权限,并不意味着购买了版权,文档只能用于自身使用,不得用于其他商业用途(如 [转卖]进行直接盈利或[编辑后售卖]进行间接盈利)。
2、本站所有内容均由合作方或网友上传,本站不对文档的完整性、权威性及其观点立场正确性做任何保证或承诺!文档内容仅供研究参考,付费前请自行鉴别。
3、如文档内容存在违规,或者侵犯商业秘密、侵犯著作权等,请点击“违规举报”。

碎片内容

2024届江苏省无锡市锡山区(锡北片)毕业升学考试模拟卷化学卷含解析.doc

确认删除?