电脑桌面
添加内谋知识网--内谋文库,文书,范文下载到电脑桌面
安装后可以在桌面快捷访问

2024届江苏省江都区六校中考试题猜想化学试卷含解析.doc

2024届江苏省江都区六校中考试题猜想化学试卷含解析.doc_第1页
1/12
2024届江苏省江都区六校中考试题猜想化学试卷含解析.doc_第2页
2/12
2024届江苏省江都区六校中考试题猜想化学试卷含解析.doc_第3页
3/12
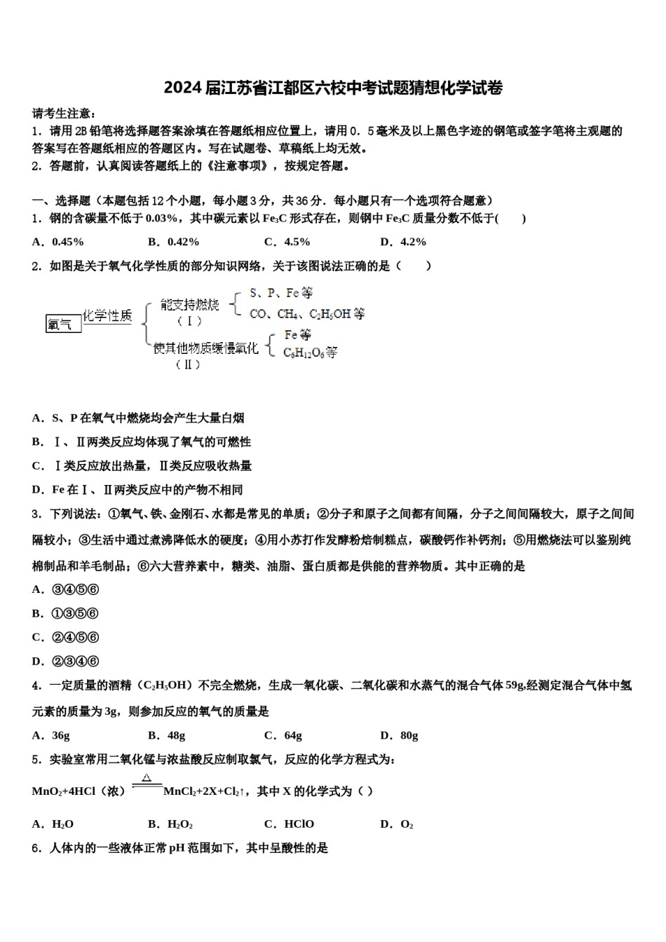
2024届江苏省江都区六校中考试题猜想化学试卷请考生注意:1.请用2B铅笔将选择题答案涂填在答题纸相应位置上,请用0.5毫米及以上黑色字迹的钢笔或签字笔将主观题的答案写在答题纸相应的答题区内。写在试题卷、草稿纸上均无效。2.答题前,认真阅读答题纸上的《注意事项》,按规定答题。一、选择题(本题包括12个小题,每小题3分,共36分.每小题只有一个选项符合题意)1.钢的含碳量不低于0.03%,其中碳元素以Fe3C形式存在,则钢中Fe3C质量分数不低于()A.0.45%B.0.42%C.4.5%D.4.2%2.如图是关于氧气化学性质的部分知识网络,关于该图说法正确的是()A.S、P在氧气中燃烧均会产生大量白烟B.Ⅰ、Ⅱ两类反应均体现了氧气的可燃性C.Ⅰ类反应放出热量,Ⅱ类反应吸收热量D.Fe在Ⅰ、Ⅱ两类反应中的产物不相同3.下列说法:①氧气、铁、金刚石、水都是常见的单质;②分子和原子之间都有间隔,分子之间间隔较大,原子之间间隔较小;③生活中通过煮沸降低水的硬度;④用小苏打作发酵粉焙制糕点,碳酸钙作补钙剂;⑤用燃烧法可以鉴别纯棉制品和羊毛制品;⑥六大营养素中,糖类、油脂、蛋白质都是供能的营养物质。其中正确的是A.③④⑤⑥B.①③⑤⑥C.②④⑤⑥D.②③④⑥4.一定质量的酒精(C2H5OH)不完全燃烧,生成一氧化碳、二氧化碳和水蒸气的混合气体59g,经测定混合气体中氢元素的质量为3g,则参加反应的氧气的质量是A.36gB.48gC.64gD.80g5.实验室常用二氧化锰与浓盐酸反应制取氯气,反应的化学方程式为:MnO2+4HCl(浓)MnCl2+2X+Cl2↑,其中X的化学式为()A.H2OB.H2O2C.HClOD.O26.人体内的一些液体正常pH范围如下,其中呈酸性的是A.血浆7.35-7.45B.胆汁7.1-7.3C.胃液0.9-1.5D.胰液7.5-8.07.20℃时,向100g水中分别加入等质量的甲、乙(如图I)。升温到50℃的溶液如图Ⅱ所示。请结合溶解度曲线判断下列说法中不正确的是()A.M表示甲物质的溶解度曲线B.图I中乙形成的可能是饱和溶液C.图Ⅰ、图Ⅱ中乙溶液的溶质质量分数相同D.图Ⅱ中的甲溶液降温,溶质质量分数一定减小8.如图是气密性检查的实验操作,实验失败主要原因是()A.烧杯中的水太少B.手捂得不够紧,导致热量不够C.锥形瓶中没有水,导致长颈漏斗没有液封D.导气管的橡皮管处没有弹簧夹9.化学趣味小组在学习了金属的化学性质后,对金属R的活动性进行探究发现:将金属R放入稀盐酸中,观察到有气泡产生(该反应的化学方程式可表示为:R+2HCl2=RCl2+H2↑),将R放入ZnSO4溶液中无任何变化。下列化学方程式书写错误的是()B.R+CuSO4=RSO4+CuA.R+MgSO4=RSO4+MgC.R+H2SO4=RSO4+H2↑D.2A1+3RSO4=Al2(SO4)3+3R10.将a、b、c三种金属分别投入稀盐酸中,只有b溶解并产生气泡;把a和c分别放入硫酸铜溶液中,在a表面有铜析出,c没有变化。则a、b、c的金属活动性顺序是()A.c>b>aB.b>a>cC.a>c>bD.b>c>a11.地壳中含量最多的金属元素和地壳中含量最多的元素组成的化合物是()A.Fe3O4B.SiO2C.Al2O3D.CaO12.用灯帽盖灭酒精灯的原理是A.移走可燃物B.隔绝空气C.防止酒精挥发D.降低酒精着火点二、填空题(本题包括4个小题,每小题7分,共28分)13.根据如图所示的A、B、C的溶解度曲线,回答以下问题:(1)P点表示_____。(2)在t1℃时将30gA物质投入100g水中,最终所得到的溶液溶质的质量分数为_____。(3)t2℃时,B的饱和溶液中含有少量的A,现要提纯B可采用的方法是_____。(4)将t2℃时等质量的A、B、C的饱和溶液都降温到t1℃,所得溶液的质量由大到小的顺序为_____。14.目前保定市的汽车都在使用“乙醇汽油”,“乙醇汽油”即用工业上生产的乙醇,再以一定比例与汽油混合,就可以供汽车等作为能源使用。请回答下列问题:乙醇燃烧的化学方程式是______,乙醇燃烧的过程是______能转化为热能的过程。理论上,完全燃烧28g乙醇可以产生8.4×105J的热量,如果这些热量完全被水吸收,在1标准大气压下,可以将______kg20℃的水加热到沸腾,(c水=4.2×103J/kg℃)15.在500ml的烧杯中注人400mL.热水,并放入用硬纸圈圈住的一小块白磷,在烧杯上道一片薄铜片,铜片上一端放一小堆干...

1、当您付费下载文档后,您只拥有了使用权限,并不意味着购买了版权,文档只能用于自身使用,不得用于其他商业用途(如 [转卖]进行直接盈利或[编辑后售卖]进行间接盈利)。
2、本站所有内容均由合作方或网友上传,本站不对文档的完整性、权威性及其观点立场正确性做任何保证或承诺!文档内容仅供研究参考,付费前请自行鉴别。
3、如文档内容存在违规,或者侵犯商业秘密、侵犯著作权等,请点击“违规举报”。

碎片内容

2024届江苏省江都区六校中考试题猜想化学试卷含解析.doc

确认删除?