电脑桌面
添加内谋知识网--内谋文库,文书,范文下载到电脑桌面
安装后可以在桌面快捷访问

2024届江苏省苏州市区中考联考化学试题含解析.doc

2024届江苏省苏州市区中考联考化学试题含解析.doc_第1页
1/11
2024届江苏省苏州市区中考联考化学试题含解析.doc_第2页
2/11
2024届江苏省苏州市区中考联考化学试题含解析.doc_第3页
3/11
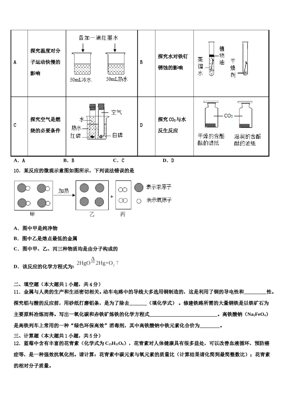
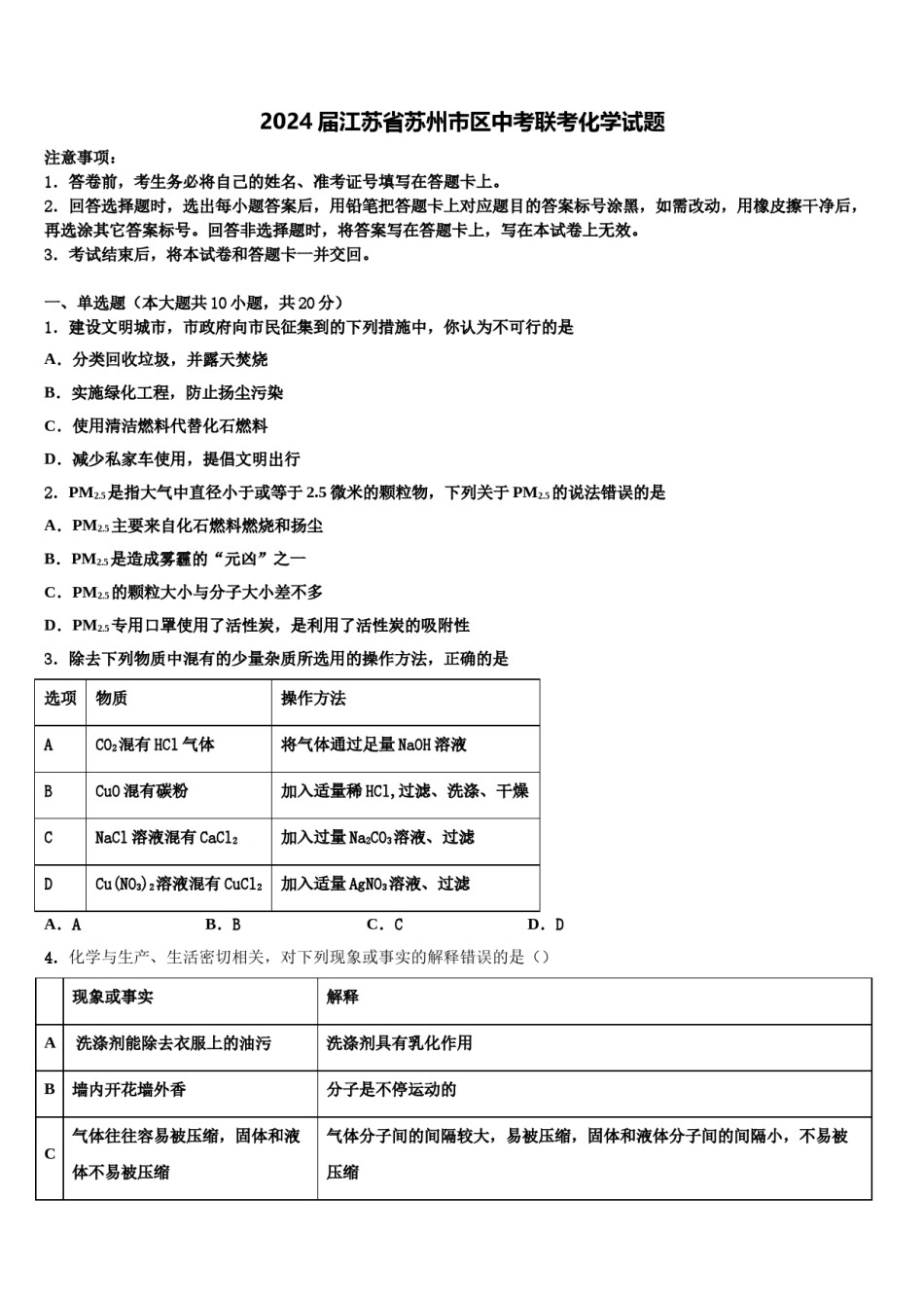
2024届江苏省苏州市区中考联考化学试题注意事项:1.答卷前,考生务必将自己的姓名、准考证号填写在答题卡上。2.回答选择题时,选出每小题答案后,用铅笔把答题卡上对应题目的答案标号涂黑,如需改动,用橡皮擦干净后,再选涂其它答案标号。回答非选择题时,将答案写在答题卡上,写在本试卷上无效。3.考试结束后,将本试卷和答题卡一并交回。一、单选题(本大题共10小题,共20分)1.建设文明城市,市政府向市民征集到的下列措施中,你认为不可行的是A.分类回收垃圾,并露天焚烧B.实施绿化工程,防止扬尘污染C.使用清洁燃料代替化石燃料D.减少私家车使用,提倡文明出行2.PM2.5是指大气中直径小于或等于2.5微米的颗粒物,下列关于PM2.5的说法错误的是A.PM2.5主要来自化石燃料燃烧和扬尘B.PM2.5是造成雾霾的“元凶”之一C.PM2.5的颗粒大小与分子大小差不多D.PM2.5专用口罩使用了活性炭,是利用了活性炭的吸附性3.除去下列物质中混有的少量杂质所选用的操作方法,正确的是选项物质操作方法ACO2混有HCl气体将气体通过足量NaOH溶液BCuO混有碳粉加入适量稀HCl,过滤、洗涤、干燥CNaCl溶液混有CaCl2加入过量Na2CO3溶液、过滤DCu(NO3)2溶液混有CuCl2加入适量AgNO3溶液、过滤A.AB.BC.CD.D4.化学与生产、生活密切相关,对下列现象或事实的解释错误的是()现象或事实解释A洗涤剂能除去衣服上的油污洗涤剂具有乳化作用B墙内开花墙外香分子是不停运动的气体往往容易被压缩,固体和液气体分子间的间隔较大,易被压缩,固体和液体分子间的间隔小,不易被压缩C体不易被压缩打开汽水瓶盖时,汽水会自动喷气体的溶解度随压强的减小而增大D出来A.AB.BC.CD.D5.氨气(NH3)燃烧反应的化学方程式为:4NH3+3O2点燃6H2O+2X,则X的化学式为A.H2B.O2C.N2D.NO26.下列说法正确的是()A.pH等于8的溶液一定是碱的溶液B.不饱和溶液变为饱和溶液,溶质质量分数一定变大C.向某固体中滴加稀盐酸,有气泡产生,则固体中一定含有碳酸根离子D.金属与酸溶液发生置换反应,所得溶液质量一定大于原来酸溶液的质量7.如图所示变化不能用“分子在不断运动”来解释的是()A.干冰变小B.闻到气味C.酸溶液导电D.蔗糖溶于水8.野营篝火时通常将木材架空,其目的是()A.方便添加木材B.升高木材的温度C.降低木材的着火点D.使木材与空气充分接触9.对比实验是实验探究的重要方法,下列对比实验设计能实现相应实验目的的是选项实验目的实验设计选项实验目的实验设计探究温度对分A子运动快慢的探究水对铁钉B锈蚀的影响影响探究空气是燃探究CO2与水CD烧的必要条件反生反应A.AB.BC.CD.D10.某反应的微观示意图如图所示,下列说法错误的是A.图中甲是纯净物B.图中乙是熔点最低的金属C.图中甲、乙、丙三种物质均是由分子构成的D.该反应的化学方程式为:二、填空题(本大题共1小题,共4分)11.金属与人类的生产和生活密切相关。动车电路中的导线大多选用铜制造的,这是利用了铜的导电性和_________性。探究铝与酸的反应前,用砂纸打磨铝条,是为了除去_______(填化学式)。修建铁路所需的大量钢铁是以铁矿石为主要原料冶炼而得。写出一氧化碳和赤铁矿炼铁的化学方程式___________________________。高铁酸钠(Na2FeO4)是高铁列车上常用的一种“绿色环保高效”消毒剂,其中高铁酸钠中铁元素化合价为________。三、计算题(本大题共1小题,共5分)12.蓝莓中含有丰富的花青素(化学式为C15H11O6),花青素对人体健康具有很多益处,可以改善血液循环、预防癌症等,是一种强效抗氧化剂。请计算:花青素中碳元素与氧元素的质量比(计算结果请化简到最简整数比);花青素的相对分子质量。四、简答题(本大题共2小题,共8分)13.归纳总结是学习化学的重要方法,小明同学用图1总结了NaOH的四条化学性质(即NaOH与四类物质能够发生化学反应)。验证反应①,小明将无色酚酞溶液滴入NaOH溶液中,溶液变成_____;小明用利用温度计测出溶液的温度,溶液温度随加入稀硫酸的质量而变化的曲线来说明反应③的发生(如图2),用化学反应方程式表示为_____;从该图中可以看出,反应后的溶液pH_____7(填(用“...

1、当您付费下载文档后,您只拥有了使用权限,并不意味着购买了版权,文档只能用于自身使用,不得用于其他商业用途(如 [转卖]进行直接盈利或[编辑后售卖]进行间接盈利)。
2、本站所有内容均由合作方或网友上传,本站不对文档的完整性、权威性及其观点立场正确性做任何保证或承诺!文档内容仅供研究参考,付费前请自行鉴别。
3、如文档内容存在违规,或者侵犯商业秘密、侵犯著作权等,请点击“违规举报”。

碎片内容

2024届江苏省苏州市区中考联考化学试题含解析.doc

确认删除?