电脑桌面
添加内谋知识网--内谋文库,文书,范文下载到电脑桌面
安装后可以在桌面快捷访问

2024届江西省南昌二中学中考冲刺卷化学试题含解析.doc

2024届江西省南昌二中学中考冲刺卷化学试题含解析.doc_第1页
1/13
2024届江西省南昌二中学中考冲刺卷化学试题含解析.doc_第2页
2/13
2024届江西省南昌二中学中考冲刺卷化学试题含解析.doc_第3页
3/13
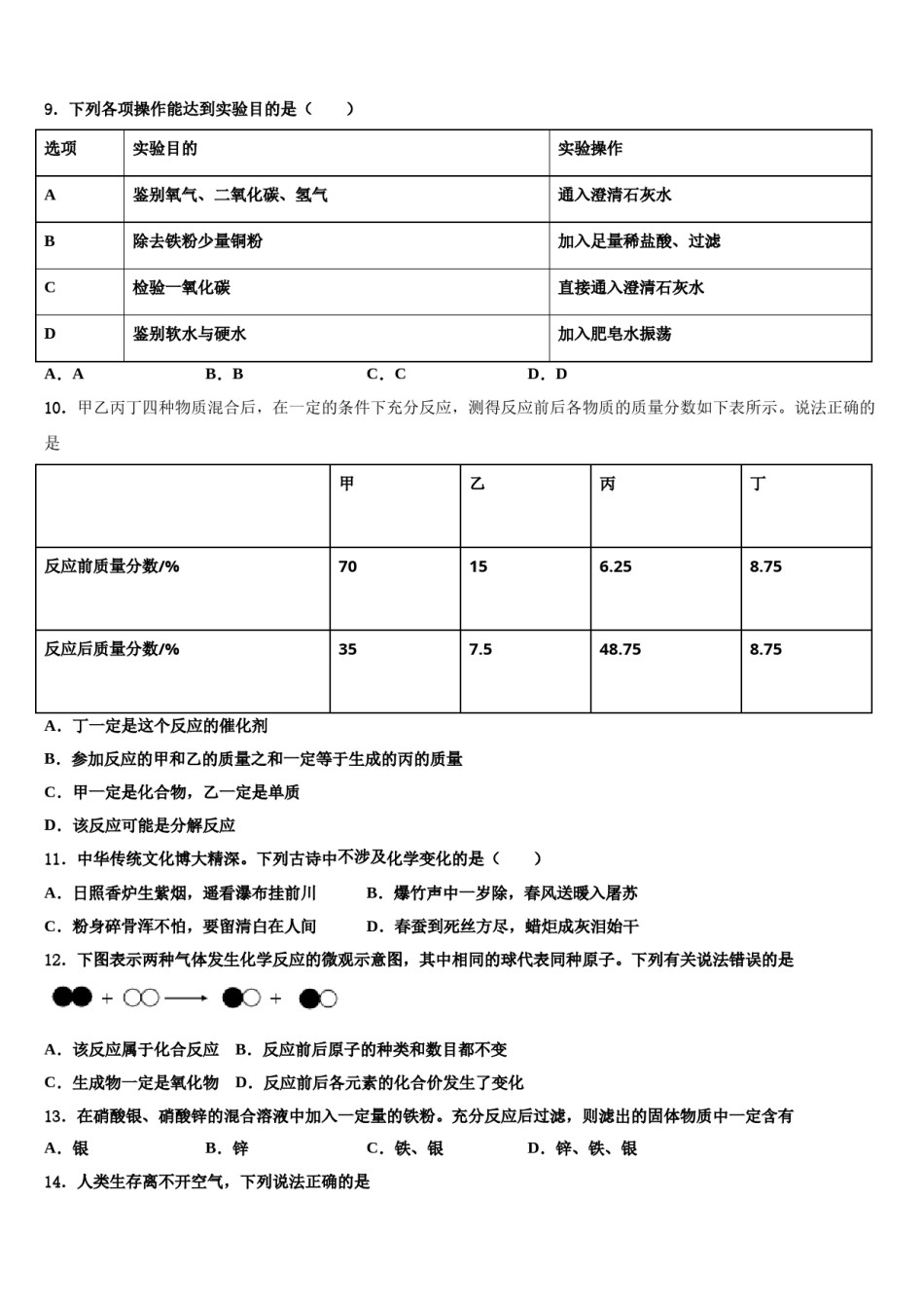
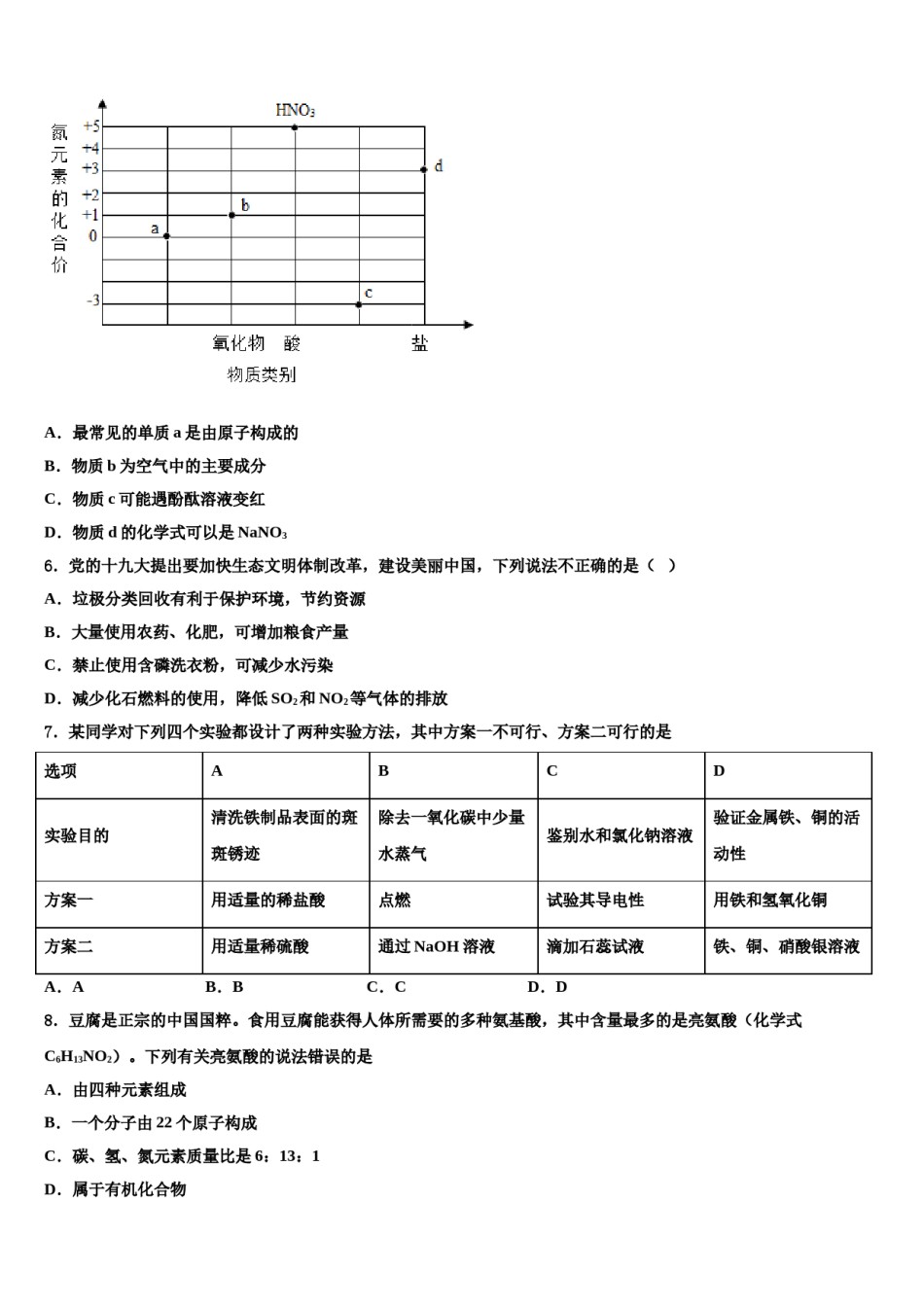
2024届江西省南昌二中学中考冲刺卷化学试题注意事项:1.答卷前,考生务必将自己的姓名、准考证号、考场号和座位号填写在试题卷和答题卡上。用2B铅笔将试卷类型(B)填涂在答题卡相应位置上。将条形码粘贴在答题卡右上角"条形码粘贴处"。2.作答选择题时,选出每小题答案后,用2B铅笔把答题卡上对应题目选项的答案信息点涂黑;如需改动,用橡皮擦干净后,再选涂其他答案。答案不能答在试题卷上。3.非选择题必须用黑色字迹的钢笔或签字笔作答,答案必须写在答题卡各题目指定区域内相应位置上;如需改动,先划掉原来的答案,然后再写上新答案;不准使用铅笔和涂改液。不按以上要求作答无效。4.考生必须保证答题卡的整洁。考试结束后,请将本试卷和答题卡一并交回。一、单选题(本大题共15小题,共30分)1.下列有关溶液的说法,不正确的是()A.蔗糖溶液是均一的、稳定的混合物B.硝酸钾在20°C溶解度是31.6g,则100g硝酸钾溶液中含有硝酸钾31.6gC.打开汽水瓶盖时,汽水会自动喷出来,说明气体的溶解度与压强有关D.冷却或蒸发溶剂都能使接近饱和的硝酸钾溶液达到饱和2.动物的肝脏和坚果类食物中含有丰富的铁和锌,这里的“铁”和“锌”是指A.分子B.元素C.原子D.单质3.往含有FeSO4和CuSO4的溶液中加入一定质量的Zn粒,充分反应后过滤,向滤渣中加入稀硫酸,有气泡产生。根据上述现象,得出的结论正确的是A.滤渣中只有CuB.滤渣中一定有ZnC.滤渣中一定有Cu、Fe、ZnD.滤渣中一定有Cu、Fe4.下列与化学知识有关的理解正确的是A.钻石恒久远,一颗永流传,是指金刚石是天然物质中最硬的B.0.9%的生理盐水,是指100g水中溶解了0.9g的氯化钠C.碱能使酚酞溶液变红,但能使酚酞溶液变红的不一定是碱D.古代的“五金”,是指金、银、铜、铁、铝5.某同学在学习中构建了如图的“氮及其化合物的价、类二维关系图”,下列叙述正确的是A.最常见的单质a是由原子构成的B.物质b为空气中的主要成分C.物质c可能遇酚酞溶液变红D.物质d的化学式可以是NaNO36.党的十九大提出要加快生态文明体制改革,建设美丽中国,下列说法不正确的是()A.垃极分类回收有利于保护环境,节约资源B.大量使用农药、化肥,可增加粮食产量C.禁止使用含磷洗衣粉,可减少水污染D.减少化石燃料的使用,降低SO2和NO2等气体的排放7.某同学对下列四个实验都设计了两种实验方法,其中方案一不可行、方案二可行的是选项ABCD实验目的清洗铁制品表面的斑除去一氧化碳中少量鉴别水和氯化钠溶液验证金属铁、铜的活斑锈迹水蒸气动性方案一用适量的稀盐酸点燃试验其导电性用铁和氢氧化铜方案二用适量稀硫酸通过NaOH溶液滴加石蕊试液铁、铜、硝酸银溶液A.AB.BC.CD.D8.豆腐是正宗的中国国粹。食用豆腐能获得人体所需要的多种氨基酸,其中含量最多的是亮氨酸(化学式C6H13NO2)。下列有关亮氨酸的说法错误的是A.由四种元素组成B.一个分子由22个原子构成C.碳、氢、氮元素质量比是6:13:1D.属于有机化合物9.下列各项操作能达到实验目的是()选项实验目的实验操作A鉴别氧气、二氧化碳、氢气通入澄清石灰水B除去铁粉少量铜粉加入足量稀盐酸、过滤C检验一氧化碳直接通入澄清石灰水D鉴别软水与硬水加入肥皂水振荡A.AB.BC.CD.D10.甲乙丙丁四种物质混合后,在一定的条件下充分反应,测得反应前后各物质的质量分数如下表所示。说法正确的是甲乙丙丁反应前质量分数/%70156.258.75反应后质量分数/%357.548.758.75A.丁一定是这个反应的催化剂B.参加反应的甲和乙的质量之和一定等于生成的丙的质量C.甲一定是化合物,乙一定是单质D.该反应可能是分解反应11.中华传统文化博大精深。下列古诗中不涉及化学变化的是()A.日照香炉生紫烟,遥看瀑布挂前川B.爆竹声中一岁除,春风送暖入屠苏C.粉身碎骨浑不怕,要留清白在人间D.春蚕到死丝方尽,蜡炬成灰泪始干12.下图表示两种气体发生化学反应的微观示意图,其中相同的球代表同种原子。下列有关说法错误的是A.该反应属于化合反应B.反应前后原子的种类和数目都不变C.生成物一定是氧化物D.反应前后各元素的化合价发生了变化13.在硝酸银、硝酸锌的混合溶液中加入...

1、当您付费下载文档后,您只拥有了使用权限,并不意味着购买了版权,文档只能用于自身使用,不得用于其他商业用途(如 [转卖]进行直接盈利或[编辑后售卖]进行间接盈利)。
2、本站所有内容均由合作方或网友上传,本站不对文档的完整性、权威性及其观点立场正确性做任何保证或承诺!文档内容仅供研究参考,付费前请自行鉴别。
3、如文档内容存在违规,或者侵犯商业秘密、侵犯著作权等,请点击“违规举报”。

碎片内容

2024届江西省南昌二中学中考冲刺卷化学试题含解析.doc

确认删除?