电脑桌面
添加内谋知识网--内谋文库,文书,范文下载到电脑桌面
安装后可以在桌面快捷访问

2024届江西省贵溪市重点中学中考化学模拟试题含解析.doc

2024届江西省贵溪市重点中学中考化学模拟试题含解析.doc_第1页
1/12
2024届江西省贵溪市重点中学中考化学模拟试题含解析.doc_第2页
2/12
2024届江西省贵溪市重点中学中考化学模拟试题含解析.doc_第3页
3/12
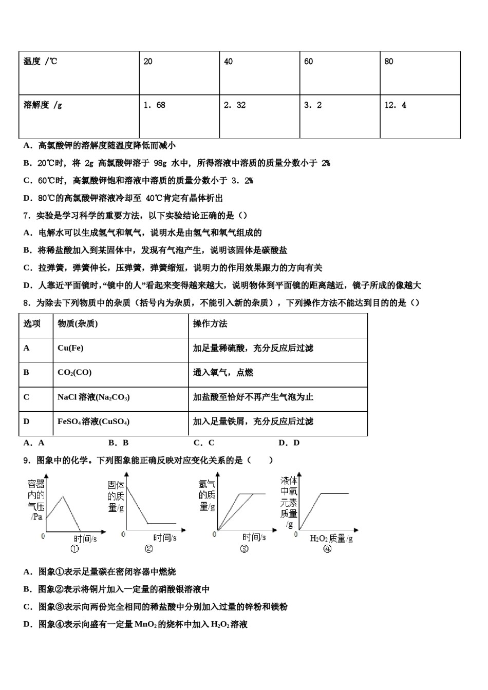
2024届江西省贵溪市重点中学中考化学模拟试题注意事项铅笔作答;第二部分必须用黑1.考生要认真填写考场号和座位序号。2.试题所有答案必须填涂或书写在答题卡上,在试卷上作答无效。第一部分必须用2B色字迹的签字笔作答。3.考试结束后,考生须将试卷和答题卡放在桌面上,待监考员收回。一、单选题(本大题共10小题,共20分)1.下列有关碳和碳的氧化物的说法中,错误的是A.二氧化碳的排放是导致酸雨的原因B.用煤火取暖时应注意通风,防止一氧化碳中毒C.古代字画长久不变色是因为常温下碳的化学性质不活泼D.金刚石和石墨物理性质不同,是因为它们的碳原子排列方式不同2.下列医药用品中属于纯净物的是A.医用酒精B.生理盐水C.碘酒D.液氧3.下列有关物质的鉴别、检验、分离,除杂等所用的试剂或方法正确的是()选项实验目的所用试剂或方法A除去NaCl溶液中的MgCl2加入过量氢氧化钠溶液,过滤,向滤液中加稀盐酸至中性B鉴别Na2SO4溶液和AgNO3溶液取样,分别加入BaCl2溶液C除去KCl固体中的KClO3加入适量的二氧化锰并加热,充分反应D分离铜粉和铁粉的混合物加适量稀盐酸,过滤A.AB.BC.CD.D4.下列说法不正确的是()B.氧气可用于医疗急救A.空气的主要成分是氮气和氧气C.食品包装中充入氮气以防腐D.新鲜空气中不含二氧化碳5.化学防晒剂二苯酮被美国接触性皮炎学会选为年度接触性过敏原。二苯酮从20世纪50年代起就被用于防晒霜中,是防晒霜中能吸收紫外线的防晒剂或屏蔽剂。下列一定属于二苯酮化学性质的是()A.浅黄色晶体,不溶于水B.熔点48.1℃,沸点305.9℃C.密度为1.146g/mL,能升华D.吸收太阳光中的紫外线能被氧化6.高氯酸钾(KClO4)可用作火箭推进剂,其溶解度如下表。下列说法不正确的是温度/℃20406080溶解度/g1.682.323.212.4A.高氯酸钾的溶解度随温度降低而减小B.20℃时,将2g高氯酸钾溶于98g水中,所得溶液中溶质的质量分数小于2%C.60℃时,高氯酸钾饱和溶液中溶质的质量分数小于3.2%D.80℃的高氯酸钾溶液冷却至40℃肯定有晶体析出7.实验是学习科学的重要方法,以下实验结论正确的是()A.电解水可以生成氢气和氧气,说明水是由氢气和氧气组成的B.将稀盐酸加入到某固体中,发现有气泡产生,说明该固体是碳酸盐C.拉弹簧,弹簧伸长,压弹簧,弹簧缩短,说明力的作用效果跟力的方向有关D.人靠近平面镜时,“镜中的人”看起来变得越来越大,说明物体到平面镜的距离越近,镜子所成的像越大8.为除去下列物质中的杂质(括号内为杂质,不能引入新的杂质),下列操作方法不能达到目的的是()选项物质(杂质)操作方法ACu(Fe)加足量稀硫酸,充分反应后过滤BCO2(CO)通入氧气,点燃CNaCl溶液(Na2CO3)加盐酸至恰好不再产生气泡为止DFeSO4溶液(CuSO4)加入足量铁屑,充分反应后过滤A.AB.BC.CD.D9.图象中的化学。下列图象能正确反映对应变化关系的是()A.图象①表示足量碳在密闭容器中燃烧B.图象②表示将铜片加入一定量的硝酸银溶液中C.图象③表示向两份完全相同的稀盐酸中分别加入过量的锌粉和镁粉D.图象④表示向盛有一定量MnO2的烧杯中加入H2O2溶液10.X、Y、Z三种固体物质(不含结晶水)的溶解度曲线如图所示,下列说法中错误的是A.t2℃时,三种物质的溶解度的大小关系为Y>Z=XB.X中含有少量Z,可以采用降温结晶的方法提纯纯XC.将溶质质量分数为25%的X溶液从t3℃降温到t1℃时,所得溶液中溶质的质量分数为20%D.t3℃时,向盛有等质量X、Y、Z固体的三只烧杯中分别加水配成饱和溶液,所得溶液的质量大小为X>Y>Z二、填空题(本大题共1小题,共4分)11.在我州经济大开发的进程中,要坚持开发与环保并重。某化学课外活动小组在调查一化工厂时发现该厂有甲、乙两个车间,排出的废水澄清透明,经分析分别含有三种不同的离子,共有K+、Ba2+、Cu2+、OH-、NO3-、CO32-六种离子,经查部分物质的溶解性见下表:OH-NO3-CO32-K+溶溶溶Ba2+溶溶不Cu2+不溶不(1)将甲、乙两车间的废水按适当的比例混合,可以变废为宝,既能使废水中的Ba2+、Cu2+、OH-、CO32-等离子转化为沉淀除去,又可以用上层清液来浇灌农田。清液中含有的溶质主要是___________(填写物质...

1、当您付费下载文档后,您只拥有了使用权限,并不意味着购买了版权,文档只能用于自身使用,不得用于其他商业用途(如 [转卖]进行直接盈利或[编辑后售卖]进行间接盈利)。
2、本站所有内容均由合作方或网友上传,本站不对文档的完整性、权威性及其观点立场正确性做任何保证或承诺!文档内容仅供研究参考,付费前请自行鉴别。
3、如文档内容存在违规,或者侵犯商业秘密、侵犯著作权等,请点击“违规举报”。

碎片内容

2024届江西省贵溪市重点中学中考化学模拟试题含解析.doc

确认删除?