电脑桌面
添加内谋知识网--内谋文库,文书,范文下载到电脑桌面
安装后可以在桌面快捷访问

2024届江阴市夏港中学中考化学模拟精编试卷含解析.doc

2024届江阴市夏港中学中考化学模拟精编试卷含解析.doc_第1页
1/11
2024届江阴市夏港中学中考化学模拟精编试卷含解析.doc_第2页
2/11
2024届江阴市夏港中学中考化学模拟精编试卷含解析.doc_第3页
3/11
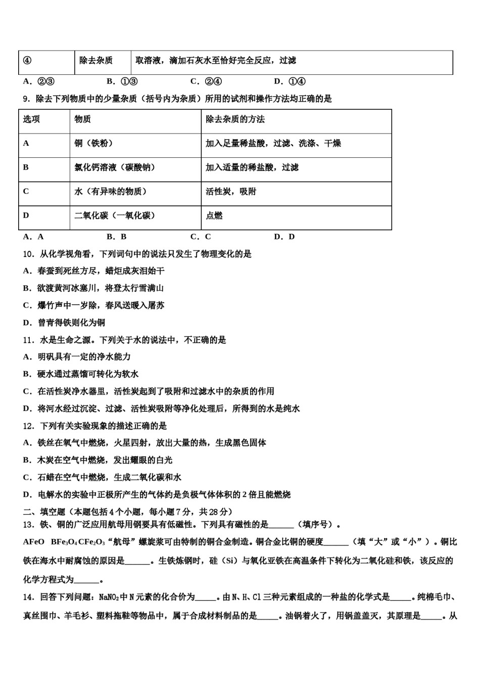
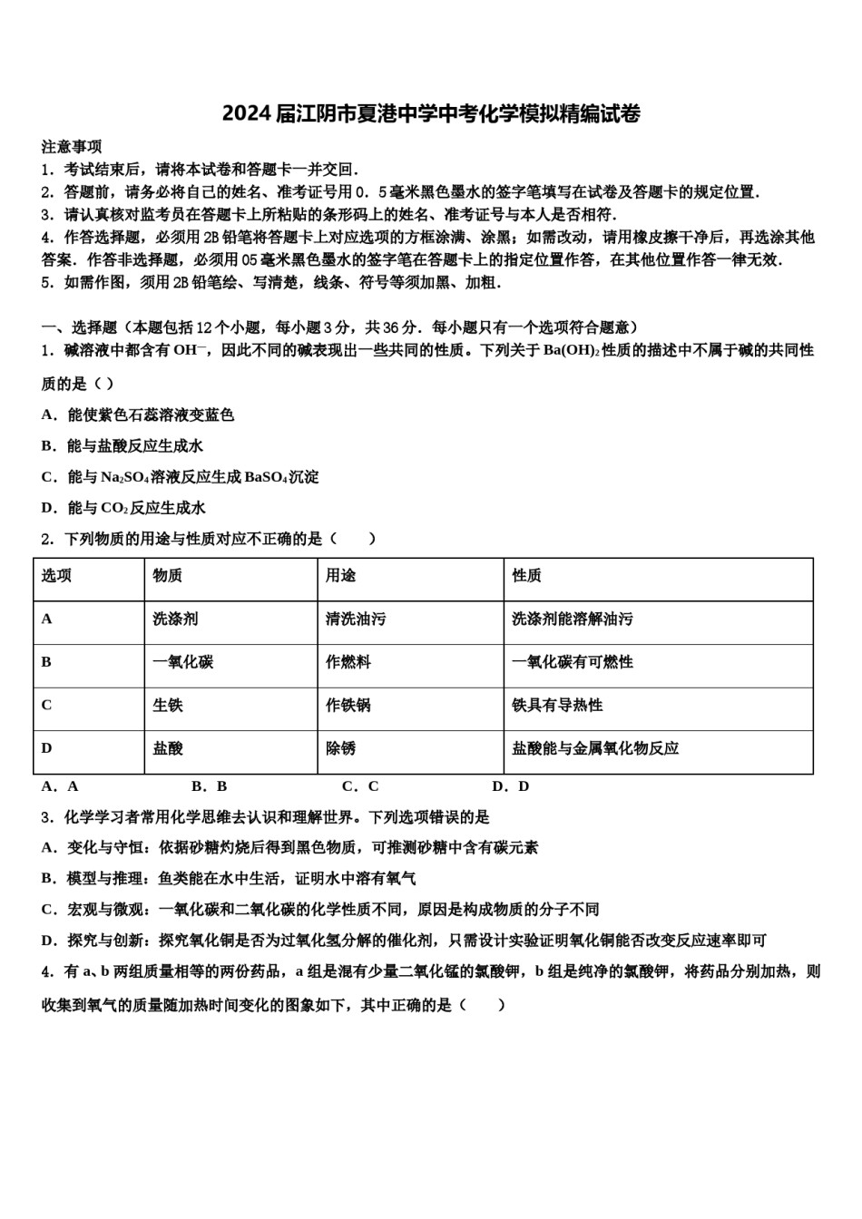
2024届江阴市夏港中学中考化学模拟精编试卷注意事项1.考试结束后,请将本试卷和答题卡一并交回.2.答题前,请务必将自己的姓名、准考证号用0.5毫米黑色墨水的签字笔填写在试卷及答题卡的规定位置.3.请认真核对监考员在答题卡上所粘贴的条形码上的姓名、准考证号与本人是否相符.4.作答选择题,必须用2B铅笔将答题卡上对应选项的方框涂满、涂黑;如需改动,请用橡皮擦干净后,再选涂其他答案.作答非选择题,必须用05毫米黑色墨水的签字笔在答题卡上的指定位置作答,在其他位置作答一律无效.5.如需作图,须用2B铅笔绘、写清楚,线条、符号等须加黑、加粗.一、选择题(本题包括12个小题,每小题3分,共36分.每小题只有一个选项符合题意)1.碱溶液中都含有OH—,因此不同的碱表现出一些共同的性质。下列关于Ba(OH)2性质的描述中不属于碱的共同性质的是()A.能使紫色石蕊溶液变蓝色B.能与盐酸反应生成水C.能与Na2SO4溶液反应生成BaSO4沉淀D.能与CO2反应生成水2.下列物质的用途与性质对应不正确的是()选项物质用途性质A洗涤剂清洗油污洗涤剂能溶解油污B一氧化碳作燃料一氧化碳有可燃性C生铁作铁锅铁具有导热性D盐酸除锈盐酸能与金属氧化物反应A.AB.BC.CD.D3.化学学习者常用化学思维去认识和理解世界。下列选项错误的是A.变化与守恒:依据砂糖灼烧后得到黑色物质,可推测砂糖中含有碳元素B.模型与推理:鱼类能在水中生活,证明水中溶有氧气C.宏观与微观:一氧化碳和二氧化碳的化学性质不同,原因是构成物质的分子不同D.探究与创新:探究氧化铜是否为过氧化氢分解的催化剂,只需设计实验证明氧化铜能否改变反应速率即可4.有a、b两组质量相等的两份药品,a组是混有少量二氧化锰的氯酸钾,b组是纯净的氯酸钾,将药品分别加热,则收集到氧气的质量随加热时间变化的图象如下,其中正确的是()A.B.C.D.5.下列有关水的说法不正确的是A.过滤可以除去水中所有杂质B.净水时活性炭起吸附作用C.通过蒸馏可将硬水软化D.水电解时正、负极产生气体的体积比为1:26.最近科学家发现,水在﹣157℃超低温、正常压力或真空条件下仍呈液态,比蜂蜜还粘稠。下列关于这种“高密度液态水”的说法正确的是B.分子不再运动A.化学性质与普通水不同C.氢、氧两种原子的个数比为2:1D.分子间的间隔比普通水大7.按图所示装置,持续通入气态物质X,可以看到玻璃管中有红色物质生成,无水CuSO4变蓝,澄清石灰水变浑浊,则X不可能是A.氢气和水蒸气B.氢气和二氧化碳C.一氧化碳和氢气D.一氧化碳和水蒸气8.下列是分析已变质氢氧化钠溶液的相关实验,其中合理的是()选项实验目的实验过程①证明变质取少量溶液,滴加足量盐酸,将生成的气体通入澄清石灰水②确定成分取少量溶液,加入石灰水,过滤,向滤液中滴加酚酞溶液③测定纯度取一定量溶液,加入盐酸,用氢氧化钠固体吸收生成的气体,称量④除去杂质取溶液,滴加石灰水至恰好完全反应,过滤A.②③B.①③C.②④D.①④9.除去下列物质中的少量杂质(括号内为杂质)所用的试剂和操作方法均正确的是选项物质除去杂质的方法A铜(铁粉)加入足量稀盐酸,过滤、洗涤、干燥B氯化钙溶液(碳酸钠)加入适量的稀盐酸,过滤C水(有异味的物质)活性炭,吸附D二氧化碳(一氧化碳)点燃A.AB.BC.CD.D10.从化学视角看,下列词句中的说法只发生了物理变化的是A.春蚕到死丝方尽,蜡炬成灰泪始干B.欲渡黄河冰塞川,将登太行雪满山C.爆竹声中一岁除,春风送暖入屠苏D.曾青得铁则化为铜11.水是生命之源。下列关于水的说法中,不正确的是A.明矾具有一定的净水能力B.硬水通过蒸馏可转化为软水C.在活性炭净水器里,活性炭起到了吸附和过滤水中的杂质的作用D.将河水经过沉淀、过滤、活性炭吸附等净化处理后,所得到的水是纯水12.下列有关实验现象的描述正确的是A.铁丝在氧气中燃烧,火星四射,放出大量的热,生成黑色固体B.木炭在空气中燃烧,发出耀眼的白光C.石蜡在空气中燃烧,生成二氧化碳和水D.电解水的实验中正极所产生的气体约是负极气体体积的2倍且能燃烧二、填空题(本题包括4个小题,每小题7分,共28分)13.铁、铜...

1、当您付费下载文档后,您只拥有了使用权限,并不意味着购买了版权,文档只能用于自身使用,不得用于其他商业用途(如 [转卖]进行直接盈利或[编辑后售卖]进行间接盈利)。
2、本站所有内容均由合作方或网友上传,本站不对文档的完整性、权威性及其观点立场正确性做任何保证或承诺!文档内容仅供研究参考,付费前请自行鉴别。
3、如文档内容存在违规,或者侵犯商业秘密、侵犯著作权等,请点击“违规举报”。

碎片内容

2024届江阴市夏港中学中考化学模拟精编试卷含解析.doc

确认删除?