电脑桌面
添加内谋知识网--内谋文库,文书,范文下载到电脑桌面
安装后可以在桌面快捷访问

2024届河北省保定市高碑店市重点达标名校中考化学考试模拟冲刺卷含解析.doc

2024届河北省保定市高碑店市重点达标名校中考化学考试模拟冲刺卷含解析.doc_第1页
1/12
2024届河北省保定市高碑店市重点达标名校中考化学考试模拟冲刺卷含解析.doc_第2页
2/12
2024届河北省保定市高碑店市重点达标名校中考化学考试模拟冲刺卷含解析.doc_第3页
3/12
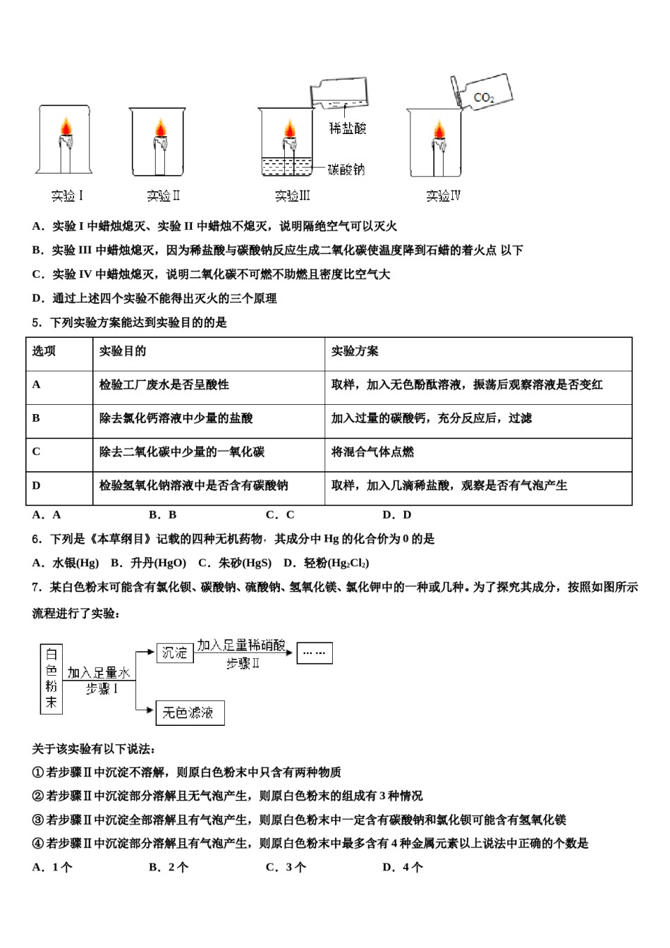
2024届河北省保定市高碑店市重点达标名校中考化学考试模拟冲刺卷注意事项:1.答卷前,考生务必将自己的姓名、准考证号、考场号和座位号填写在试题卷和答题卡上。用2B铅笔将试卷类型(B)填涂在答题卡相应位置上。将条形码粘贴在答题卡右上角"条形码粘贴处"。2.作答选择题时,选出每小题答案后,用2B铅笔把答题卡上对应题目选项的答案信息点涂黑;如需改动,用橡皮擦干净后,再选涂其他答案。答案不能答在试题卷上。3.非选择题必须用黑色字迹的钢笔或签字笔作答,答案必须写在答题卡各题目指定区域内相应位置上;如需改动,先划掉原来的答案,然后再写上新答案;不准使用铅笔和涂改液。不按以上要求作答无效。4.考生必须保证答题卡的整洁。考试结束后,请将本试卷和答题卡一并交回。一、单选题(本大题共10小题,共20分)1.我国许多地区盛产茶叶,茶叶中含茶氨酸(化学式为C7H34O3N2)、锌、硒等多种成分。茶树适宜在pH为5~6的土壤中生长。下列说法正确的是()A.茶氨酸中氧和氮元素的质量比是3:2B.茶氨酸属于有机化合物C.茶氨酸是由26个原子构成的D.茶树适宜在碱性土壤中生长2.一些水果的pH如下,其中酸性最强的是A.柠檬pH=2.3B.青苹果pH=3.1C.西瓜pH=5.8D.柿子pH=8.53.如图所示实验中,①④为用紫色石蕊溶液润湿的棉球,②③为浸过紫色石蕊溶液的干燥棉球。下列能准确描述实验现象的是()A.④比①先红,②、③不变红B.①比④先红,②、③不变红C.④变红,①②③不变红D.①变红,②③④不变红4.下列是探究灭火原理的四个实验,其中说法不正确的是()A.实验I中蜡烛熄灭、实验II中蜡烛不熄灭,说明隔绝空气可以灭火B.实验III中蜡烛熄灭,因为稀盐酸与碳酸钠反应生成二氧化碳使温度降到石蜡的着火点以下C.实验IV中蜡烛熄灭,说明二氧化碳不可燃不助燃且密度比空气大D.通过上述四个实验不能得出灭火的三个原理5.下列实验方案能达到实验目的的是选项实验目的实验方案A检验工厂废水是否呈酸性取样,加入无色酚酞溶液,振荡后观察溶液是否变红B除去氯化钙溶液中少量的盐酸加入过量的碳酸钙,充分反应后,过滤C除去二氧化碳中少量的一氧化碳将混合气体点燃D检验氢氧化钠溶液中是否含有碳酸钠取样,加入几滴稀盐酸,观察是否有气泡产生A.AB.BC.CD.D6.下列是《本草纲目》记载的四种无机药物,其成分中Hg的化合价为0的是A.水银(Hg)B.升丹(HgO)C.朱砂(HgS)D.轻粉(Hg2Cl2)7.某白色粉末可能含有氯化钡、碳酸钠、硫酸钠、氢氧化镁、氯化钾中的一种或几种。为了探究其成分,按照如图所示流程进行了实验:关于该实验有以下说法:①若步骤Ⅱ中沉淀不溶解,则原白色粉末中只含有两种物质②若步骤Ⅱ中沉淀部分溶解且无气泡产生,则原白色粉末的组成有3种情况③若步骤Ⅱ中沉淀全部溶解且有气泡产生,则原白色粉末中一定含有碳酸钠和氯化钡可能含有氢氧化镁④若步骤Ⅱ中沉淀部分溶解且有气泡产生,则原白色粉末中最多含有4种金属元素以上说法中正确的个数是A.1个B.2个C.3个D.4个8.将C、CO、CO2、O2四种物质两两混合,在一定条件下能发生的化学反应有()A.2个B.3个C.4个D.5个9.甲、乙两种固体的溶解度曲线如图所示,下列说法正确的是()A.20℃时,甲溶液中的溶质质量一定小于乙溶液B.20℃时,可配制溶质质量分数为30%的乙溶液C.20℃时,50g水中加入20g乙可得到饱和溶液70gD.50℃时,100g水中加入20g乙并降温至20℃,溶液中溶质的质量分数不变10.草甘膦()是全球使用最广泛的除草剂之一,具有酸性。下列说法正确的是()A.草甘膦由18个原子构成B.氢、氧元素的质量比为8:5C.草甘膦溶液可长期贮存在铁质容器中D.该物质中氧元素的质量分数最大二、填空题(本大题共1小题,共4分)11.甲、乙两种物质的溶解度曲线如图。在a、b两只烧杯中各装入100g水,然后分别加入40g甲、乙两种物质充分搅拌后,按照下图进行操作,将不同状态下的烧杯分别标记为①②③④操作M、N分别是:升温、降温、加溶质、加水、过滤中的某一种单一操作。请回答下列问题:(1)甲在t2°C时的溶解度是________;(2)烧杯b升温至t2°C,能够观察到的现象是________;(3)烧杯①中溶液...

1、当您付费下载文档后,您只拥有了使用权限,并不意味着购买了版权,文档只能用于自身使用,不得用于其他商业用途(如 [转卖]进行直接盈利或[编辑后售卖]进行间接盈利)。
2、本站所有内容均由合作方或网友上传,本站不对文档的完整性、权威性及其观点立场正确性做任何保证或承诺!文档内容仅供研究参考,付费前请自行鉴别。
3、如文档内容存在违规,或者侵犯商业秘密、侵犯著作权等,请点击“违规举报”。

碎片内容

2024届河北省保定市高碑店市重点达标名校中考化学考试模拟冲刺卷含解析.doc

确认删除?