电脑桌面
添加内谋知识网--内谋文库,文书,范文下载到电脑桌面
安装后可以在桌面快捷访问

2024届河北省唐山市路南区中考化学押题试卷含解析.doc

2024届河北省唐山市路南区中考化学押题试卷含解析.doc_第1页
1/12
2024届河北省唐山市路南区中考化学押题试卷含解析.doc_第2页
2/12
2024届河北省唐山市路南区中考化学押题试卷含解析.doc_第3页
3/12
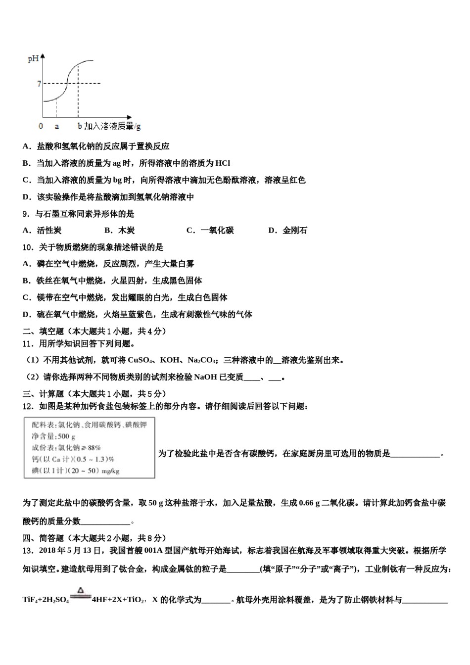
2024届河北省唐山市路南区中考化学押题试卷注意事项:1.答题前,考生先将自己的姓名、准考证号码填写清楚,将条形码准确粘贴在条形码区域内。2.答题时请按要求用笔。3.请按照题号顺序在答题卡各题目的答题区域内作答,超出答题区域书写的答案无效;在草稿纸、试卷上答题无效。4.作图可先使用铅笔画出,确定后必须用黑色字迹的签字笔描黑。5.保持卡面清洁,不要折暴、不要弄破、弄皱,不准使用涂改液、修正带、刮纸刀。一、单选题(本大题共10小题,共20分)1.做木炭还原氧化铜实验,一段时间后停止加热,测得剩余固体中铜元素与氧元素的物质的量之比为7:5,则已反应的氧化铜与剩余氧化铜的质量比是A.1:1B.2:5C.5:2D.3:22.下列成语中,一定包含有化学变化的是()A.木已成舟B.花香四溢C.烛炬成灰D.滴水成冰3.规范的操作是化学实验成功的保障。下列实验操作正确的是()A.测定溶液的pH时,将试纸直接放入待测液中B.固体药品都可以直接放在天平的托盘上称量C.配制稀硫酸时,将浓硫酸沿烧杯壁慢慢加入水中,并不断搅拌D.用高锰酸钾制取所需氧气后,先将酒精灯熄灭再把导管从水槽中移出4.如图所示的四个实验中,不能达到实验目的的是A.证明氨分子在不断运动B.测定空气中氧气的含量C.证明水由氢元素、氧元素组成D.探究燃烧需要温度达到着火点5.纳米铁粉在空气中不易自燃,但稍加热即可剧烈燃烧,如图是纳米铁粉在锥形瓶中燃烧的实验。下列说法不正确的是()A.纳米铁粉燃烧的化学方程式为3Fe+2O2Fe3O4B.气球先膨胀后又变小C.激光手电照射使纳米铁粉的着火点降低D.锥形瓶中的水可防止生成物溅落炸裂瓶底6.下列说法正确的是A.炒菜时油锅中的油不慎着火,可用锅盖盖灭B.硫酸钾属于氮肥C.合金的熔点和硬度均高于组成它们的纯金属D.硝酸铵固体溶于水后,溶液的温度立即升高7.下列判断正确的是()A.纯碱属于碱B.不锈钢属于纯净物C.干冰属于氧化物D.C60属于化合物8.用稀盐酸和氢氧化钠溶液进行反应的实验时,反应过程中溶液的酸碱度变化如图所示。下列有关说法正确的是A.盐酸和氢氧化钠的反应属于置换反应B.当加入溶液的质量为ag时,所得溶液中的溶质为HClC.当加入溶液的质量为bg时,向所得溶液中滴加无色酚酞溶液,溶液呈红色D.该实验操作是将盐酸滴加到氢氧化钠溶液中9.与石墨互称同素异形体的是A.活性炭B.木炭C.一氧化碳D.金刚石10.关于物质燃烧的现象描述错误的是A.磷在空气中燃烧,反应剧烈,产生大量白雾B.铁丝在氧气中燃烧,火星四射,生成黑色固体C.镁带在空气中燃烧,发出耀眼的白光,生成白色固体D.硫在氧气中燃烧,火焰呈蓝紫色,生成有刺激性气味的气体二、填空题(本大题共1小题,共4分)11.用所学知识回答下列问题。(1)不用其他试剂,就可将CuSO4、KOH、Na2CO3;三种溶液中的__溶液先鉴别出来。(2)请你选择两种不同物质类别的试剂来检验NaOH已变质____、___。三、计算题(本大题共1小题,共5分)12.如图是某种加钙食盐包装标签上的部分内容。请仔细阅读后回答以下问题:为了检验此盐中是否含有碳酸钙,在家庭厨房里可选用的物质是____________。为了测定此盐中的碳酸钙含量,取50g这种盐溶于水,加入足量盐酸,生成0.66g二氧化碳。请计算此加钙食盐中碳酸钙的质量分数____________。四、简答题(本大题共2小题,共8分)13.2018年5月13日,我国首艘001A型国产航母开始海试,标志着我国在航海及军事领域取得重大突破。根据所学知识填空。建造航母用到了钛合金,构成金属钛的粒子是________(填“原子”“分子”或“离子”),工业制钛有一种反应为:TiF4+2H2SO44HF+2X+TiO2,X的化学式为_______。航母外壳用涂料覆盖,是为了防止钢铁材料与_______________接触而锈蚀。为了探究航母材料中锌、铁、铜三种金属活动性强弱,某同学设计了下列实验(每步均充分反应),其中能达到目的是________________(填序号)。A.稀盐酸中加入足量铁粉后,再加铜粉,最后加入锌粉B.ZnCl2溶液中加入足量铁粉后,再加入CuCl2溶液C.ZnCl2溶液中加入足量铜粉后,再加入铁粉14.金属材料广泛应用于工业、农业、交通和日常生活等领域。黄铜、...

1、当您付费下载文档后,您只拥有了使用权限,并不意味着购买了版权,文档只能用于自身使用,不得用于其他商业用途(如 [转卖]进行直接盈利或[编辑后售卖]进行间接盈利)。
2、本站所有内容均由合作方或网友上传,本站不对文档的完整性、权威性及其观点立场正确性做任何保证或承诺!文档内容仅供研究参考,付费前请自行鉴别。
3、如文档内容存在违规,或者侵犯商业秘密、侵犯著作权等,请点击“违规举报”。

碎片内容

2024届河北省唐山市路南区中考化学押题试卷含解析.doc

确认删除?