电脑桌面
添加内谋知识网--内谋文库,文书,范文下载到电脑桌面
安装后可以在桌面快捷访问

2024届河北省石家庄市藁城区中考五模化学试题含解析.doc

2024届河北省石家庄市藁城区中考五模化学试题含解析.doc_第1页
1/14
2024届河北省石家庄市藁城区中考五模化学试题含解析.doc_第2页
2/14
2024届河北省石家庄市藁城区中考五模化学试题含解析.doc_第3页
3/14
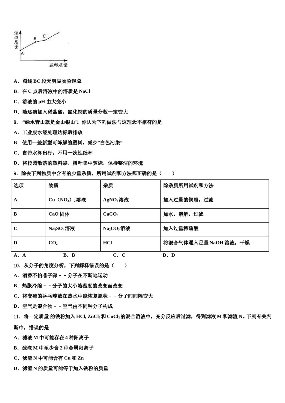
2024届河北省石家庄市藁城区中考五模化学试题考生请注意:1.答题前请将考场、试室号、座位号、考生号、姓名写在试卷密封线内,不得在试卷上作任何标记。2.第一部分选择题每小题选出答案后,需将答案写在试卷指定的括号内,第二部分非选择题答案写在试卷题目指定的位置上。3.考生必须保证答题卡的整洁。考试结束后,请将本试卷和答题卡一并交回。一、选择题(本题包括12个小题,每小题3分,共36分.每小题只有一个选项符合题意)1.下列说法不正确的是A.氮气是空气中的主要成分,其质量分数约占78%B.复合材料是由基体材料和分散到其中的增强材料构建而成的C.农家肥中的草木灰含有较多的碳酸钾D.蛋白质属于一类常见的天然有机高分子化合物2.对于下列几种化学符号,有关说法正确的是①H②Fe2+③Cu④P2O5⑤Fe3+⑥NaClA.能表示一个分子的是①④⑥B.表示物质组成的化学式是③④⑥C.②⑤的质子数相同,化学性质也相同D.④中的数字“5”表示五氧化二磷中有5个氧原子3.如图是“用双氧水制取一瓶氧气”实验的主要步骤,其中操作错误的是()A.放入药品B.收集气体C.检查装置气密性D.验满4.对甲、乙、丙三种金属活动性的实验研究过程如下:取大小相等的三种金属片,分别放入硫酸铜溶液中,一段时间后,甲、丙表面出现红色物质,乙没有现象.取大小相等的甲、丙两种金属片,分别放入相同的稀盐酸中,甲、丙表面都产生气泡,但甲产生气泡的速率明显比丙的快.则甲、乙、丙三种金属的活动性顺序是()A.甲>丙>乙B.丙>乙>甲C.甲>乙>丙D.丙>甲>乙5.染发时常用到的着色剂——对苯二胺,化学式为C6H8N2,是一种有毒化学药品,有致癌性,下列说法正确的是()A.对苯二胺中含有N2分子B.对苯二胺中碳、氢、氮元素的质量比为6:8:2C.对苯二胺由6个碳原子、8个氢原子和2个氮原子组成D.对苯二胺中碳元素的质量分数表达式为6.如图中的四个图象分别表示四个变化中的数量关系,下列说法与图象不相符的是A.将足量的碳酸镁和氧化镁固体分别加入相同质量、相同溶质质量分数的稀盐酸中B.将盐酸逐渐加入氧化铜中,n点和m点对应溶液中铜元素质量相等C.向氢氧化钠和硝酸钡的混合溶液中,逐滴滴加稀硫酸D.t2℃时等质量的a、b、c三种物质的饱和溶液降温到t1℃,所得溶液中溶剂最少的是a7.现向一定质量且部分变质的氢氧化钠溶液中逐滴加入稀盐酸,并振荡。下图表示反应过程中溶液质量随加入盐酸质量的变化而变化的情况。下列说法正确的是A.图线BC段无明显实验现象B.在C点后溶液中的溶质是NaClC.溶液的pH由大变小D.随逐滴加入稀盐酸,氯化钠的质量分数一定变大8.“绿水青山就是金山银山”。你认为下列做法与这理念不相符的是A.工业废水经处理达标后排放B.使用一些新型可降解的塑料,减少”白色污染”C.自带水杯出行,不用一次性纸杯D.将校园散落的塑料袋、树叶集中焚烧,保持整洁的环境9.除去下列物质中含有的少量杂质,所用试剂和方法都正确的是()选项物质杂质除杂质所用试剂和方法ACu(NO3)2溶液AgNO3溶液加入过量的铜粉,过滤BCaO固体CaCO3加水,溶解,过滤CNa2SO4溶液Na2CO3溶液加入过量稀硫酸DCO2HCl将混合气体通入足量NaOH溶液,干燥A.AB.BC.CD.D10.从分子的角度分析,下列解释错误的是()A.酒香不怕巷子深﹣﹣分子在不断地运动B.热胀冷缩﹣﹣分子的大小随温度的改变而改变C.将变瘪的乒乓球放在热水中能恢复原状﹣﹣分子间间隔变大D.空气是混合物﹣﹣空气由不同种分子构成11.将一定质量的铁粉加入HCl,ZnCl2和CuCl2的混合溶液中,充分反应后过滤,得到滤液M和滤渣N。下列有关判断中,错误的是A.滤液M中可能存在4种阳离子B.滤液M中至少含2种金属阳离子C.滤渣N中可能含有Cu和ZnD.滤渣N的质量可能等于加入铁粉的质量12.如图所示实验操作正确的是()A.滴加液体B.闻气体气味C.熄灭酒精灯D.稀释浓硫酸二、填空题(本题包括4个小题,每小题7分,共28分)13.将宏观、微观及化学符号联系在一起是化学学科的特点。A、B、C、D表示四种物质,其微观示意图如图所示:①从微观角度看,B图表示:_____(填化学符号);②从宏观角度看,图中表示化合物的...

1、当您付费下载文档后,您只拥有了使用权限,并不意味着购买了版权,文档只能用于自身使用,不得用于其他商业用途(如 [转卖]进行直接盈利或[编辑后售卖]进行间接盈利)。
2、本站所有内容均由合作方或网友上传,本站不对文档的完整性、权威性及其观点立场正确性做任何保证或承诺!文档内容仅供研究参考,付费前请自行鉴别。
3、如文档内容存在违规,或者侵犯商业秘密、侵犯著作权等,请点击“违规举报”。

碎片内容

2024届河北省石家庄市藁城区中考五模化学试题含解析.doc

确认删除?