电脑桌面
添加内谋知识网--内谋文库,文书,范文下载到电脑桌面
安装后可以在桌面快捷访问

2024届河北省邢台市临西一中学普通班重点名校中考联考化学试卷含解析.doc

2024届河北省邢台市临西一中学普通班重点名校中考联考化学试卷含解析.doc_第1页
1/12
2024届河北省邢台市临西一中学普通班重点名校中考联考化学试卷含解析.doc_第2页
2/12
2024届河北省邢台市临西一中学普通班重点名校中考联考化学试卷含解析.doc_第3页
3/12
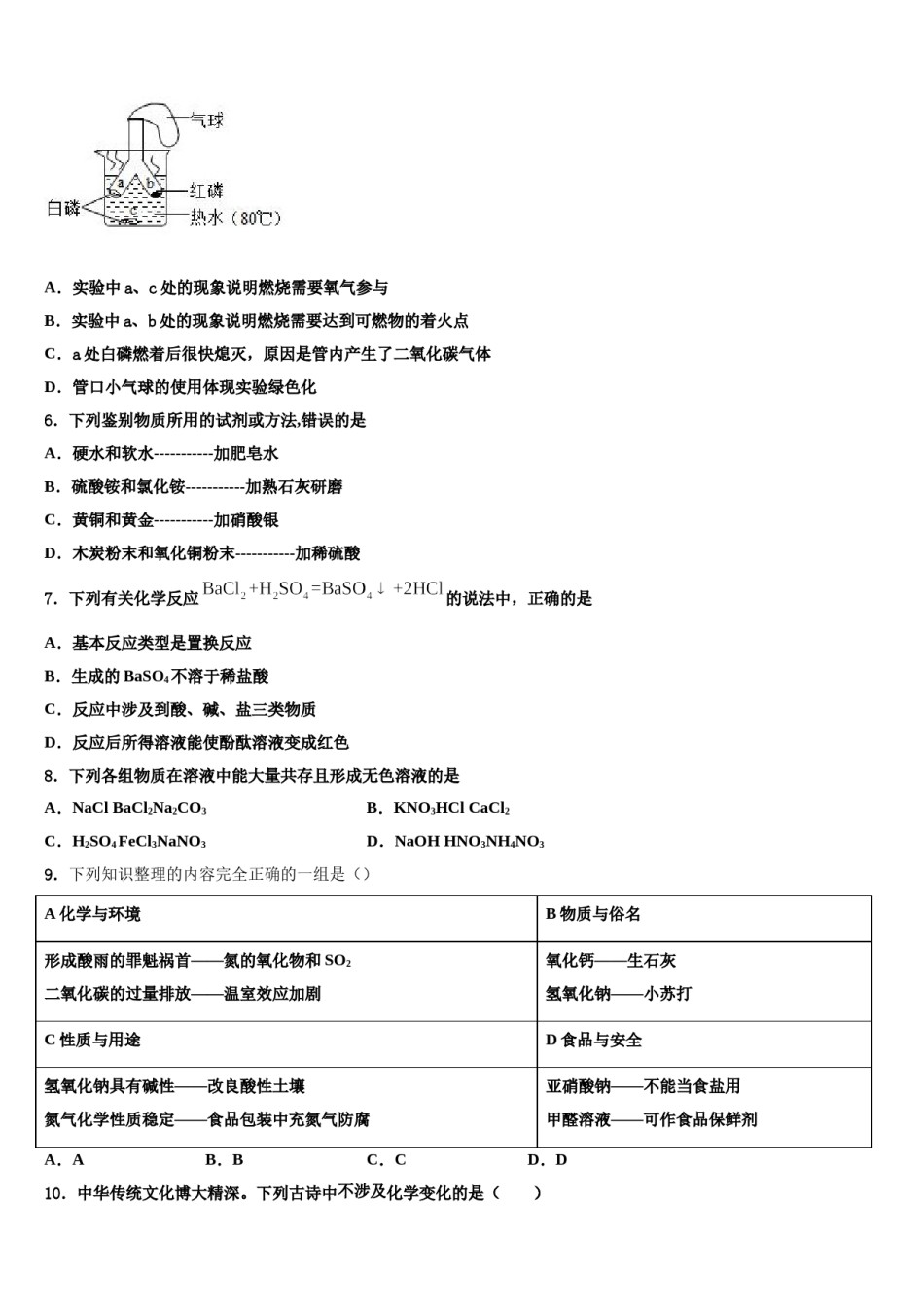
2024届河北省邢台市临西一中学普通班重点名校中考联考化学试卷注意事项:1.答题前,考生先将自己的姓名、准考证号码填写清楚,将条形码准确粘贴在条形码区域内。2.答题时请按要求用笔。3.请按照题号顺序在答题卡各题目的答题区域内作答,超出答题区域书写的答案无效;在草稿纸、试卷上答题无效。4.作图可先使用铅笔画出,确定后必须用黑色字迹的签字笔描黑。5.保持卡面清洁,不要折暴、不要弄破、弄皱,不准使用涂改液、修正带、刮纸刀。一、单选题(本大题共15小题,共30分)1.下列涉及的化学观点,其说法不正确的是()A.微粒观:春天百花盛开香气袭人,“香”是因为分子在不断运动B.辩证观:氯化铵与草木灰均能促进植物生长,但二者混合施用会降低肥效C.结构观:氢氧化钠与氢氧化钙溶夜具有相似的化学性质,是因为其溶液中含有相同的OH﹣D.变化观:自来水厂通过沉降过滤、杀菌等方法生产自来水,这些净水方法均属于化学变化2.下列有关空气的说法不正确的是()A.空气中只含氧气和氮气B.拉瓦锡用定量的方法研究了空气的成分C.空气中的CO2是植物光合作用的重要原料D.酸雨的产生与空气污染有关3.在CuCl2和AlCl3的混合溶液中,加入过量的锌粉,充分反应后过滤,留在滤纸上的物质是A.CuB.Cu和AlC.Zn和CuD.Cu、Al和Zn4.实验室用KMnO4制O2,应选用的发生装置是A.B.C.D.5.如图是探究燃烧条件的实验,有关该实验的说法错误的是A.实验中a、c处的现象说明燃烧需要氧气参与B.实验中a、b处的现象说明燃烧需要达到可燃物的着火点C.a处白磷燃着后很快熄灭,原因是管内产生了二氧化碳气体D.管口小气球的使用体现实验绿色化6.下列鉴别物质所用的试剂或方法,错误的是A.硬水和软水-----------加肥皂水B.硫酸铵和氯化铵-----------加熟石灰研磨C.黄铜和黄金-----------加硝酸银D.木炭粉末和氧化铜粉末-----------加稀硫酸7.下列有关化学反应的说法中,正确的是A.基本反应类型是置换反应B.生成的BaSO4不溶于稀盐酸C.反应中涉及到酸、碱、盐三类物质D.反应后所得溶液能使酚酞溶液变成红色8.下列各组物质在溶液中能大量共存且形成无色溶液的是A.NaClBaCl2Na2CO3B.KNO3HClCaCl2C.H2SO4FeCl3NaNO3D.NaOHHNO3NH4NO39.下列知识整理的内容完全正确的一组是()A化学与环境B物质与俗名形成酸雨的罪魁祸首——氮的氧化物和SO2氧化钙——生石灰二氧化碳的过量排放——温室效应加剧氢氧化钠——小苏打C性质与用途D食品与安全氢氧化钠具有碱性——改良酸性土壤亚硝酸钠——不能当食盐用氮气化学性质稳定——食品包装中充氮气防腐甲醛溶液——可作食品保鲜剂A.AB.BC.CD.D10.中华传统文化博大精深。下列古诗中不涉及化学变化的是()A.日照香炉生紫烟,遥看瀑布挂前川B.爆竹声中一岁除,春风送暖入屠苏C.粉身碎骨浑不怕,要留清白在人间D.春蚕到死丝方尽,蜡炬成灰泪始干11.下列粒子的结构示意图中,有关说法不正确的是()A.①表示阳离子主要方法B.①和②都具有相对稳定结构C.①和②形成的化合物是由分子构成的D.①和②属于同一周期的元素12.下列除杂方法不正确的是物质(括号内为杂质)AO2(水蒸气)通过装有浓硫酸的洗气瓶BCuO(木炭)在空气中充分灼烧CNaNO3溶液(NaOH)加入适量的FeCl3溶液,并过滤D除去CaO中的CaCO3高温加热到固体质量不变A.AB.BC.CD.D13.用稀盐酸和氢氧化钠溶液进行反应的实验时,反应过程中溶液的酸碱度变化如图所示。下列有关说法正确的是A.盐酸和氢氧化钠的反应属于置换反应B.当加入溶液的质量为ag时,所得溶液中的溶质为HClC.当加入溶液的质量为bg时,向所得溶液中滴加无色酚酞溶液,溶液呈红色D.该实验操作是将盐酸滴加到氢氧化钠溶液中14.食盐、食醋、纯碱等为家庭厨房中常用的物质。利用这些物质,你能完成的实验是①检验自来水中是否含有氯离子②鉴别食盐和纯碱③检验鸡蛋壳能否与酸反应④除去热水瓶中的水垢A.③④B.②④C.②③④D.①③④15.下列变化属于化学变化的是()A.瓦斯爆炸B.海水晒盐C.潮涨潮落D.干冰升华二、填空题(本大题共1小题,共6分)16.分析下列溶解度相关数据和曲线,回答有关...

1、当您付费下载文档后,您只拥有了使用权限,并不意味着购买了版权,文档只能用于自身使用,不得用于其他商业用途(如 [转卖]进行直接盈利或[编辑后售卖]进行间接盈利)。
2、本站所有内容均由合作方或网友上传,本站不对文档的完整性、权威性及其观点立场正确性做任何保证或承诺!文档内容仅供研究参考,付费前请自行鉴别。
3、如文档内容存在违规,或者侵犯商业秘密、侵犯著作权等,请点击“违规举报”。

碎片内容

2024届河北省邢台市临西一中学普通班重点名校中考联考化学试卷含解析.doc

确认删除?