电脑桌面
添加内谋知识网--内谋文库,文书,范文下载到电脑桌面
安装后可以在桌面快捷访问

2024届河南省南阳市镇平县重点中学中考化学最后冲刺浓缩精华卷含解析.doc

2024届河南省南阳市镇平县重点中学中考化学最后冲刺浓缩精华卷含解析.doc_第1页
1/11
2024届河南省南阳市镇平县重点中学中考化学最后冲刺浓缩精华卷含解析.doc_第2页
2/11
2024届河南省南阳市镇平县重点中学中考化学最后冲刺浓缩精华卷含解析.doc_第3页
3/11
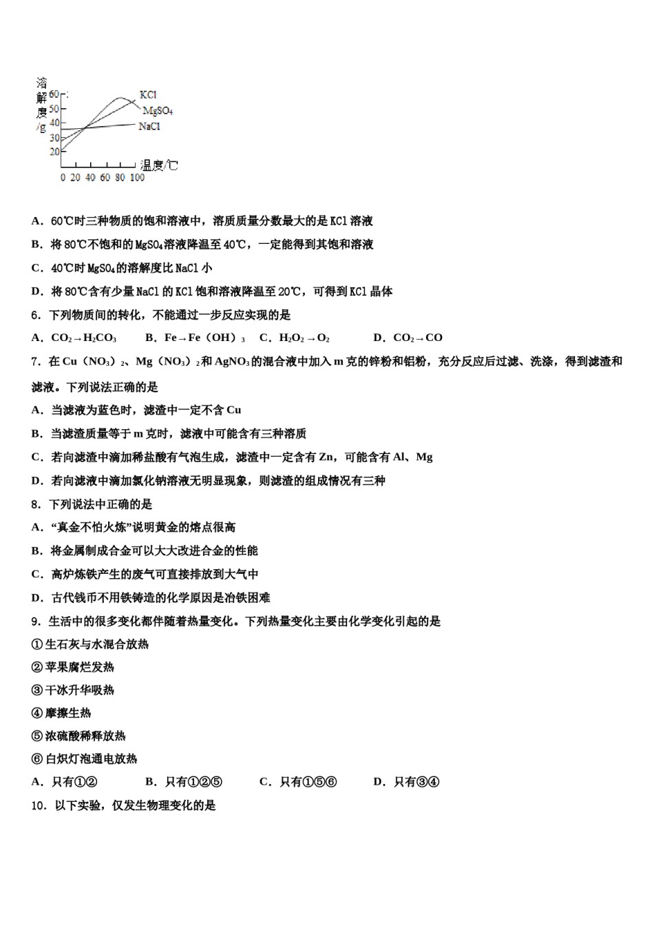
2024届河南省南阳市镇平县重点中学中考化学最后冲刺浓缩精华卷请考生注意:1.请用2B铅笔将选择题答案涂填在答题纸相应位置上,请用0.5毫米及以上黑色字迹的钢笔或签字笔将主观题的答案写在答题纸相应的答题区内。写在试题卷、草稿纸上均无效。2.答题前,认真阅读答题纸上的《注意事项》,按规定答题。一、单选题(本大题共10小题,共20分)1.已知4FeS2+11O22Fe2O3+8X,则下列关于该反应说法错误的是A.O2与X的相对分子质量之比为1∶2B.该反应属于置换反应C.X属于空气污染物之一D.该反应中硫元素的化合价升高2.下列有关化学知识的因果关系叙述不正确的是:()A.因为某种物质的溶液呈碱性,所以该物质属于碱B.因为阳离子中质子数多于电子数,所以阳离子带正电C.因为氯酸钾加热分解可得到氧气,所以氯酸钾中含有氧元素D.因为稀硫酸能与金属氧化物反应,所以稀硫酸可用于金属除锈3.下列有关物质的性质和用途,不存在对应关系的是A.干冰升华--人工降雨B.大理石硬度大--建筑材料C.钢快熔点高--金属导线D.过氧化氢易分解--制取氧气4.下列解释或说法不正确的是()A.氢氧化钠溶液和碳酸钠溶液都能使无色酚酞溶液变红,说明氢氧化钠溶液和碳酸钠溶液中都含有大量氢氧根离子B.过氧化氢、水都能分解产生氧气,是因为构成它们的分子中都含有氧原子C.氧气和液氧都能助燃,是因为同种分子的化学性质相同D.氢氧化钙溶液和碳酸钠溶液的反应体现了碱的通性5.如图是NaCl、MgSO4、KCl固体的溶解度曲线,下列说法正确的是()A.60℃时三种物质的饱和溶液中,溶质质量分数最大的是KCl溶液B.将80℃不饱和的MgSO4溶液降温至40℃,一定能得到其饱和溶液C.40℃时MgSO4的溶解度比NaCl小D.将80℃含有少量NaCl的KCl饱和溶液降温至20℃,可得到KCl晶体6.下列物质间的转化,不能通过一步反应实现的是A.CO2→H2CO3B.Fe→Fe(OH)3C.H2O2→O2D.CO2→CO7.在Cu(NO3)2、Mg(NO3)2和AgNO3的混合液中加入m克的锌粉和铝粉,充分反应后过滤、洗涤,得到滤渣和滤液。下列说法正确的是A.当滤液为蓝色时,滤渣中一定不含CuB.当滤渣质量等于m克时,滤液中可能含有三种溶质C.若向滤渣中滴加稀盐酸有气泡生成,滤渣中一定含有Zn,可能含有Al、MgD.若向滤液中滴加氯化钠溶液无明显现象,则滤渣的组成情况有三种8.下列说法中正确的是A.“真金不怕火炼”说明黄金的熔点很高B.将金属制成合金可以大大改进合金的性能C.高炉炼铁产生的废气可直接排放到大气中D.古代钱币不用铁铸造的化学原因是冶铁困难9.生活中的很多变化都伴随着热量变化。下列热量变化主要由化学变化引起的是①生石灰与水混合放热②苹果腐烂发热③干冰升华吸热④摩擦生热⑤浓硫酸稀释放热⑥白炽灯泡通电放热A.只有①②B.只有①②⑤C.只有①⑤⑥D.只有③④10.以下实验,仅发生物理变化的是A.压缩空气B.加热砂糖C.铁的锈蚀D.粉尘爆炸二、填空题(本大题共1小题,共4分)11.如图是A、B、C三种物质的溶解度曲线,据图回答:t1℃时A、B、C三种物质的溶解度由小到大的顺序是______(填写序号)。t1℃时30gA物质加入到50g水中不断搅拌,形成的溶液质量是______g。将t2℃时A、B、C三种物质饱和溶液的温度降到t1℃时,三种溶液的溶质质量分数由大到小关系是______。(填写序号)等质量的A和C,在t2℃时分别加水都制成该温度下的饱和溶液,所得溶液质量关系是A______C(填大于、小于或等于)当A中含有少量B时,可采用______方法提纯A物质。三、计算题(本大题共1小题,共5分)12.某纯碱样品中含有杂质NaCl,为测定该样品中Na2CO3的质量分数,称取纯碱样品6g,放入20g水中使其完全溶解,再加入稀盐酸26.2g,恰好完全反应,反应后溶液的总质量为50g。试计算:(写出计算过程,结果保留一位小数)生成二氧化碳的质量;样品中Na2CO3的质量分数;反应后所得溶液中溶质的质量分数。四、简答题(本大题共2小题,共8分)13.农业科技人员向农民建议,用大棚种植蔬菜时,可定期释放适量的二氧化碳,以提高蔬菜质量、改善品质。某同学在自家大棚内设计了补充二氧化碳的方法:将用水稀释后的工业废硫酸装入塑料桶内,每天向桶内...

1、当您付费下载文档后,您只拥有了使用权限,并不意味着购买了版权,文档只能用于自身使用,不得用于其他商业用途(如 [转卖]进行直接盈利或[编辑后售卖]进行间接盈利)。
2、本站所有内容均由合作方或网友上传,本站不对文档的完整性、权威性及其观点立场正确性做任何保证或承诺!文档内容仅供研究参考,付费前请自行鉴别。
3、如文档内容存在违规,或者侵犯商业秘密、侵犯著作权等,请点击“违规举报”。

碎片内容

2024届河南省南阳市镇平县重点中学中考化学最后冲刺浓缩精华卷含解析.doc

确认删除?