电脑桌面
添加内谋知识网--内谋文库,文书,范文下载到电脑桌面
安装后可以在桌面快捷访问

2024届泰安市泰山区中考适应性考试化学试题含解析.doc

2024届泰安市泰山区中考适应性考试化学试题含解析.doc_第1页
1/13
2024届泰安市泰山区中考适应性考试化学试题含解析.doc_第2页
2/13
2024届泰安市泰山区中考适应性考试化学试题含解析.doc_第3页
3/13
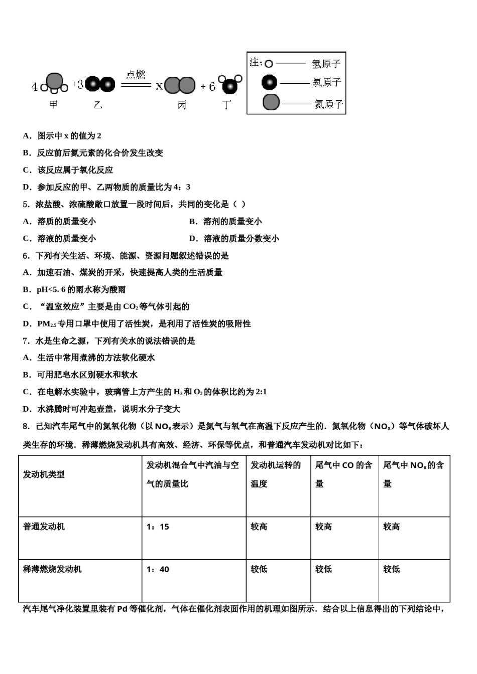
2024届泰安市泰山区中考适应性考试化学试题注意事项铅笔作答;第二部分必须用黑1.考生要认真填写考场号和座位序号。2.试题所有答案必须填涂或书写在答题卡上,在试卷上作答无效。第一部分必须用2B色字迹的签字笔作答。3.考试结束后,考生须将试卷和答题卡放在桌面上,待监考员收回。一、选择题(本题包括12个小题,每小题3分,共36分.每小题只有一个选项符合题意)1.化学与生活密切相关,生活中的下列做法合理的是A.用钢丝球擦洗铝锅表面的污垢B.聚氯乙烯塑料可用于食品包装C.用氢氧化钙中和酸性土壤D.为了提高肥效,可将铵态氮肥(如NH4Cl)与草木灰(K2CO3)混合使用2.甲、乙两种固体物质(均不含结晶水)的溶解度曲线如图所示。下列说法正确的是A.t1℃时,甲的溶解度大于乙的溶解度B.t2℃时,乙的饱和溶液升温或降温均会析出晶体C.乙溶液从t3℃降温到t1℃,乙溶液中的溶质质量分数会发生改变D.t3℃时,50g水中加入40g的甲物质充分溶解可得到90g甲的饱和溶液3.下列实验中,根据有关现象得出的结论,不合理的是()A.向某溶液中滴加硫酸铜溶液,出现蓝色沉淀,该溶液可能是烧碱溶液B.将硝酸铵固体溶于水,溶液温度降低,硝酸铵溶于水吸热C.向盛有少量固体的试管中滴加稀盐酸,产生气泡,该固体一定是碳酸盐D.用烧杯罩住燃着的蜡烛,蜡烛熄灭,可燃物燃烧需要氧气4.宏观辨识与微观探析是化学学科核心素养的一部分。如图是某微观模拟示意图,下列有关该反应的说法中,不正确的是()A.图示中x的值为2B.反应前后氮元素的化合价发生改变C.该反应属于氧化反应D.参加反应的甲、乙两物质的质量比为4:35.浓盐酸、浓硫酸敞口放置一段时间后,共同的变化是()A.溶质的质量变小B.溶剂的质量变小C.溶液的质量变小D.溶液的质量分数变小6.下列有关生活、环境、能源、资源问题叙述错误的是A.加速石油、煤炭的开采,快速提高人类的生活质量B.pH<5.6的雨水称为酸雨C.“温室效应”主要是由CO2等气体引起的D.PM2.5专用口罩中使用了活性炭,是利用了活性炭的吸附性7.水是生命之源,下列有关水的说法错误的是A.生活中常用煮沸的方法软化硬水B.可用肥皂水区别硬水和软水C.在电解水实验中,玻璃管上方产生的H2和O2的体积比约为2:1D.水沸腾时可冲起壶盖,说明水分子变大8.己知汽车尾气中的氮氧化物(以NOx表示)是氮气与氧气在高温下反应产生的.氮氧化物(NOx)等气体破坏人类生存的环境.稀薄燃烧发动机具有高效、经济、环保等优点,和普通汽车发动机对比如下:发动机类型发动机混合气中汽油与空发动机运转的尾气中CO的含尾气中NOx的含气的质量比温度量量普通发动机1:15较高较高较高稀薄燃烧发动机1:40较低较低较低汽车尾气净化装置里装有Pd等催化剂,气体在催化剂表面作用的机理如图所示.结合以上信息得出的下列结论中,不正确的是()A.“稀薄”的含义是指发动机混合气中的汽油含量低B.稀薄燃烧发动机尾气中NOx含量减少可能是因为温度低C.稀薄燃烧发动机产生的尾气中CO含量减少是因为燃烧不充分D.尾气净化装置中发生总反应的化学方程式为2NO+O2+4CON2+4CO29.下图是表示气体分子的示意图,图中“●”和“○”分别表示两种不同质子数的原子,其中可能表示氧化物的是()A.B.C.D.10.下列实验操作正确的是A.测溶液pHB.过滤C.称取氯化钠D.稀释浓硫酸11.近两年广泛流传一个民生热词:“舌尖上的安全”。下列做法符合食品安全要求的是A.用福尔马林溶液保鲜食品B.在猪饮料中加入瘦肉精C.制作面包时,加入少量小苏打D.用工业酒精勾兑饮用白酒12.下列物质在应用中,主要利用了物质化学性质的是A.用铅笔芯粉末使锁的开启变的更灵活B.汽油洗涤衣服上的油迹C.将活性炭放入冰箱中除去异味D.食醋洗去水壶内的水垢二、填空题(本题包括4个小题,每小题7分,共28分)13.请回答下列有关金属的问题。(1)生铁片与纯铁片相互刻划时,纯铁片表面可留下划痕,说明_________片的硬度更大;(2)已知:①②③Y+H2SO4不反应则符合要求的X、Y、Z分别是填序号_______;A.Cu、Hg、AgB.Fe、Cu、AgC.Mg、Zn、Fe(3)将一定量的Mg、Zn放入AgNO3溶液中,充分反应后过滤,向滤...

1、当您付费下载文档后,您只拥有了使用权限,并不意味着购买了版权,文档只能用于自身使用,不得用于其他商业用途(如 [转卖]进行直接盈利或[编辑后售卖]进行间接盈利)。
2、本站所有内容均由合作方或网友上传,本站不对文档的完整性、权威性及其观点立场正确性做任何保证或承诺!文档内容仅供研究参考,付费前请自行鉴别。
3、如文档内容存在违规,或者侵犯商业秘密、侵犯著作权等,请点击“违规举报”。

碎片内容

2024届泰安市泰山区中考适应性考试化学试题含解析.doc

确认删除?