电脑桌面
添加内谋知识网--内谋文库,文书,范文下载到电脑桌面
安装后可以在桌面快捷访问

2024届浙江省台州市临海市市级名校中考猜题化学试卷含解析.doc

2024届浙江省台州市临海市市级名校中考猜题化学试卷含解析.doc_第1页
1/12
2024届浙江省台州市临海市市级名校中考猜题化学试卷含解析.doc_第2页
2/12
2024届浙江省台州市临海市市级名校中考猜题化学试卷含解析.doc_第3页
3/12
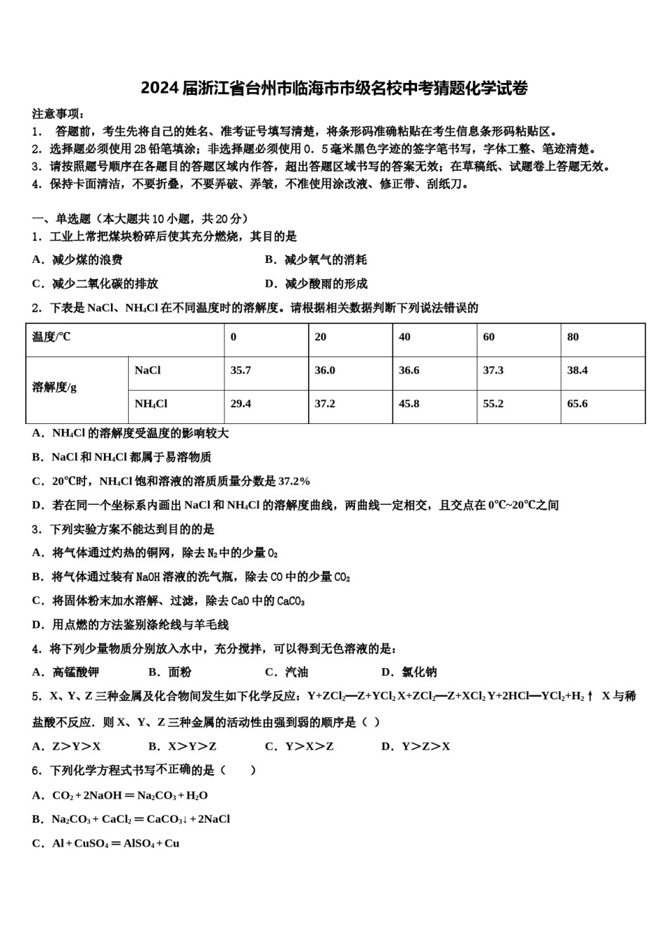
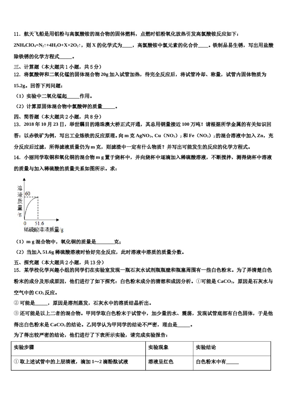
2024届浙江省台州市临海市市级名校中考猜题化学试卷注意事项:1.答题前,考生先将自己的姓名、准考证号填写清楚,将条形码准确粘贴在考生信息条形码粘贴区。2.选择题必须使用2B铅笔填涂;非选择题必须使用0.5毫米黑色字迹的签字笔书写,字体工整、笔迹清楚。3.请按照题号顺序在各题目的答题区域内作答,超出答题区域书写的答案无效;在草稿纸、试题卷上答题无效。4.保持卡面清洁,不要折叠,不要弄破、弄皱,不准使用涂改液、修正带、刮纸刀。一、单选题(本大题共10小题,共20分)1.工业上常把煤块粉碎后使其充分燃烧,其目的是A.减少煤的浪费B.减少氧气的消耗C.减少二氧化碳的排放D.减少酸雨的形成2.下表是NaCl、NH4Cl在不同温度时的溶解度。请根据相关数据判断下列说法错误的温度/℃020406080NaCl35.736.036.637.338.4溶解度/gNH4Cl29.437.245.855.265.6A.NH4Cl的溶解度受温度的影响较大B.NaCl和NH4Cl都属于易溶物质C.20℃时,NH4Cl饱和溶液的溶质质量分数是37.2%D.若在同一个坐标系内画出NaCl和NH4Cl的溶解度曲线,两曲线一定相交,且交点在0℃~20℃之间3.下列实验方案不能达到目的的是A.将气体通过灼热的铜网,除去N2中的少量O2B.将气体通过装有NaOH溶液的洗气瓶,除去CO中的少量CO2C.将固体粉末加水溶解、过滤,除去CaO中的CaCO3D.用点燃的方法鉴别涤纶线与羊毛线4.将下列少量物质分别放入水中,充分搅拌,可以得到无色溶液的是:A.高锰酸钾B.面粉C.汽油D.氯化钠5.X、Y、Z三种金属及化合物间发生如下化学反应:Y+ZCl2═Z+YCl2X+ZCl2═Z+XCl2Y+2HCl═YCl2+H2↑X与稀盐酸不反应.则X、Y、Z三种金属的活动性由强到弱的顺序是()A.Z>Y>XB.X>Y>ZC.Y>X>ZD.Y>Z>X6.下列化学方程式书写不正确的是()A.CO2+2NaOH=Na2CO3+H2OB.Na2CO3+CaCl2=CaCO3↓+2NaClC.Al+CuSO4=AlSO4+CuD.H2SO4+BaCl2=BaSO4↓+2HCl7.下列有关碳和碳的氧化物的说法,错误的是A.CO和CO2组成元素相同,所以它们的化学性质也相同B.碳在空气中充分燃烧时生成CO2,不充分燃烧时生成COC.CO用于冶炼金属、做气体燃料;CO2用于人工降雨、灭火D.清明上河图至今图案清晰可见,是因为在常温下碳单质的化学性质稳定8.下列事实不能作为相应观点的证据的是A.少量干冰放入塑料袋中并密封,塑料袋会快速鼓起,说明分子间隔变大B.电解水得到氢气和氧气,说明分子是可分的C.一氧化碳具有可燃性,而二氧化碳则不可燃,说明分子构成不同化学性质不同D.二氧化锰是过氧化氢分解的催化剂,说明化学反应前后二氧化锰的质量和性质都不变9.如图是元素周期表提供的硒元素的部分信息,下列有关硒的说法不正确的是()A.原子序数为34B.属于非金属元素C.元素符号为SeD.相对原子质量为78.96g10.中华民族的发明创造为人类文明进步作出了巨大贡献。下列古代发明及应用中,不涉及化学变化的是()A.陶瓷烧制B.火药使用C.粮食酿酒D.甲骨刻字二、填空题(本大题共1小题,共4分)11.航天飞船是用铝粉与高氯酸铵的混合物的固体燃料,点燃时铝粉氧化放热引发高氯酸铵反应如下:2NH4ClO4=N2↑+4H2O+X+2O2↑,则X的化学式为____,高氯酸铵中氯元素的化合价____。铁制品易生锈,写出用盐酸除铁锈的化学方程式_____。三、计算题(本大题共1小题,共5分)12.将氯酸钾和二氧化锰的固体混合物20g加入试管加热,待完全反应后,将试管冷却、称量,试管内固体物质为15.2g。回答下列问题:(1)实验中二氧化锰起_____作用。(2)计算原固体混合物中氯酸钾的质量_____。四、简答题(本大题共2小题,共8分)13.2018年10月23日,举世瞩目的港珠澳大桥正式开通,其总用钢量接近100万吨!请根据所学金属的有关知识回答:以赤铁矿为例,写出工业炼铁的反应原理。向m克AgNO3、Cu(NO3)2和Fe(NO3)2的混合溶液中加入Zn,充分反应后过滤,所得滤液质量仍为m克,则滤渣中一定有什么物质?并写出可能发生的反应的化学方程式。14.小丽同学取铜和氧化铜的混合物mg置于烧杯中,并向烧杯中逐滴加入稀硫酸溶液,不断搅拌,测得烧杯中溶液的质量与加入稀硫酸的质量关系如图所示。求:(1)mg混合物中,氧化...

1、当您付费下载文档后,您只拥有了使用权限,并不意味着购买了版权,文档只能用于自身使用,不得用于其他商业用途(如 [转卖]进行直接盈利或[编辑后售卖]进行间接盈利)。
2、本站所有内容均由合作方或网友上传,本站不对文档的完整性、权威性及其观点立场正确性做任何保证或承诺!文档内容仅供研究参考,付费前请自行鉴别。
3、如文档内容存在违规,或者侵犯商业秘密、侵犯著作权等,请点击“违规举报”。

碎片内容

2024届浙江省台州市临海市市级名校中考猜题化学试卷含解析.doc

确认删除?