电脑桌面
添加内谋知识网--内谋文库,文书,范文下载到电脑桌面
安装后可以在桌面快捷访问

2024届浙江省台州市海山教育联盟重点中学中考二模化学试题含解析.doc

2024届浙江省台州市海山教育联盟重点中学中考二模化学试题含解析.doc_第1页
1/12
2024届浙江省台州市海山教育联盟重点中学中考二模化学试题含解析.doc_第2页
2/12
2024届浙江省台州市海山教育联盟重点中学中考二模化学试题含解析.doc_第3页
3/12
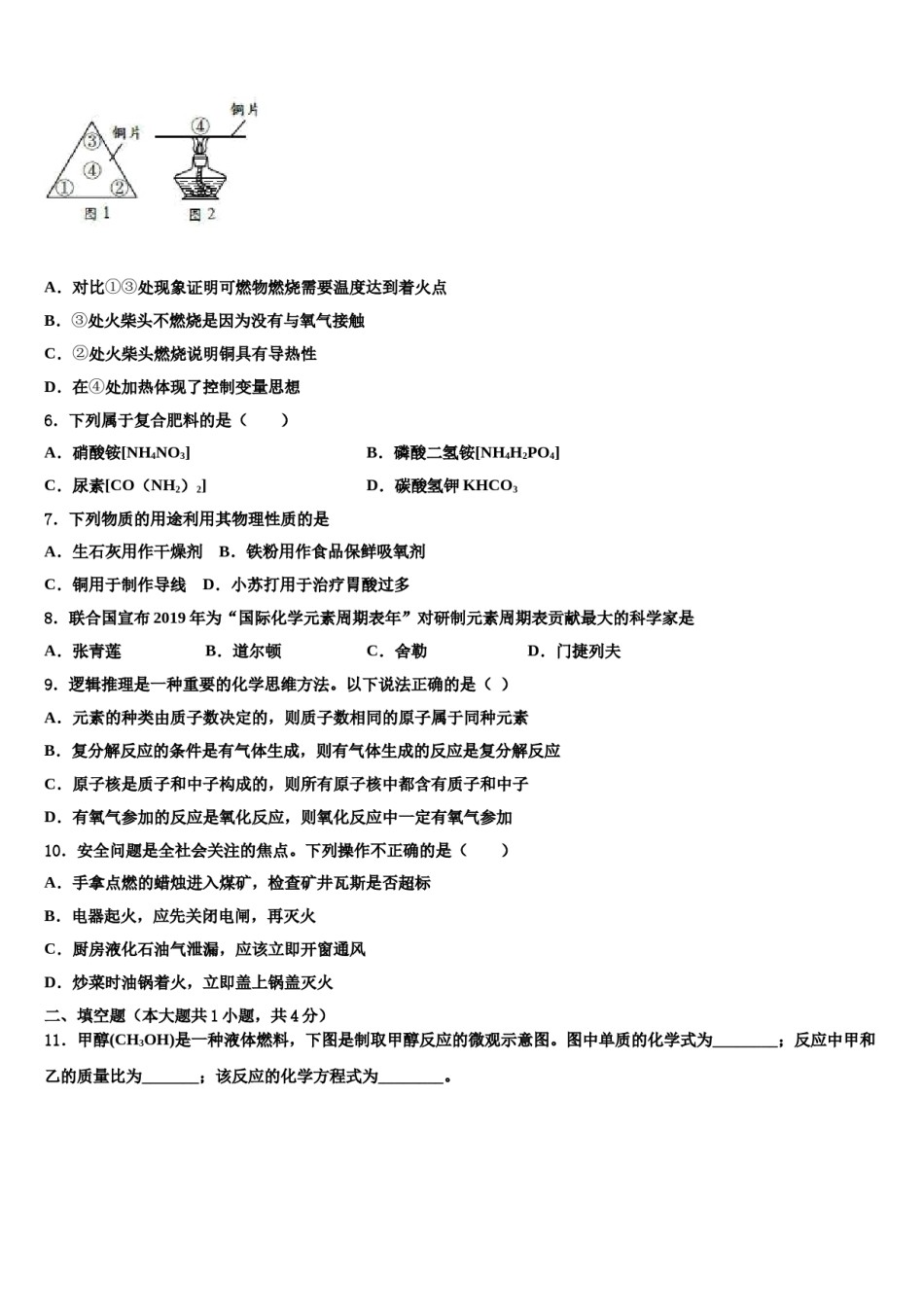
2024届浙江省台州市海山教育联盟重点中学中考二模化学试题注意事项:1.答卷前,考生务必将自己的姓名、准考证号填写在答题卡上。2.回答选择题时,选出每小题答案后,用铅笔把答题卡上对应题目的答案标号涂黑,如需改动,用橡皮擦干净后,再选涂其它答案标号。回答非选择题时,将答案写在答题卡上,写在本试卷上无效。3.考试结束后,将本试卷和答题卡一并交回。一、单选题(本大题共10小题,共20分)1.分析推理是一种重要的化学思维方法,以下推理正确的是A.置换反应有单质和化合物生成、则有有单质和化合物生成的反应都是置换反应B.单质中只含有一种元素,则只含有一种元素的物质一定是单质C.点燃可燃性气体前要验纯,所以点燃H2前一定要验纯D.催化剂在化学反应前后质量不变,因此反应前后质量不变的物质都是催化剂2.下列关于CO2的用途只利用其物理性质的是A.CO2用作灭火B.CO2参加植物的光合作用可C.干冰用于人工降雨D.CO2能用来生产汽水等碳酸饮料3.利用下表中的装置进行实验。有关该实验说法不正确的是()实验装置实验步骤①将a试管充满二氧化碳,b试管加入紫色石蕊溶液(K处于关闭状态)②密闭下,用针筒将a试管中部分二氧化碳抽出A.用针筒将部分二氧化碳抽出,a试管中气体分子间间隔变大B.打开K,b试管中的液体颜色变红C.打开K,导管E内液面上升D.打开K,发生反应:H2O+CO2==H2CO34.属于化学性质的是()A.还原性B.导热性C.挥发性D.溶解性5.如图为探究可燃物燃烧条件的俯视示意图。①处为木炭,②③处为火柴头(其中③处火柴头用细沙盖住)。用酒精灯从铜片下方对准中心④处进行加热(如图2,夹持仪器略去),一段时间后,只有②处火柴头燃烧。下列说法不正确的是A.对比①③处现象证明可燃物燃烧需要温度达到着火点B.③处火柴头不燃烧是因为没有与氧气接触C.②处火柴头燃烧说明铜具有导热性D.在④处加热体现了控制变量思想6.下列属于复合肥料的是()B.磷酸二氢铵[NH4H2PO4]A.硝酸铵[NH4NO3]C.尿素[CO(NH2)2]D.碳酸氢钾KHCO37.下列物质的用途利用其物理性质的是A.生石灰用作干燥剂B.铁粉用作食品保鲜吸氧剂C.铜用于制作导线D.小苏打用于治疗胃酸过多8.联合国宣布2019年为“国际化学元素周期表年”对研制元素周期表贡献最大的科学家是A.张青莲B.道尔顿C.舍勒D.门捷列夫9.逻辑推理是一种重要的化学思维方法。以下说法正确的是()A.元素的种类由质子数决定的,则质子数相同的原子属于同种元素B.复分解反应的条件是有气体生成,则有气体生成的反应是复分解反应C.原子核是质子和中子构成的,则所有原子核中都含有质子和中子D.有氧气参加的反应是氧化反应,则氧化反应中一定有氧气参加10.安全问题是全社会关注的焦点。下列操作不正确的是()A.手拿点燃的蜡烛进入煤矿,检查矿井瓦斯是否超标B.电器起火,应先关闭电闸,再灭火C.厨房液化石油气泄漏,应该立即开窗通风D.炒菜时油锅着火,立即盖上锅盖灭火二、填空题(本大题共1小题,共4分)11.甲醇(CH3OH)是一种液体燃料,下图是制取甲醇反应的微观示意图。图中单质的化学式为________;反应中甲和乙的质量比为_______;该反应的化学方程式为________。三、计算题(本大题共1小题,共5分)12.某同学为了寻找纯度超过85%的石灰石,对一样品进行了如下定量实验。请完成下列计算反应生成的二氧化碳的质量为_____g。该石灰石样品的纯度是否符合要求?_____(假设石灰石样品中的杂质不与盐酸反应也不溶于水)四、简答题(本大题共2小题,共8分)13.为了除去粗盐水中含有少量的MgCl2、CaCl2、MgSO4等杂质,依次加入过量的NaOH溶液、BaCl2溶液、Na2CO3溶液等,过滤后在滤液中加入足量稀盐酸。加入足量稀盐酸除去的物质是什么____________?写出加入过量碳酸钠溶液发生反应的化学方程式____________。14.我国科学家研究出碳化钼(Mo2C)负载金原子组成的高效催化体系,使水煤气中的CO和H2O在120℃下发生反应,反应微观模型如下图所示。①金原子对_________(填“CO”或“H2O”)起吸附催化作用。②反应的化学方程式为_______________。③任何化学反应前后,一定不变的是_________(...

1、当您付费下载文档后,您只拥有了使用权限,并不意味着购买了版权,文档只能用于自身使用,不得用于其他商业用途(如 [转卖]进行直接盈利或[编辑后售卖]进行间接盈利)。
2、本站所有内容均由合作方或网友上传,本站不对文档的完整性、权威性及其观点立场正确性做任何保证或承诺!文档内容仅供研究参考,付费前请自行鉴别。
3、如文档内容存在违规,或者侵犯商业秘密、侵犯著作权等,请点击“违规举报”。

碎片内容

2024届浙江省台州市海山教育联盟重点中学中考二模化学试题含解析.doc

确认删除?