电脑桌面
添加内谋知识网--内谋文库,文书,范文下载到电脑桌面
安装后可以在桌面快捷访问

2024届浙江省宁波市慈溪市中考化学模拟精编试卷含解析.doc

2024届浙江省宁波市慈溪市中考化学模拟精编试卷含解析.doc_第1页
1/12
2024届浙江省宁波市慈溪市中考化学模拟精编试卷含解析.doc_第2页
2/12
2024届浙江省宁波市慈溪市中考化学模拟精编试卷含解析.doc_第3页
3/12
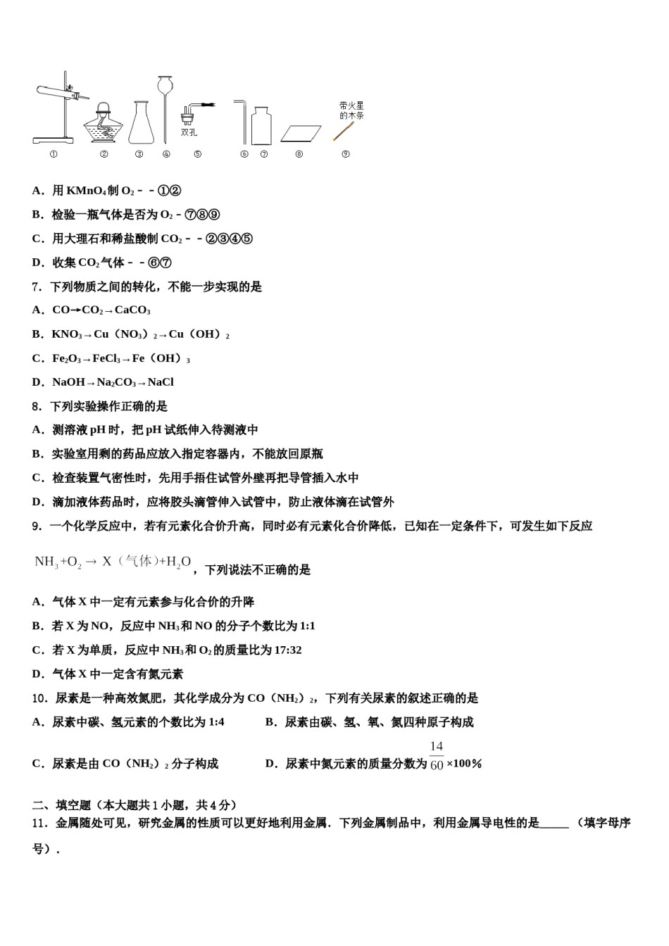
2024届浙江省宁波市慈溪市中考化学模拟精编试卷请考生注意:1.请用2B铅笔将选择题答案涂填在答题纸相应位置上,请用0.5毫米及以上黑色字迹的钢笔或签字笔将主观题的答案写在答题纸相应的答题区内。写在试题卷、草稿纸上均无效。2.答题前,认真阅读答题纸上的《注意事项》,按规定答题。一、单选题(本大题共10小题,共20分)1.某同学演示酸碱中和反应并利用反应后的溶液制得Na2SO4固体(不考虑酚酞影响纯度)。下列操作错误的是A.甲:溶解B.乙:稀释C.丙:中和D.丁:蒸发2.下列物质的用途错误的是B.碳酸氢钠用于治疗胃酸过多A.碳酸钙用于补钙C.氢氧化钠用作食品干燥剂D.氯化钠用于配制生理盐水3.自2018年2月1日起,阳泉市城区、矿区、开发区将禁止燃放烟花爆竹,郊区、平定、盂县可以根据维护公共安全和公共利益的需要,划定禁止或限制的区域,违反规定者将由阳泉市公安局进行处罚。下列图标表示禁止燃放烟花爆竹的是A.B.C.D.4.如下图是a、b、c三种固体物质的溶解度曲线,下列说法错误的是()A.t℃时,将50ga物质加入到50g水中充分搅拌,可得到90ga的饱和溶液B.a、b、c三种物质均属于易溶物质C.a中含有少量b,可用冷却a的热饱和溶液的方法提纯aD.将20℃时三种物质的饱和溶液升温到t℃,所得溶液中溶质的质量分数的大小关系:b>a=c5.下列图像能正确反映其对应变化关系的是()A.电解水B.向等质量的金属锌和铁中分别加入浓度相同的稀盐酸至过量C.碳在盛有氧气的密闭集气瓶内燃烧D.向盛有一定质量二氧化锰的烧杯中加入过氧化氢溶液6.下列实验中,仪器和用品的选择合理的是()A.用KMnO4制O2﹣﹣①②B.检验一瓶气体是否为O2﹣⑦⑧⑨C.用大理石和稀盐酸制CO2﹣﹣②③④⑤D.收集CO2气体﹣﹣⑥⑦7.下列物质之间的转化,不能一步实现的是A.CO→CO2→CaCO3B.KNO3→Cu(NO3)2→Cu(OH)2C.Fe2O3→FeCl3→Fe(OH)3D.NaOH→Na2CO3→NaCl8.下列实验操作正确的是A.测溶液pH时,把pH试纸伸入待测液中B.实验室用剩的药品应放入指定容器内,不能放回原瓶C.检查装置气密性时,先用手捂住试管外壁再把导管插入水中D.滴加液体药品时,应将胶头滴管伸入试管中,防止液体滴在试管外9.一个化学反应中,若有元素化合价升高,同时必有元素化合价降低,已知在一定条件下,可发生如下反应,下列说法不正确的是A.气体X中一定有元素参与化合价的升降B.若X为NO,反应中NH3和NO的分子个数比为1:1C.若X为单质,反应中NH3和O2的质量比为17:32D.气体X中一定含有氮元素10.尿素是一种高效氮肥,其化学成分为CO(NH2)2,下列有关尿素的叙述正确的是A.尿素中碳、氢元素的个数比为1:4B.尿素由碳、氢、氧、氮四种原子构成C.尿素是由CO(NH2)2分子构成D.尿素中氮元素的质量分数为×100%二、填空题(本大题共1小题,共4分)11.金属随处可见,研究金属的性质可以更好地利用金属.下列金属制品中,利用金属导电性的是_____(填字母序号).为了达到收旧利废节能减排的目的,从含有金属镁、铁、铜的粉末中,分离和提取出重要化工原料MgSO4和有关金属,甲车间做了如下实验:①金属B是_____②操作a的名称是_____;步骤②所涉及的化学反应方程式_____,该反应的基本反应类型是__________反应乙车间为回收金属,在Cu(NO3)2、Mg(NO3)2的混合溶液中加入一定量的锌粉,充分反应后过滤发现滤液呈蓝色,则滤液中含有阳离子是_____(填化学符号)三、计算题(本大题共1小题,共5分)12.今年央视“3.15”晚会曝光了某些不法厂商制售劣质汽油的事件,劣质汽油中的甲缩醛(C3H8O2)等物质会损伤汽车并产生有害气体.请回答下列问题甲缩醛的相对分子质量为_____甲缩醛中碳元素质量分数为_____.四、简答题(本大题共2小题,共8分)13.物质丙是重要的化工产品,在国民经济中占有重要地位。工业上用甲和乙合成丙。甲、乙、丙的微观示意图见下表。请完成下列空白。物质甲乙丙微观示意图(1)甲、乙、丙3种物质都是由(填“分子”“原子”或“离子”)_____构成的。甲、乙、丙中属于化合物的是_____。物质丙中氮元素的化合价为_____。丙中氮、氢元素的质量比为_____。写出甲和乙在高...

1、当您付费下载文档后,您只拥有了使用权限,并不意味着购买了版权,文档只能用于自身使用,不得用于其他商业用途(如 [转卖]进行直接盈利或[编辑后售卖]进行间接盈利)。
2、本站所有内容均由合作方或网友上传,本站不对文档的完整性、权威性及其观点立场正确性做任何保证或承诺!文档内容仅供研究参考,付费前请自行鉴别。
3、如文档内容存在违规,或者侵犯商业秘密、侵犯著作权等,请点击“违规举报”。

碎片内容

2024届浙江省宁波市慈溪市中考化学模拟精编试卷含解析.doc

确认删除?