电脑桌面
添加内谋知识网--内谋文库,文书,范文下载到电脑桌面
安装后可以在桌面快捷访问

2024届浙江省富阳市重点中学中考猜题化学试卷含解析.doc

2024届浙江省富阳市重点中学中考猜题化学试卷含解析.doc_第1页
1/10
2024届浙江省富阳市重点中学中考猜题化学试卷含解析.doc_第2页
2/10
2024届浙江省富阳市重点中学中考猜题化学试卷含解析.doc_第3页
3/10
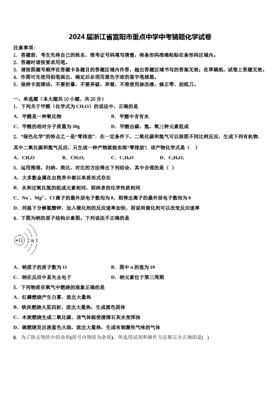
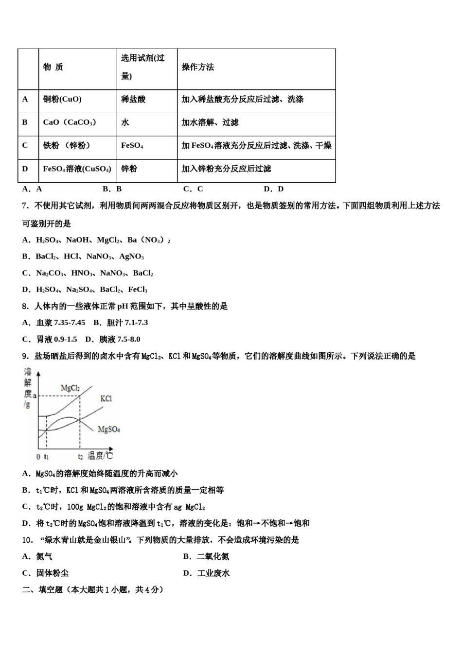
2024届浙江省富阳市重点中学中考猜题化学试卷注意事项:1.答题前,考生先将自己的姓名、准考证号码填写清楚,将条形码准确粘贴在条形码区域内。2.答题时请按要求用笔。3.请按照题号顺序在答题卡各题目的答题区域内作答,超出答题区域书写的答案无效;在草稿纸、试卷上答题无效。4.作图可先使用铅笔画出,确定后必须用黑色字迹的签字笔描黑。5.保持卡面清洁,不要折暴、不要弄破、弄皱,不准使用涂改液、修正带、刮纸刀。一、单选题(本大题共10小题,共20分)1.下列关于甲醛(化学式为CH2O)的说法中,正确的是A.甲醛是一种氧化物B.甲醛中含有水C.甲醛的相对分子质量为30gD.甲醛由碳、氢、氧三种元素组成2.“绿色化学”的特点之一是“零排放”.在一定条件下,二氧化碳和氢气可以按照不同比例反应,生成下列有机物.其中二氧化碳和氢气反应,只生成一种产物就能实现“零排放”,该产物化学式是()A.CH4OB.CH2O2C.C2H6OD.C2H4O23.运用推理、归纳、类比、对比的方法得出下列结论,其中合理的是()A.大多数金属在自然界中都以单质形式存在B.水和过氧化氢的组成元素相同,则两者的化学性质相同C.Na+、Mg2+、Cl-离子的最外层电子数均为8,则得出离子的最外层电子数均为8D.同温下分解氯酸钾,加入催化剂的反应速率加快,则说明催化剂可以改变反应速率4.下图为钠的原子结构示意图。下列说法不正确的是A.钠原子的质子数为11B.图中n的值为10C.钠在反应中易失去电子D.钠元素位于第三周期5.下列物质在氧气中燃烧的现象正确的是A.红磷燃烧产生白雾,放出大量热B.铁丝燃烧火星四射,放出大量热,生成黑色固体C.木炭燃烧生成二氧化碳,该气体能使澄清石灰水变浑浊D.硫燃烧发出淡蓝色火焰,放出大量热,生成有刺激性气味的气体6.为了除去物质中的杂质(括号内物质为杂质),所选用试剂和操作方法都完全正确的是()物质选用试剂(过操作方法量)A铜粉(CuO)稀盐酸加入稀盐酸充分反应后过滤、洗涤BCaO(CaCO3)水加水溶解、过滤C铁粉(锌粉)FeSO4加FeSO4溶液充分反应后过滤、洗涤、干燥DFeSO4溶液(CuSO4)锌粉加入锌粉充分反应后过滤A.AB.BC.CD.D7.不使用其它试剂,利用物质间两两混合反应将物质区别开,也是物质签别的常用方法。下面四组物质利用上述方法可鉴别开的是A.H2SO4、NaOH、MgCl2、Ba(NO3)2B.BaCl2、HCl、NaNO3、AgNO3C.Na2CO3、HNO3、NaNO3、BaCl2D.H2SO4、Na2SO4、BaCl2、FeCl38.人体内的一些液体正常pH范围如下,其中呈酸性的是A.血浆7.35-7.45B.胆汁7.1-7.3C.胃液0.9-1.5D.胰液7.5-8.09.盐场晒盐后得到的卤水中含有MgCl2、KCl和MgSO4等物质,它们的溶解度曲线如图所示。下列说法正确的是A.MgSO4的溶解度始终随温度的升高而减小B.t1℃时,KCl和MgSO4两溶液所含溶质的质量一定相等C.t2℃时,100gMgCl2的饱和溶液中含有agMgCl2D.将t2℃时的MgSO4饱和溶液降温到t1℃,溶液的变化是:饱和→不饱和→饱和10.“绿水青山就是金山银山”。下列物质的大量排放,不会造成环境污染的是A.氮气B.二氧化氮C.固体粉尘D.工业废水二、填空题(本大题共1小题,共4分)11.C919作为中国首款按照国际适航标准,并具备自主知识产权的民用飞机,是中国商飞在国际航空领域的鼎力之作。飞机材料往往使用大量的硬铝而不使用纯铝,硬铝属于_____(填“纯净物”或“混合物”),硬铝与纯铝相比,其熔点更_____填“高”或“低”),硬度更大。铁是飞机中常用的材料。在日常生活中,铁容易与_____(填化学式)发生化学反应而生锈,铁锈还可以“回炉”重新冶炼成铁,写出工业炼铁的原理_____(用化学方程式表示)。若要验证飞机材料中的铁、铝、铜金属的活动性顺序,只需一种试剂直接与上述三种金属反应就能达到目的,应选择的盐是_____(填化学式)。三、计算题(本大题共1小题,共5分)12.某石灰水中含有氢氧化钙1.96g,如果该石灰水吸收二氧化碳完全反应变成白色沉淀,则可以吸收二氧化碳的质量是多少?四、简答题(本大题共2小题,共8分)13.请用金属的知识回答问题:(1)将黄铜和纯铜片互相刻画,纯铜片上出现划痕,这说明______________。(2)铝的金属...

1、当您付费下载文档后,您只拥有了使用权限,并不意味着购买了版权,文档只能用于自身使用,不得用于其他商业用途(如 [转卖]进行直接盈利或[编辑后售卖]进行间接盈利)。
2、本站所有内容均由合作方或网友上传,本站不对文档的完整性、权威性及其观点立场正确性做任何保证或承诺!文档内容仅供研究参考,付费前请自行鉴别。
3、如文档内容存在违规,或者侵犯商业秘密、侵犯著作权等,请点击“违规举报”。

碎片内容

2024届浙江省富阳市重点中学中考猜题化学试卷含解析.doc

确认删除?