电脑桌面
添加内谋知识网--内谋文库,文书,范文下载到电脑桌面
安装后可以在桌面快捷访问

2024届浙江省温岭市达标名校中考押题化学预测卷含解析.doc

2024届浙江省温岭市达标名校中考押题化学预测卷含解析.doc_第1页
1/13
2024届浙江省温岭市达标名校中考押题化学预测卷含解析.doc_第2页
2/13
2024届浙江省温岭市达标名校中考押题化学预测卷含解析.doc_第3页
3/13
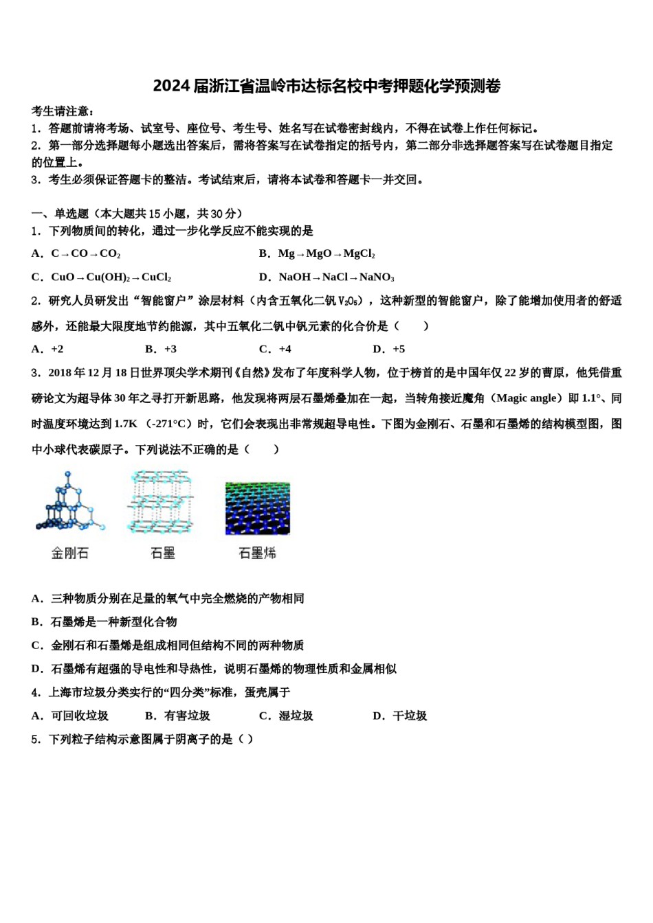
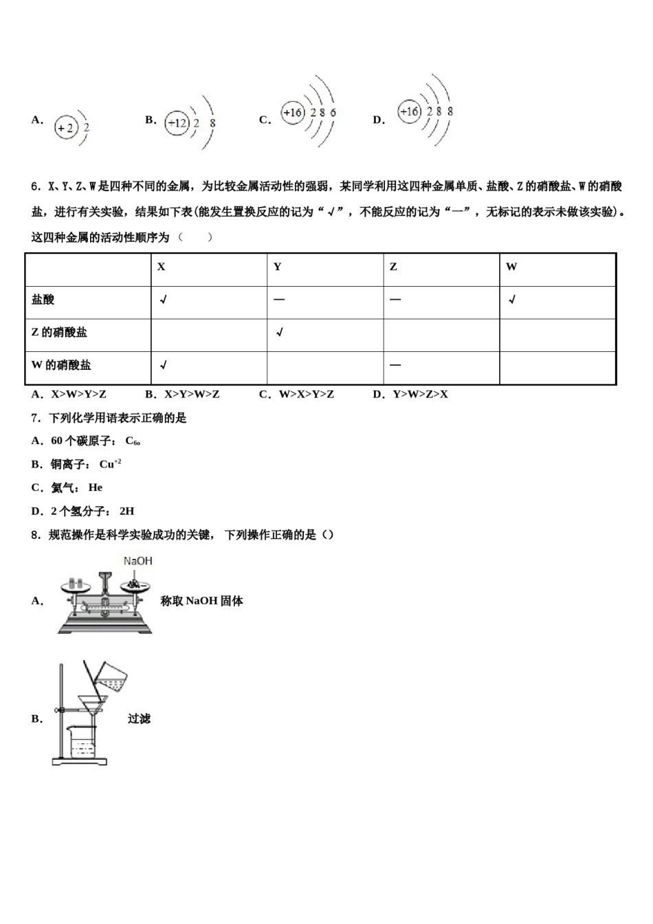
2024届浙江省温岭市达标名校中考押题化学预测卷考生请注意:1.答题前请将考场、试室号、座位号、考生号、姓名写在试卷密封线内,不得在试卷上作任何标记。2.第一部分选择题每小题选出答案后,需将答案写在试卷指定的括号内,第二部分非选择题答案写在试卷题目指定的位置上。3.考生必须保证答题卡的整洁。考试结束后,请将本试卷和答题卡一并交回。一、单选题(本大题共15小题,共30分)1.下列物质间的转化,通过一步化学反应不能实现的是A.C→CO→CO2B.Mg→MgO→MgCl2C.CuO→Cu(OH)2→CuCl2D.NaOH→NaCl→NaNO32.研究人员研发出“智能窗户”涂层材料(内含五氧化二钒V2O5),这种新型的智能窗户,除了能增加使用者的舒适感外,还能最大限度地节约能源,其中五氧化二钒中钒元素的化合价是()A.+2B.+3C.+4D.+53.2018年12月18日世界顶尖学术期刊《自然》发布了年度科学人物,位于榜首的是中国年仅22岁的曹原,他凭借重磅论文为超导体30年之寻打开新思路,他发现将两层石墨烯叠加在一起,当转角接近魔角(Magicangle)即1.1°、同时温度环境达到1.7K(-271°C)时,它们会表现出非常规超导电性。下图为金刚石、石墨和石墨烯的结构模型图,图中小球代表碳原子。下列说法不正确的是()A.三种物质分别在足量的氧气中完全燃烧的产物相同B.石墨烯是一种新型化合物C.金刚石和石墨烯是组成相同但结构不同的两种物质D.石墨烯有超强的导电性和导热性,说明石墨烯的物理性质和金属相似4.上海市垃圾分类实行的“四分类”标准,蛋壳属于A.可回收垃圾B.有害垃圾C.湿垃圾D.干垃圾5.下列粒子结构示意图属于阴离子的是()A.B.C.D.6.X、Y、Z、W是四种不同的金属,为比较金属活动性的强弱,某同学利用这四种金属单质、盐酸、Z的硝酸盐、W的硝酸盐,进行有关实验,结果如下表(能发生置换反应的记为“√”,不能反应的记为“一”,无标记的表示未做该实验)。这四种金属的活动性顺序为()XYZW盐酸√——√Z的硝酸盐√W的硝酸盐√—D.Y>W>Z>XA.X>W>Y>ZB.X>Y>W>ZC.W>X>Y>Z7.下列化学用语表示正确的是A.60个碳原子:C6oB.铜离子:Cu+2C.氦气:HeD.2个氢分子:2H8.规范操作是科学实验成功的关键,下列操作正确的是()A.称取NaOH固体B.过滤C.点燃酒精灯D.取少量固体粉末9.溴是重要的化工原料,可以从海水中提取。下图是溴在元素周期表中的一格和原子结构示意图,关于溴的说法正确的是()A.溴原子的相对原子质量为79.90gB.n=8C.溴元素在化学反应中易得电子D.溴元索属于金属元素10.采用下列实验方法鉴别物质不能达到目的是()A.白酒和矿泉水﹣﹣闻气味B.黄铜和铜﹣﹣相互刻画C.纯碱和小苏打﹣﹣加稀盐酸D.硝酸铵和尿素﹣﹣加熟石灰研磨闻气味11.三硝基甲苯(TNT)化学式:C6H2CH3(NO2)3为白色或苋色淡黄色针状结晶,无臭,有吸湿性。本品为比较安全的烈性炸药,能耐受撞击和摩擦,但任何受热都能引起爆炸。方程式为4C6H2CH3(NO2)3+21O228CO2+10X+6N2;下列说法错误的是()A.三硝基甲苯由7个碳原子,5个氢原子,3个氮原子,6个氧原子组成B.方程式中X为H2OC.三硝基甲苯相对分子质量为227D.三硝基甲苯属于有机物12.如图是生活中一些物质的近似pH,下列有关说法错误的是()A.牙膏显碱性B.胃酸过多的人应少吃苹果C.醋酸能使酚酞试液变红D.上述物质碱性最强的是炉具清洁剂13.下列实验方案设计,合理的是()A.除去KNO3溶液中混有的少量K2SO4:加入适量BaCl2溶液B.分离CO和CO2两种气体:选用NaOH溶液和稀盐酸C.制取KOH溶液:将NaOH溶液与KCl溶液混合后过滤D.检验Na2CO3溶液中是否含有NaOH:先滴加酚酞溶液,再滴加稀盐酸14.下列说法正确的是()A.物质的量表示约6.02×1023个微粒的集合体B.1mol氧气的质量为32g/molC.等质量的N2和CO的原子个数比为1:1D.1molCO2中含有2mol氧15.下列物质由离子构成的是B.氢气A.氮气C.氯化钠D.金刚石二、填空题(本大题共1小题,共6分)16.钢铁是使用最多的金属材料。(1)早在春秋战国时期,我国就开始生产和使用铁器。以赤铁矿(主要成分Fe2O3)为原料炼铁的化学方程式为____________。(2)利用新技术能将不...

1、当您付费下载文档后,您只拥有了使用权限,并不意味着购买了版权,文档只能用于自身使用,不得用于其他商业用途(如 [转卖]进行直接盈利或[编辑后售卖]进行间接盈利)。
2、本站所有内容均由合作方或网友上传,本站不对文档的完整性、权威性及其观点立场正确性做任何保证或承诺!文档内容仅供研究参考,付费前请自行鉴别。
3、如文档内容存在违规,或者侵犯商业秘密、侵犯著作权等,请点击“违规举报”。

碎片内容

2024届浙江省温岭市达标名校中考押题化学预测卷含解析.doc

确认删除?