电脑桌面
添加内谋知识网--内谋文库,文书,范文下载到电脑桌面
安装后可以在桌面快捷访问

2024届浙江省温州市梧田一中中考化学模试卷含解析.doc

2024届浙江省温州市梧田一中中考化学模试卷含解析.doc_第1页
1/12
2024届浙江省温州市梧田一中中考化学模试卷含解析.doc_第2页
2/12
2024届浙江省温州市梧田一中中考化学模试卷含解析.doc_第3页
3/12
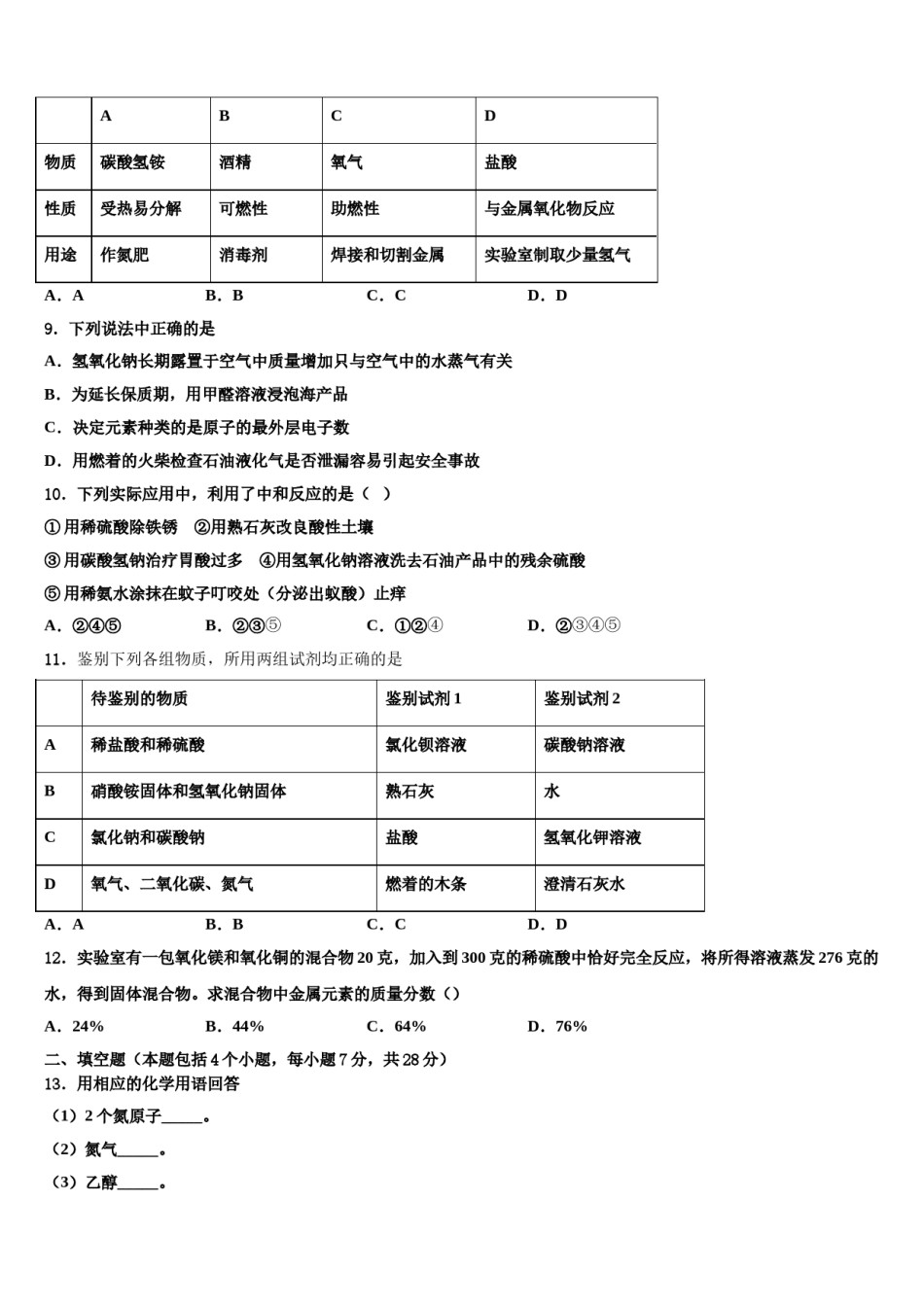
2024届浙江省温州市梧田一中中考化学模试卷注意事项:1.答卷前,考生务必将自己的姓名、准考证号、考场号和座位号填写在试题卷和答题卡上。用2B铅笔将试卷类型(B)填涂在答题卡相应位置上。将条形码粘贴在答题卡右上角"条形码粘贴处"。2.作答选择题时,选出每小题答案后,用2B铅笔把答题卡上对应题目选项的答案信息点涂黑;如需改动,用橡皮擦干净后,再选涂其他答案。答案不能答在试题卷上。3.非选择题必须用黑色字迹的钢笔或签字笔作答,答案必须写在答题卡各题目指定区域内相应位置上;如需改动,先划掉原来的答案,然后再写上新答案;不准使用铅笔和涂改液。不按以上要求作答无效。4.考生必须保证答题卡的整洁。考试结束后,请将本试卷和答题卡一并交回。一、选择题(本题包括12个小题,每小题3分,共36分.每小题只有一个选项符合题意)1.向稀盐酸中逐渐加入试剂X后,溶液的pH变化情况如图所示。试剂X是下列物质中的A.MgB.H2OC.NaOHD.CaCO32.下列实验现象描述正确的是A.在加热的条件下,一氧化碳还原氧化铜时黑色粉末逐渐变为红色B.电解水一段时间后,正负极产生气体的体积比约为2:1C.红磷在空气中燃烧生成五氧化二磷D.二氧化碳能使干燥的紫色石蕊纸花变红3.关于“舌尖上的厦门”,下列说法不科学的是A.土笋冻——补充蛋白质B.鱿鱼——用甲醛保鲜C.海蛎煎——补锌和钙D.馅饼——制作时,加小苏打有利发酵4.下列属于氧气用途的是()A.作燃料B.医疗抢救C.作气体肥料D.作保护气5.推理和归纳是化学学习和研究中常用的思维方法。下列推理正确的是A.溶液中有晶体析出时,溶质质量减小,所以溶质的质量分数一定减小B.质子数决定元素种类,所以质子数相同的粒子一定属于同种元素C.单质是由一种元素组成的物质,由一种元素组成的纯净物一定是单质D.酸能跟碱反应生成盐和水,所以能跟碱反应生成盐和水的物质一定是酸6.黑洞是爱因斯坦广义相对论预言在字宙中存在的一种天体,2019年4月10日人类发布了首张黑洞照片(如下图)。其形成过程类似于中子星的形成:恒星在灭亡时,在自身重力作用下塌缩,巨大的压力使电子被压入原子核中,并与质子结合为中子。当这一过程完成后,形成一个由中子构成的密实星体——中子星。当恒星的质量大到使塌缩过程无法停止时,中子会被“碾碎”,最终会形成一个密度无限大,引力大到光都无法逃逸的天体一一黑洞。根据以上描述,判断下列说法错误的是A.原子是构成物质的一种粒子,由质子、中子和电子构成B.在一定条件下一种元素的原子可以转化成另一种元素的原子C.中子星由中子组成,密度巨大D.无论是在中子星还是黑洞中,物质间的变化仍然遵循质量守恒定律7.如图中所示的示意图与对应的叙述正确的是A.向碳酸钠溶液中滴加足量的水稀释B.向足量的不同金属中分别滴加等量的相同稀盐酸C.向硫酸和硫酸铜的混合溶液中滴加过量的氢氧化钠溶液D.两份等体积的5%过氧化氢溶液,向其中一份加入少量二氧化锰8.下列物质的性质和用途,对应关系正确的是ABCD物质碳酸氢铵酒精氧气盐酸性质受热易分解可燃性助燃性与金属氧化物反应用途作氮肥消毒剂焊接和切割金属实验室制取少量氢气A.AB.BC.CD.D9.下列说法中正确的是A.氢氧化钠长期露置于空气中质量增加只与空气中的水蒸气有关B.为延长保质期,用甲醛溶液浸泡海产品C.决定元素种类的是原子的最外层电子数D.用燃着的火柴检查石油液化气是否泄漏容易引起安全事故10.下列实际应用中,利用了中和反应的是()①用稀硫酸除铁锈②用熟石灰改良酸性土壤③用碳酸氢钠治疗胃酸过多④用氢氧化钠溶液洗去石油产品中的残余硫酸⑤用稀氨水涂抹在蚊子叮咬处(分泌出蚁酸)止痒A.②④⑤B.②③⑤C.①②④D.②③④⑤11.鉴别下列各组物质,所用两组试剂均正确的是待鉴别的物质鉴别试剂1鉴别试剂2A稀盐酸和稀硫酸氯化钡溶液碳酸钠溶液B硝酸铵固体和氢氧化钠固体熟石灰水C氯化钠和碳酸钠盐酸氢氧化钾溶液D氧气、二氧化碳、氮气燃着的木条澄清石灰水A.AB.BC.CD.D12.实验室有一包氧化镁和氧化铜的混合物20克,加入到300克的稀硫酸中恰好完全反应,将所得溶液蒸发276克的水,得到固体...

1、当您付费下载文档后,您只拥有了使用权限,并不意味着购买了版权,文档只能用于自身使用,不得用于其他商业用途(如 [转卖]进行直接盈利或[编辑后售卖]进行间接盈利)。
2、本站所有内容均由合作方或网友上传,本站不对文档的完整性、权威性及其观点立场正确性做任何保证或承诺!文档内容仅供研究参考,付费前请自行鉴别。
3、如文档内容存在违规,或者侵犯商业秘密、侵犯著作权等,请点击“违规举报”。

碎片内容

2024届浙江省温州市梧田一中中考化学模试卷含解析.doc

确认删除?