电脑桌面
添加内谋知识网--内谋文库,文书,范文下载到电脑桌面
安装后可以在桌面快捷访问

2024届浙江省金华市义乌市中考四模化学试题含解析.doc

2024届浙江省金华市义乌市中考四模化学试题含解析.doc_第1页
1/13
2024届浙江省金华市义乌市中考四模化学试题含解析.doc_第2页
2/13
2024届浙江省金华市义乌市中考四模化学试题含解析.doc_第3页
3/13
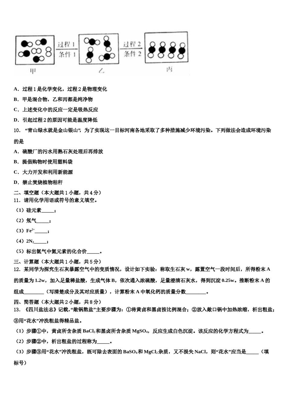
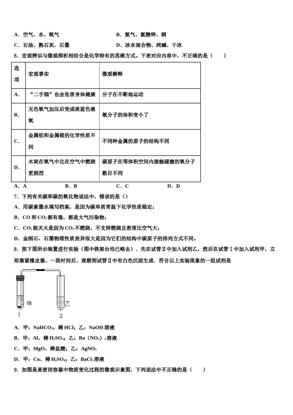
2024届浙江省金华市义乌市中考四模化学试题考生请注意:1.答题前请将考场、试室号、座位号、考生号、姓名写在试卷密封线内,不得在试卷上作任何标记。2.第一部分选择题每小题选出答案后,需将答案写在试卷指定的括号内,第二部分非选择题答案写在试卷题目指定的位置上。3.考生必须保证答题卡的整洁。考试结束后,请将本试卷和答题卡一并交回。一、单选题(本大题共10小题,共20分)1.除去下列物质中的少量杂质(括号内是杂质),所用试剂及方法均正确的是A.铜粉(碳粉)——在空气中灼烧B.氯化亚铁溶液(氯化铜)——加过量的锌粒、过滤C.氢氧化钠(碳酸钠)——加适量的稀盐酸、蒸发D.一氧化碳(二氧化碳)——通过足量的氢氧化钠溶液、干燥2.下列物质的化学名称与俗名,对应错误的是A.汞——水银B.氧化钙——生石灰C.碳酸氢钠——小苏打D.氢氧化钠——火碱、纯碱、苛性钠3.2019年4月22日世界地球日的主题是“珍爱美丽地球,守护自然资源”。下列说法不符合该主题的是()A.推行太阳能发电、风力发电B.预防和治理水污染C.城市生活垃圾分类回收D.经常使用一次性木筷和塑料袋等4.如图所示,放置1~2周时间后,装置中能出现的现象是()A.铁丝不变化B.试管中的液面不变化C.铁丝逐渐消失D.试管中的液面上升5.分类法是学习化学的有效方法之一.下列各组物质按照混合物、氧化物、单质的顺序排列的是()A.空气、水、氧气B.氮气、氯酸钾、钢C.石油、熟石灰、石墨D.冰水混合物、纯碱、干冰6.宏观辨识与微观探析相结合是化学特有的思维方式。下表对应内容中,不正确的是()选微观解释宏观事实项A.“二手烟”也会危害身体健康分子在不断地运动无色氧气加压后变成淡蓝色液氧分子的体积变小了B.氧金属铝和金属镁的化学性质不不同种金属的原子的结构不同C.同木炭在氧气中比在空气中燃烧碳原子在等体积空间内接触碰撞的氧分子D.数目不同更剧烈A.AB.BC.CD.D7.下列有关碳和碳的氧化物说法中,错误的是()A.用碳素墨水填写档案,是因为碳单质常温下化学性质稳定;B.CO和CO2都有毒,都是大气污染物;C.CO2能灭火是因为CO2不燃烧、不支持燃烧且密度比空气大;D.金刚石、石墨物理性质差异很大是因为它们的结构中碳原子的排列方式不同。8.按下图所示装置进行实验(图中铁架台均已略去).先在试管Ⅱ中加入试剂乙,然后在试管Ⅰ中加入试剂甲,立即塞紧橡皮塞,一段时间后,观察到试管Ⅱ中有白色沉淀生成.符合以上实验现象的一组试剂是A.甲:NaHCO3、稀HCl;乙:NaOH溶液B.甲:Al、稀H2SO4;乙:Ba(NO3)2溶液C.甲:MgO、稀盐酸;乙:AgNO3D.甲:Cu、稀H2SO4;乙:BaCl2溶液9.如图是某密闭容器中物质变化过程的微观示意图,下列说法中不正确的是()A.过程1是化学变化,过程2是物理变化B.甲是混合物,乙和丙都是纯净物C.上述变化中的反应一定是吸热反应D.引起过程2的原因可能是温度降低10.“青山绿水就是金山银山”,为了实现这一目标河南各地采取了多种措施减少环境污染。下列做法会造成环境污染的是A.硫酸厂的污水用熟石灰处理后再排放B.提倡购物时使用塑料袋C.大力开发和利用新能源D.禁止焚烧植物秸秆二、填空题(本大题共1小题,共4分)11.请用化学用语或符号的意义填空。(1)硅元素_____;(2)氖气_____;(3)Fe2+_____;(4)2N2_____;(5)标出氨气中氮元素的化合价_____。三、计算题(本大题共1小题,共5分)12.某同学为探究生石灰暴露空气中的变质情况,设计如下实验:称取生石灰w,露置空气一段时间后,所得粉末A的质量为1.2w,加入足量稀盐酸,生成气体B,依次通入浓硫酸,足量澄清石灰水,得到沉淀0.25w。推断粉末A的组成________(写清楚成分及其对应质量),计算粉末A中氧化钙的质量分数________。四、简答题(本大题共2小题,共8分)13.《四川盐法志》记载,“敞锅熬盐”主要步骤为:①将黄卤和黑卤按比例混合;②放入敞口锅中加热浓缩,析出粗盐;③用“花水”冲洗粗盐得精品盐。(1)步骤①中,黄卤所含杂质BaCl2和黑卤所含杂质MgSO4,反应生成白色沉淀。该反应的化学方程式为_____。(2)步骤②中,析出粗盐的过程...

1、当您付费下载文档后,您只拥有了使用权限,并不意味着购买了版权,文档只能用于自身使用,不得用于其他商业用途(如 [转卖]进行直接盈利或[编辑后售卖]进行间接盈利)。
2、本站所有内容均由合作方或网友上传,本站不对文档的完整性、权威性及其观点立场正确性做任何保证或承诺!文档内容仅供研究参考,付费前请自行鉴别。
3、如文档内容存在违规,或者侵犯商业秘密、侵犯著作权等,请点击“违规举报”。

碎片内容

2024届浙江省金华市义乌市中考四模化学试题含解析.doc

确认删除?