电脑桌面
添加内谋知识网--内谋文库,文书,范文下载到电脑桌面
安装后可以在桌面快捷访问

2024届浙江部分地区重点中学中考猜题化学试卷含解析.doc

2024届浙江部分地区重点中学中考猜题化学试卷含解析.doc_第1页
1/13
2024届浙江部分地区重点中学中考猜题化学试卷含解析.doc_第2页
2/13
2024届浙江部分地区重点中学中考猜题化学试卷含解析.doc_第3页
3/13
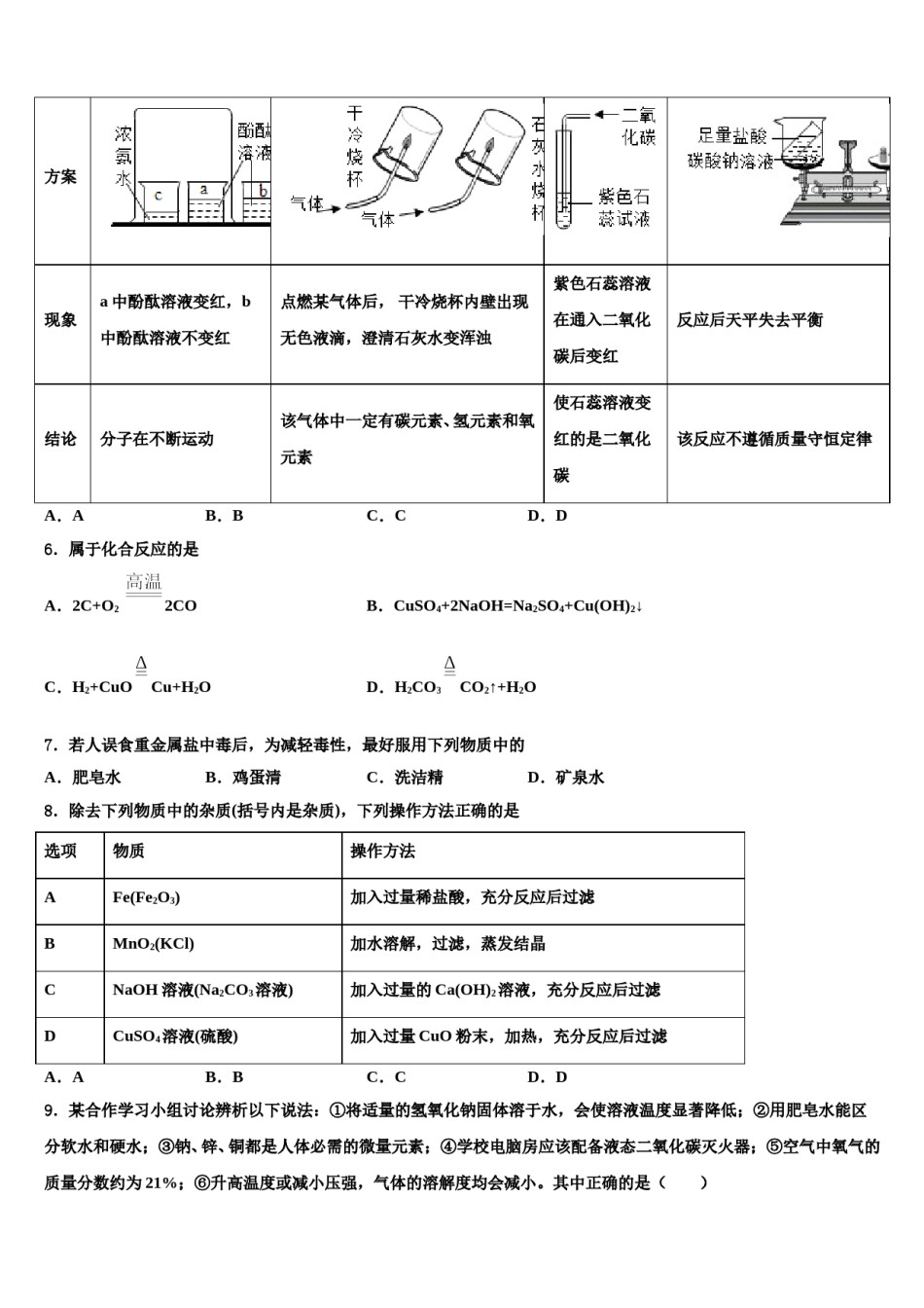
2024届浙江部分地区重点中学中考猜题化学试卷注意事项:1.答卷前,考生务必将自己的姓名、准考证号填写在答题卡上。2.回答选择题时,选出每小题答案后,用铅笔把答题卡上对应题目的答案标号涂黑,如需改动,用橡皮擦干净后,再选涂其它答案标号。回答非选择题时,将答案写在答题卡上,写在本试卷上无效。3.考试结束后,将本试卷和答题卡一并交回。一、单选题(本大题共15小题,共30分)1.下列关于水的说法中,不正确的是A.地球上可供利用的淡水资源缺乏B.水是由氢分子和氧原子组成的C.生活中通过煮沸可降低水的硬度D.自然界中的水基本为混合物2.如图为某粒子的结构示意图,下列说法正确的是()A.该粒子有6个质子B.该粒子有2个电子层C.该粒子在化学变化中容易得到2个电子D.该粒子在化学变化中容易失去2个电子3.化学与生活密切相关,生活中的下列做法合理的是A.用钢丝球擦洗铝锅表面的污垢B.聚氯乙烯塑料可用于食品包装C.用氢氧化钙中和酸性土壤D.为了提高肥效,可将铵态氮肥(如NH4Cl)与草木灰(K2CO3)混合使用4.空气污染指数(AirPollutionIndex,简称API)就是将常规监测的几种空气污染物浓度简化成单一的数值形式,并分级表示空气污染程度和空气质量状况。下列目前不计入空气污染指数的物质是()A.二氧化碳B.二氧化硫C.二氧化氮D.PM105.下列实验方案及现象与结论一致的是()ABCD方案a中酚酞溶液变红,b点燃某气体后,干冷烧杯内壁出现紫色石蕊溶液反应后天平失去平衡现象无色液滴,澄清石灰水变浑浊在通入二氧化碳后变红中酚酞溶液不变红结论分子在不断运动该气体中一定有碳元素、氢元素和氧使石蕊溶液变该反应不遵循质量守恒定律元素红的是二氧化碳A.AB.BC.CD.D6.属于化合反应的是A.2C+O22COB.CuSO4+2NaOH=Na2SO4+Cu(OH)2↓C.H2+CuOCu+H2OD.H2CO3CO2↑+H2O7.若人误食重金属盐中毒后,为减轻毒性,最好服用下列物质中的A.肥皂水B.鸡蛋清C.洗洁精D.矿泉水8.除去下列物质中的杂质(括号内是杂质),下列操作方法正确的是选项物质操作方法AFe(Fe2O3)加入过量稀盐酸,充分反应后过滤BMnO2(KCl)加水溶解,过滤,蒸发结晶CNaOH溶液(Na2CO3溶液)加入过量的Ca(OH)2溶液,充分反应后过滤DCuSO4溶液(硫酸)加入过量CuO粉末,加热,充分反应后过滤A.AB.BC.CD.D9.某合作学习小组讨论辨析以下说法:①将适量的氢氧化钠固体溶于水,会使溶液温度显著降低;②用肥皂水能区分软水和硬水;③钠、锌、铜都是人体必需的微量元素;④学校电脑房应该配备液态二氧化碳灭火器;⑤空气中氧气的质量分数约为21%;⑥升高温度或减小压强,气体的溶解度均会减小。其中正确的是()A.②⑤⑥B.①③④C.②④⑥D.①②⑤10.下图物质经-步反应转化的两种途径,相关说法正确的是A.氧化物为SO2B.X只能是硫酸C.②可能有沉淀生成D.①②属于复分解反应11.下列物质由离子构成的是B.氢气A.氮气C.氯化钠D.金刚石12.下列诗句描述的过程包含化学变化的是()A.千锤万凿出深山B.雪融山顶响流泉C.蜡炬成灰泪始干D.吹尽狂沙始到金13.黔江水是桂平市城区的重要自来水水源之一,将黔江的水净化为自来水的过程中,下列描述缺乏科学性的是A.加入明矾,使悬浮小颗粒凝聚沉降B.投药杀菌消毒C.通过过滤除去可溶性杂质D.通过活性炭吸附色素和异味14.下列典故中,从物质变化的角度分析,主要体现化学变化的是A.司马光砸缸B.凿壁偷光C.曾青遇铁化为铜D.铁杵磨成针15.某密闭容器内有A、B、C、D四种物质,反应前后A、B、C、D四种物质的质量大小为如图所示的“金字塔关系”。下列说法中,正确的是A.若A为氧气,则该反应一定是氧化反应B.该反应一定不是复分解反应C.该反应可表示为D.该反应一定伴随着明显的现象二、填空题(本大题共1小题,共6分)16.甲和乙两种固体物质的溶解度曲线如下图所示。请回答下列问题:(1)将甲t1°C时接近饱和的溶液变成饱和溶液,可以采用的方法是_____。(2)t2°C时,甲和乙的饱和溶液各100g,两种溶液中溶剂的质量大小关系为_____。三、简答题(本大题共2小题,共25分)17.(8分)下图装置常用于实验室制取常见的气体仪器①的名...

1、当您付费下载文档后,您只拥有了使用权限,并不意味着购买了版权,文档只能用于自身使用,不得用于其他商业用途(如 [转卖]进行直接盈利或[编辑后售卖]进行间接盈利)。
2、本站所有内容均由合作方或网友上传,本站不对文档的完整性、权威性及其观点立场正确性做任何保证或承诺!文档内容仅供研究参考,付费前请自行鉴别。
3、如文档内容存在违规,或者侵犯商业秘密、侵犯著作权等,请点击“违规举报”。

碎片内容

2024届浙江部分地区重点中学中考猜题化学试卷含解析.doc

确认删除?