电脑桌面
添加内谋知识网--内谋文库,文书,范文下载到电脑桌面
安装后可以在桌面快捷访问

2024届湖北省武汉江岸区七校联考中考化学最后一模试卷含解析.doc

2024届湖北省武汉江岸区七校联考中考化学最后一模试卷含解析.doc_第1页
1/13
2024届湖北省武汉江岸区七校联考中考化学最后一模试卷含解析.doc_第2页
2/13
2024届湖北省武汉江岸区七校联考中考化学最后一模试卷含解析.doc_第3页
3/13
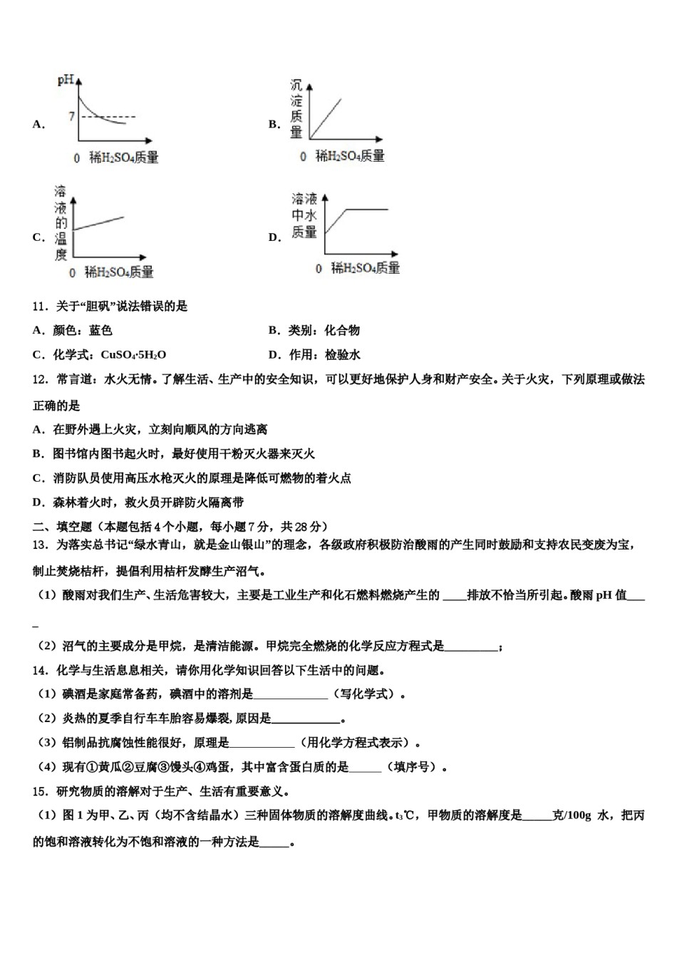
2024届湖北省武汉江岸区七校联考中考化学最后一模试卷注意事项:1.答卷前,考生务必将自己的姓名、准考证号填写在答题卡上。2.回答选择题时,选出每小题答案后,用铅笔把答题卡上对应题目的答案标号涂黑,如需改动,用橡皮擦干净后,再选涂其它答案标号。回答非选择题时,将答案写在答题卡上,写在本试卷上无效。3.考试结束后,将本试卷和答题卡一并交回。一、选择题(本题包括12个小题,每小题3分,共36分.每小题只有一个选项符合题意)1.分别将下列各组物质同时加入水中,能得到无色透明溶液的是()A.HCl、Na2SO4、KClB.K2SO4、HCl、Ba(OH)2C.NaCl、BaCO3、KNO3D.CuSO4、KOH、NaCl2.下列方法能鉴别空气、氧气和二氧化碳3瓶气体的是()A.闻气味B.将集气瓶倒扣在水中C.观察颜色D.将燃着的木条伸入集气瓶中3.一氧化碳和二氧化碳都是碳的氧化物,下列有关这两种物质的说法正确的是A.用途:都能做燃料B.性质:都能与水反应C.结构:分子构成相同D.转化:在一定条件下能互相转化4.甲乙丙丁四种物质混合后,在一定的条件下充分反应,测得反应前后各物质的质量分数如下表所示。说法正确的是甲乙丙丁反应前质量分数/%70156.258.75反应后质量分数/%357.548.758.75A.丁一定是这个反应的催化剂B.参加反应的甲和乙的质量之和一定等于生成的丙的质量C.甲一定是化合物,乙一定是单质D.该反应可能是分解反应5.许多物质的名称中含有“水”。“水”通常有三种含义:①表示水这种物质;②表示物质处于液态;③表示水溶液。下列物质名称中的“水”不属于以上三种含义的是A.重水B.氨水C.水银D.水晶6.人体健康离不开化学,下列叙述正确的是()A.氧、碳、氢、氮、钠、铁是人体所需的常量元素B.氨基酸在人体内和酶反应可以转化为尿素,水,二氧化碳,同时为人体提供能量C.维生素有20多种,多数不能在人体内合成,其中纤维素对人体的消化有特殊作用D.农药可以通过多种途径进入人体,如呼吸,饮水,食物等7.下列对性质和用途、归纳整理、分析、推断没有错误的一项是()A.性质与用途B.归纳与整理①氮气、亚硝酸钠和甲醛都可以用于食品保鲜①溶液是均一、稳定的物质,但均一、稳定的物质不②稀有气体性质稳定,填充灯泡防止灯丝氧化一定是溶液③氧气可以支持燃烧,可以用作火箭的燃料②稀有气体原子(氦除外)最外层电子数为8,但最④金刚石和石墨组成元素相同,所以用途相同,都可以用于外层电子数为8的微粒不一定是稀有气体的原子切割玻璃③是否含有碳元素是有机物和无机物的区分标准,含有碳元素的化合物一定属于有机物C.计算与推测D.分析与判断①某物质完全燃烧生成二氧化硫和水,可推知该物质中一①点燃的火柴竖直向上,火柴梗不易继续燃烧,其定含有氢、硫元素,可能含氧元素原因是可燃物温度没有达到着火点②在某溶液中加入数滴酚酞试液变红色,该溶液一②根据化学方程式:4NH3+3O22X+6H2O可推知X化学定是碱溶液③还能继续溶解溶质的溶液是不饱和溶液,所以饱式为N2和溶液的浓度一定比不饱和溶液要大③将表面部分氧化的锌粒8g加入到98g质量分数为10%的稀硫酸中恰好完全反应,反应得到的溶质质量为16.1gA.AB.BC.CD.D8.下列说法正确的是()A.溶质都是固体B.乳化能增强乳浊液的稳定性C.均一、稳定的液体都是溶液D.搅拌可增大物质的溶解度9.下列物质中,属于化合物的是()A.水B.食盐水C.氮气D.红磷10.在一定质量的Ba(OH)2溶液中,不断加入一定质量分数的稀H2SO4,下列图象正确的是()A.B.C.D.11.关于“胆矾”说法错误的是A.颜色:蓝色B.类别:化合物C.化学式:CuSO4∙5H2OD.作用:检验水12.常言道:水火无情。了解生活、生产中的安全知识,可以更好地保护人身和财产安全。关于火灾,下列原理或做法正确的是A.在野外遇上火灾,立刻向顺风的方向逃离B.图书馆内图书起火时,最好使用干粉灭火器来灭火C.消防队员使用高压水枪灭火的原理是降低可燃物的着火点D.森林着火时,救火员开辟防火隔离带二、填空题(本题包括4个小题,每小题7分,共28分)13.为落实总书记“绿水青山,就是金山银山”的理念,各级政府积极防治酸雨的产生同时鼓励...

1、当您付费下载文档后,您只拥有了使用权限,并不意味着购买了版权,文档只能用于自身使用,不得用于其他商业用途(如 [转卖]进行直接盈利或[编辑后售卖]进行间接盈利)。
2、本站所有内容均由合作方或网友上传,本站不对文档的完整性、权威性及其观点立场正确性做任何保证或承诺!文档内容仅供研究参考,付费前请自行鉴别。
3、如文档内容存在违规,或者侵犯商业秘密、侵犯著作权等,请点击“违规举报”。

碎片内容

2024届湖北省武汉江岸区七校联考中考化学最后一模试卷含解析.doc

确认删除?