电脑桌面
添加内谋知识网--内谋文库,文书,范文下载到电脑桌面
安装后可以在桌面快捷访问

2024届湖北省洪湖市毕业升学考试模拟卷化学卷含解析.doc

2024届湖北省洪湖市毕业升学考试模拟卷化学卷含解析.doc_第1页
1/13
2024届湖北省洪湖市毕业升学考试模拟卷化学卷含解析.doc_第2页
2/13
2024届湖北省洪湖市毕业升学考试模拟卷化学卷含解析.doc_第3页
3/13
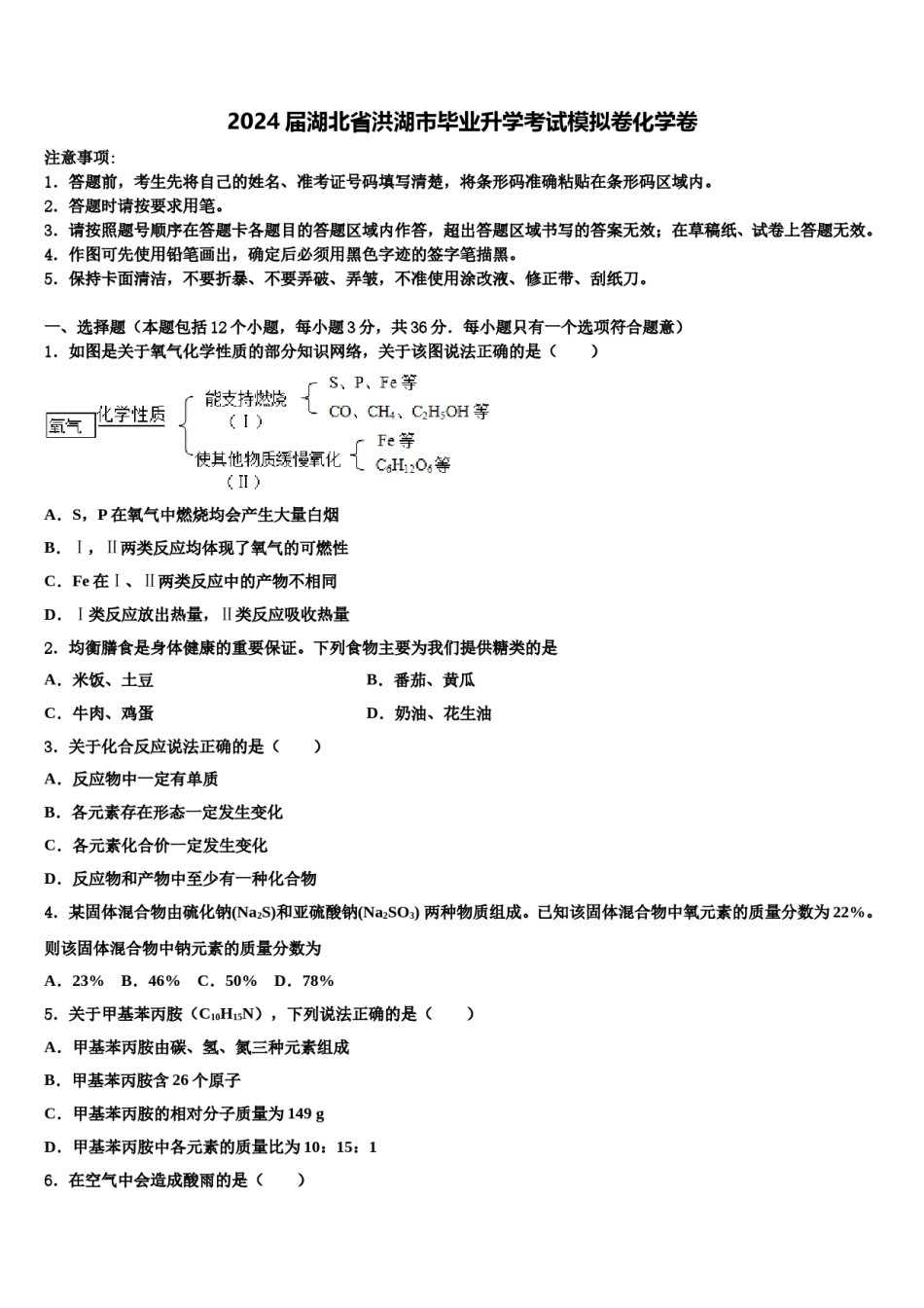
2024届湖北省洪湖市毕业升学考试模拟卷化学卷注意事项:1.答题前,考生先将自己的姓名、准考证号码填写清楚,将条形码准确粘贴在条形码区域内。2.答题时请按要求用笔。3.请按照题号顺序在答题卡各题目的答题区域内作答,超出答题区域书写的答案无效;在草稿纸、试卷上答题无效。4.作图可先使用铅笔画出,确定后必须用黑色字迹的签字笔描黑。5.保持卡面清洁,不要折暴、不要弄破、弄皱,不准使用涂改液、修正带、刮纸刀。一、选择题(本题包括12个小题,每小题3分,共36分.每小题只有一个选项符合题意)1.如图是关于氧气化学性质的部分知识网络,关于该图说法正确的是()A.S,P在氧气中燃烧均会产生大量白烟B.Ⅰ,Ⅱ两类反应均体现了氧气的可燃性C.Fe在Ⅰ、Ⅱ两类反应中的产物不相同D.Ⅰ类反应放出热量,Ⅱ类反应吸收热量2.均衡膳食是身体健康的重要保证。下列食物主要为我们提供糖类的是A.米饭、土豆B.番茄、黄瓜C.牛肉、鸡蛋D.奶油、花生油3.关于化合反应说法正确的是()A.反应物中一定有单质B.各元素存在形态一定发生变化C.各元素化合价一定发生变化D.反应物和产物中至少有一种化合物4.某固体混合物由硫化钠(Na2S)和亚硫酸钠(Na2SO3)两种物质组成。已知该固体混合物中氧元素的质量分数为22%。则该固体混合物中钠元素的质量分数为A.23%B.46%C.50%D.78%5.关于甲基苯丙胺(C10H15N),下列说法正确的是()A.甲基苯丙胺由碳、氢、氮三种元素组成B.甲基苯丙胺含26个原子C.甲基苯丙胺的相对分子质量为149gD.甲基苯丙胺中各元素的质量比为10:15:16.在空气中会造成酸雨的是()A.O2B.N2C.COD.SO27.把一根洁净的铁钉放入稀硫酸中,①在铁钉表面产生气泡;②溶液由无色逐渐变为浅绿色③铁钉质量减轻;④溶液的质量增加。以上叙述正确的是()A.①②③B.①③④C.①④D.①②③④8.下列图示实验操作中,正确的是()A.点燃酒精灯B.过滤C.量取5.5mL液体D.称量10.05g固体9.下列图象能正确反映其对应关系的是A.电解水B.常温下向、混合溶液中滴加NaOH溶液C.两份完全相同的双氧水在有无的情况下产生D.在一定温度下向接近饱和的溶液中加入固体10.如图所示,在烧杯甲中装入蒸馏水,滴入2滴酚酞试剂,得到无色溶液。在烧杯乙中装入浓氨水。用一只大烧杯把甲、乙罩在一起。几分钟后,发现甲中的溶液变成红色。对上述现象的解释正确的是甲内滴入的酚酞要过一会儿才能变色,与乙无关;大烧杯壁上沾有某种物质,散发出的肉眼看不见的微粒与甲中的溶液接触,使其变红;乙中的浓氨水中有肉眼见不到的微粒逸出,有些微粒进入了甲中的溶液,使溶液成分改变,并使溶液变红。氨水能使酚酞溶液变红A.(1)(4)B.(2)(3)C.(1)(2)D.(3)(4)11.如下图是“铁丝在氧气中燃烧”的实验改进装置。下列说法错误的是()A.氧气无须提前制备和收集B.用塑料瓶代替集气瓶,实验更安全C.该装置也可用于二氧化碳和氢气的制备、干燥和检验D.铁丝在氧气中剧烈燃烧,发出黄色火焰,产生黑色固体12.氢氧化钠的俗名是()A.烧碱B.纯碱C.熟石灰D.小苏打二、填空题(本题包括4个小题,每小题7分,共28分)13.春节期间小海同学一家带了黄瓜、牛肉干、面包等食品到郊外游玩,用化学知识回答下列问题。(1)小海给泉水加热煮沸既可以消毒杀菌,又可以____。认为这样的泉水属于__(填“纯净物”或“混合物”)。若要测定该水的酸碱度,可以选择___。A紫色石蕊试液B无色酚酞试液CpH试纸D蓝色石蕊试纸(2)他捡来一些木柴,架空后点燃,这样做的目的是_________。(3)出行所带的食品中,富含糖类的食物是_____________。(4)在游玩中,小海不小心被蚂蚁(毒液为蚁酸)咬了,下列物品可以用于涂抹以减轻疼痛的是____(选填下列字母)。B食盐水A氢氧化钠溶液C肥皂水D食醋(5)在食品盒中有一包脱氧剂,发现脱氧剂是已部分生锈的还原铁粉,铁粉生锈的主要原理是:铁与空气中的__发生一系列复杂反应。14.将一定量的Na2O2固体投入到一定量的FeCl3溶液中,生成红褐色沉淀,同时产生一种能使带火星木条复燃的气体。(1)Na2O2中氧元素的化合价为______________。(2...

1、当您付费下载文档后,您只拥有了使用权限,并不意味着购买了版权,文档只能用于自身使用,不得用于其他商业用途(如 [转卖]进行直接盈利或[编辑后售卖]进行间接盈利)。
2、本站所有内容均由合作方或网友上传,本站不对文档的完整性、权威性及其观点立场正确性做任何保证或承诺!文档内容仅供研究参考,付费前请自行鉴别。
3、如文档内容存在违规,或者侵犯商业秘密、侵犯著作权等,请点击“违规举报”。

碎片内容

2024届湖北省洪湖市毕业升学考试模拟卷化学卷含解析.doc

确认删除?