电脑桌面
添加内谋知识网--内谋文库,文书,范文下载到电脑桌面
安装后可以在桌面快捷访问

2024届湖南省湘西土家族苗族自治州古丈县中考五模化学试题含解析.doc

2024届湖南省湘西土家族苗族自治州古丈县中考五模化学试题含解析.doc_第1页
1/10
2024届湖南省湘西土家族苗族自治州古丈县中考五模化学试题含解析.doc_第2页
2/10
2024届湖南省湘西土家族苗族自治州古丈县中考五模化学试题含解析.doc_第3页
3/10
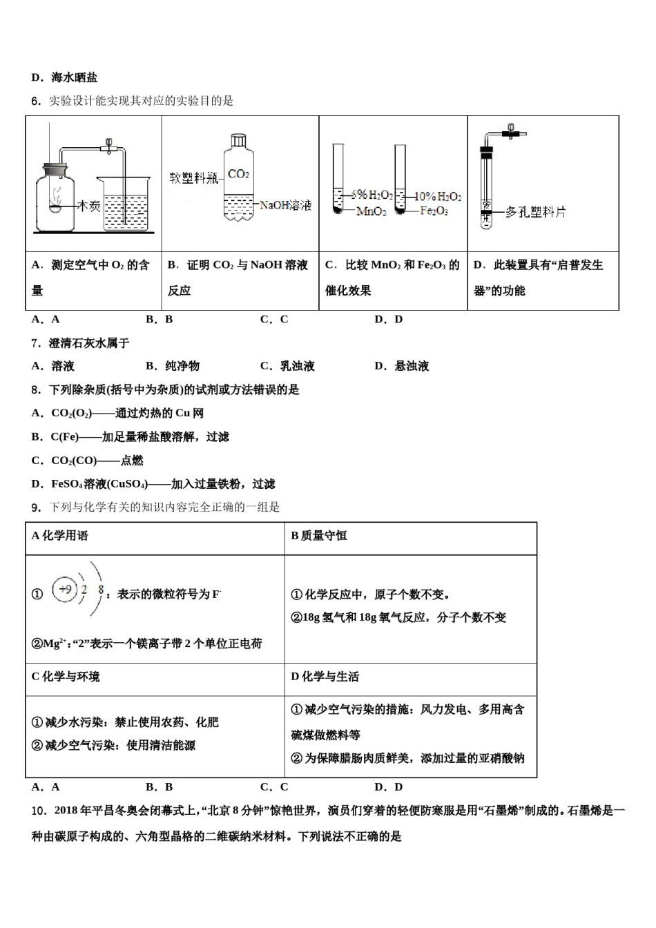
2024届湖南省湘西土家族苗族自治州古丈县中考五模化学试题请考生注意:1.请用2B铅笔将选择题答案涂填在答题纸相应位置上,请用0.5毫米及以上黑色字迹的钢笔或签字笔将主观题的答案写在答题纸相应的答题区内。写在试题卷、草稿纸上均无效。2.答题前,认真阅读答题纸上的《注意事项》,按规定答题。一、单选题(本大题共10小题,共20分)1.归类整理是学习的一种重要方法,下列归类正确的是A.氯、碘、汞都是非金属元素B.太阳能,风能、核能是可再生能源C.铁、木头、玻璃都是热的良导体D.甲烷、硝酸钾、二氧化硅都是化合物2.天津港化学危险品的爆炸使许多人谈化学色变,但通过学习使我们对化学有了一定的认识,化学为人类的进步作出了重大贡献,下列对化学的认识错误的是()A.化学为人类研制了新材料B.化学为人类提供了新能源C.化学的发展对环境造成了极大的危害,应该限制其发展D.化学已成为生命科学的重要基础3.物质的检验与除杂是重要的实验技能。下列实验方法不能达到实验目的的是实验目的实验方法A鉴别纯棉线和合成纤维观察颜色B鉴别化肥NH4Cl和KCl取样,加熟石灰,研磨,嗅气味C除去O2中混有少量的CO2通过足量NaOH的溶液,再通过足量浓H2SO4D除去粗盐中的泥沙加足量的水溶解、过滤、蒸发A.AB.BC.CD.D4.科学家研制出一种代号为DEPA的安全驱蚊剂,其化学式为C12H17NO,下列有关该物质的说法正确的是A.属于无机物B.碳、氢元素质量比为12:17C.相对分子质量为191D.由31个原子构成5.下列变化属于化学变化的是A.滴水成冰B.生米煮成熟饭C.干冰升华D.海水晒盐6.实验设计能实现其对应的实验目的是A.测定空气中O2的含B.证明CO2与NaOH溶液C.比较MnO2和Fe2O3的D.此装置具有“启普发生量反应催化效果器”的功能A.AB.BC.CD.DD.悬浊液7.澄清石灰水属于A.溶液B.纯净物C.乳浊液8.下列除杂质(括号中为杂质)的试剂或方法错误的是A.CO2(O2)——通过灼热的Cu网B.C(Fe)——加足量稀盐酸溶解,过滤C.CO2(CO)——点燃D.FeSO4溶液(CuSO4)——加入过量铁粉,过滤9.下列与化学有关的知识内容完全正确的一组是A化学用语B质量守恒①:表示的微粒符号为F-①化学反应中,原子个数不变。②18g氢气和18g氧气反应,分子个数不变②Mg2+:“2”表示一个镁离子带2个单位正电荷C化学与环境D化学与生活①减少水污染:禁止使用农药、化肥①减少空气污染的措施:风力发电、多用高含②减少空气污染:使用清洁能源硫煤做燃料等②为保障腊肠肉质鲜美,添加过量的亚硝酸钠A.AB.BC.CD.D10.2018年平昌冬奥会闭幕式上,“北京8分钟”惊艳世界,演员们穿着的轻便防寒服是用“石墨烯”制成的。石墨烯是一种由碳原子构成的、六角型晶格的二维碳纳米材料。下列说法不正确的是A.石墨烯是一种单质B.金刚石和石墨烯分别在足量的氧气中完全燃烧的产物相同C.金刚石和石墨烯是组成相同但结构不同的两种物质D.石墨烯有超强的导电性和导热性,说明石墨烯的化学性质和金属相似二、填空题(本大题共1小题,共4分)11.化学与人类健康生活、生产息息相关。(1)老年人因缺乏_____元素会发生骨质疏松,容易骨折,多食用牛奶可补充该元素。(2)刚装修的新房,甲醛严重超标,甲醛中毒的危害让人望而生畏,家庭除甲醛的方法之一是使用空气净化器,空气净化器除甲醛依靠的是活性炭过滤网,活性炭过滤网除甲醛的原因是____________。甲醛在一定条件下与氧气反应的化学方程式可表示为:甲醛+O2=H2O+CO2,则甲醛的化学式为_____________;根据物质分类,甲醛应归为(多选项,选填序号):___________。①化合物②单质③无机化合物④有机化合物⑤纯净物⑥氧化物三、计算题(本大题共1小题,共5分)12.经研究发现,在人们喜爱的腌制食品中含有致癌物质N﹣二甲基亚硝胺[化学式为(CH3)2NNO],该物质是由_____种元素组成的,其中碳、氮元素的质量比为_____。四、简答题(本大题共2小题,共8分)13.农垦“清河泉”米业是一家集稻米加工、发电与供暖于一体的私营企业.请根据材料回答问题:该企业用稻壳发电,开发利用生物质能,请从资源和环境两个角度说明这样做的优点;该企业还建立了多个沼气池,...

1、当您付费下载文档后,您只拥有了使用权限,并不意味着购买了版权,文档只能用于自身使用,不得用于其他商业用途(如 [转卖]进行直接盈利或[编辑后售卖]进行间接盈利)。
2、本站所有内容均由合作方或网友上传,本站不对文档的完整性、权威性及其观点立场正确性做任何保证或承诺!文档内容仅供研究参考,付费前请自行鉴别。
3、如文档内容存在违规,或者侵犯商业秘密、侵犯著作权等,请点击“违规举报”。

碎片内容

2024届湖南省湘西土家族苗族自治州古丈县中考五模化学试题含解析.doc

确认删除?