电脑桌面
添加内谋知识网--内谋文库,文书,范文下载到电脑桌面
安装后可以在桌面快捷访问

2024届湖南省长沙市岳麓区长郡梅溪湖中考联考化学试卷含解析.doc

2024届湖南省长沙市岳麓区长郡梅溪湖中考联考化学试卷含解析.doc_第1页
1/11
2024届湖南省长沙市岳麓区长郡梅溪湖中考联考化学试卷含解析.doc_第2页
2/11
2024届湖南省长沙市岳麓区长郡梅溪湖中考联考化学试卷含解析.doc_第3页
3/11
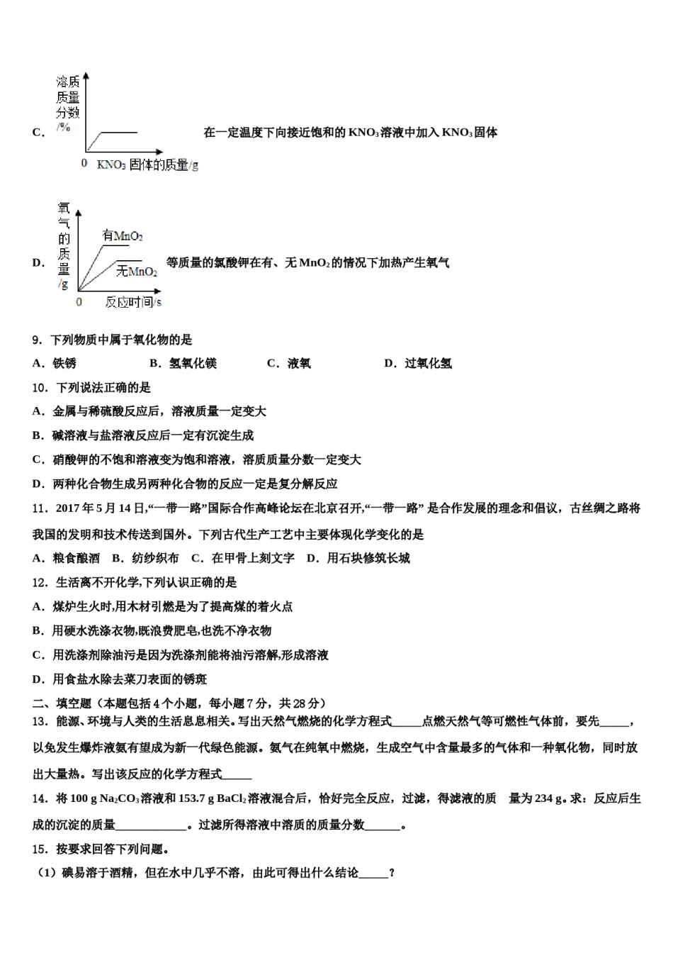
2024届湖南省长沙市岳麓区长郡梅溪湖中考联考化学试卷请考生注意:1.请用2B铅笔将选择题答案涂填在答题纸相应位置上,请用0.5毫米及以上黑色字迹的钢笔或签字笔将主观题的答案写在答题纸相应的答题区内。写在试题卷、草稿纸上均无效。2.答题前,认真阅读答题纸上的《注意事项》,按规定答题。一、选择题(本题包括12个小题,每小题3分,共36分.每小题只有一个选项符合题意)1.房屋发生火灾时,消防队员用高压水枪喷水灭火,其主要目的是A.隔绝空气B.隔绝可燃物C.改变可燃物性质D.降低可燃物的温度2.物质的结构决定性质,下列有关说法错误的是()A.过氧化氢与水化学性质不同的原因是由于分子构成不同B.盐酸与硫酸化学性质相似的原因是在水溶液中都含有H+C.氢氧化钠与氢氧化钙化学性质相似的原因是在水溶液中都含有OH﹣D.金刚石与石墨物理性质差异较大的原因是由于碳原子的结构不同3.有新物质产生的物质变化是()A.粮食发酵B.切割玻璃C.湿衣晒干D.粉碎废纸4.河南武陟油茶主要原料为精粉麦面,做粥之前,要先用油把面炒熟,所以人们将这种粥称为油茶,该油茶为人体提供的主要营养素是()A.维生素B.淀粉C.糖类D.蛋白质5.北京大学生命科学学院蒋争凡教授研究组发现,锰离子是细胞内天然免疫激活剂和警报素。在元素周期表中锰元素的某些信息如图所示,下列有关锰的说法不正确的是A.原子序数为25B.属于金属元素C.原子核内质子数为25D.相对原子质量为54.94g6.下列说法正确的是()A.pH等于8的溶液一定是碱的溶液B.不饱和溶液变为饱和溶液,溶质质量分数一定变大C.向某固体中滴加稀盐酸,有气泡产生,则固体中一定含有碳酸根离子D.金属与酸溶液发生置换反应,所得溶液质量一定大于原来酸溶液的质量7.下列实验操作正确的是()A.稀释浓硫酸B.点燃酒精灯C.溶液pH测定D.带火星的木条进行CO2验满8.下列图象能正确反映对应变化关系的是A.足量的铁片与镁条分别与等质量、等质量分数的稀硫酸反应B.向氢氧化钠和氯化钡的混合溶液中逐滴加入稀硫酸C.在一定温度下向接近饱和的KNO3溶液中加入KNO3固体D.等质量的氯酸钾在有、无MnO2的情况下加热产生氧气9.下列物质中属于氧化物的是A.铁锈B.氢氧化镁C.液氧D.过氧化氢10.下列说法正确的是A.金属与稀硫酸反应后,溶液质量一定变大B.碱溶液与盐溶液反应后一定有沉淀生成C.硝酸钾的不饱和溶液变为饱和溶液,溶质质量分数一定变大D.两种化合物生成另两种化合物的反应一定是复分解反应11.2017年5月14日,“一带一路”国际合作高峰论坛在北京召开,“一带一路”是合作发展的理念和倡议,古丝绸之路将我国的发明和技术传送到国外。下列古代生产工艺中主要体现化学变化的是A.粮食酿酒B.纺纱织布C.在甲骨上刻文字D.用石块修筑长城12.生活离不开化学,下列认识正确的是A.煤炉生火时,用木材引燃是为了提高煤的着火点B.用硬水洗涤衣物,既浪费肥皂,也洗不净衣物C.用洗涤剂除油污是因为洗涤剂能将油污溶解,形成溶液D.用食盐水除去菜刀表面的锈斑二、填空题(本题包括4个小题,每小题7分,共28分)13.能源、环境与人类的生活息息相关。写出天然气燃烧的化学方程式_____点燃天然气等可燃性气体前,要先_____,以免发生爆炸液氨有望成为新一代绿色能源。氨气在纯氧中燃烧,生成空气中含量最多的气体和一种氧化物,同时放出大量热。写出该反应的化学方程式_____14.将100gNa2CO3溶液和153.7gBaCl2溶液混合后,恰好完全反应,过滤,得滤液的质量为234g。求:反应后生成的沉淀的质量____________。过滤所得溶液中溶质的质量分数______。15.按要求回答下列问题。(1)碘易溶于酒精,但在水中几乎不溶,由此可得出什么结论_____?(2)简述实验室稀释浓硫酸的正确操作_____。16.如图是A、B、C三种物质的溶解度曲线。t1℃时,溶解度最大的物质是_____(填序号)。在t2℃时,把150gA物质的饱和溶液降温到t1℃,析出晶体的质量为_____g,此时所得溶液中溶质的质量分数为_____。把t2℃时C物质的饱和溶液降温到t1℃,溶质质量分数将会_____(选填“增加”、“减少”、“不变”)。三、实验题(本题包括2个小题,每...

1、当您付费下载文档后,您只拥有了使用权限,并不意味着购买了版权,文档只能用于自身使用,不得用于其他商业用途(如 [转卖]进行直接盈利或[编辑后售卖]进行间接盈利)。
2、本站所有内容均由合作方或网友上传,本站不对文档的完整性、权威性及其观点立场正确性做任何保证或承诺!文档内容仅供研究参考,付费前请自行鉴别。
3、如文档内容存在违规,或者侵犯商业秘密、侵犯著作权等,请点击“违规举报”。

碎片内容

2024届湖南省长沙市岳麓区长郡梅溪湖中考联考化学试卷含解析.doc

确认删除?