电脑桌面
添加内谋知识网--内谋文库,文书,范文下载到电脑桌面
安装后可以在桌面快捷访问

2024届湖南省长沙市湘一芙蓉、一中学双语校中考化学模拟精编试卷含解析.doc

2024届湖南省长沙市湘一芙蓉、一中学双语校中考化学模拟精编试卷含解析.doc_第1页
1/11
2024届湖南省长沙市湘一芙蓉、一中学双语校中考化学模拟精编试卷含解析.doc_第2页
2/11
2024届湖南省长沙市湘一芙蓉、一中学双语校中考化学模拟精编试卷含解析.doc_第3页
3/11
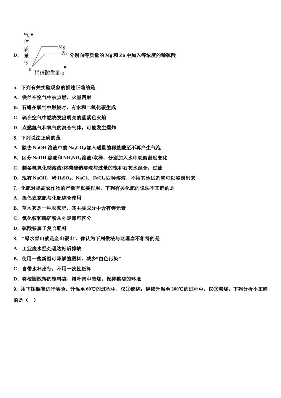
2024届湖南省长沙市湘一芙蓉、一中学双语校中考化学模拟精编试卷注意事项:1.答题前,考生先将自己的姓名、准考证号填写清楚,将条形码准确粘贴在考生信息条形码粘贴区。2.选择题必须使用2B铅笔填涂;非选择题必须使用0.5毫米黑色字迹的签字笔书写,字体工整、笔迹清楚。3.请按照题号顺序在各题目的答题区域内作答,超出答题区域书写的答案无效;在草稿纸、试题卷上答题无效。4.保持卡面清洁,不要折叠,不要弄破、弄皱,不准使用涂改液、修正带、刮纸刀。一、单选题(本大题共10小题,共20分)1.下列化学符号表示两个分子的是()A.2HB.2COC.SO42﹣D.SO22.阿司匹林是一种历史悠久的解热镇痛药,其化学式为C9H8O4。下列有关说法中,不正确的是A.H、O原子个数比为2∶1B.相对分子质量为180C.阿司匹林是一种有机物D.氧元素的质量分数最小3.下列物质的用途利用其物理性质的是A.生石灰用作干燥剂B.铁粉用作食品保鲜吸氧剂C.小苏打用于治疗胃酸过多D.干冰用作制冷剂4.图所示四个图象,分别对应四个过程,其中正确的是()A.恒温条件下向一定量的氯化铵溶液中不断加水B.向盛有未打磨氧化膜的铝片的试管中加稀盐酸C.向一定量稀盐酸中逐滴加入pH=9的NaOH溶液D.分别向等质量的Mg和Zn中加入等浓度的稀硫酸5.下列有关实验现象的描述正确的是A.铁丝在空气中被点燃、火星四射B.石蜡在氧气中燃烧时,有水和二氧化碳生成C.硫在空气中燃烧发出明亮的蓝紫色火焰D.点燃氢气和氧气的混合气体,可能发生爆炸6.下列说法正确的是A.除去NaOH溶液中的Na2CO3:加入适量的稀盐酸至不再产生气泡B.区分NaOH溶液和NH4NO3溶液:取样,分别加入水中观察温度变化C.制备氢氧化钠溶液:将碳酸钠溶液与过量的饱和石灰水混合,过滤D.现有NaOH、稀H2SO4、NaCl、FeCl3四种溶液,不用其他试剂就可以鉴别出来7.化肥对提高农作物的产量有重要作用。下列有关化肥的说法不正确的是A.提倡农家肥与化肥綜合使用B.草木灰是一种农家肥,其主要成分中含有钾元素C.氯化铵和磷矿粉从外观即可区分D.硫酸铵属于复合肥料8.“绿水青山就是金山银山”。你认为下列做法与这理念不相符的是A.工业废水经处理达标后排放B.使用一些新型可降解的塑料,减少”白色污染”C.自带水杯出行,不用一次性纸杯D.将校园散落的塑料袋、树叶集中焚烧,保持整洁的环境9.用下图装置进行实验。升温至60℃的过程中,仅①燃烧;继续升温至260℃的过程中,仅③燃烧。下列分析不正确的是()A.①燃烧,说明白磷是可燃物B.对比①③,可说明红磷的着火点比白磷的高C.对比②③,可验证燃烧需可燃物与氧气接触D.④未燃烧,说明无烟煤不是可燃物10.下列实验操作正确的是A.二氧化碳验满B.稀释浓硫酸C.给液体加热D.测溶液pH二、填空题(本大题共1小题,共4分)11.酱油是中国的传统调味品。酱油中主要含有水、糖类、蛋白质、氯化钠等,富含铁、硒、钙等元素。请用化学用语填空:酱油中一种微量元素_____。钙离子_____。氯化钠中钠元素的化合价_____。(写出加点部分的化学用语)蛋白质中含有氯元素_____。一个水分子中含有两个氢原子_____。三、计算题(本大题共1小题,共5分)12.某混合溶液中含有硫酸和盐酸,取该混合溶液20g于烧杯中,不断滴加氢氧化钡溶液,反应过程中烧杯中产生沉淀的质量、溶液pH的变化如图所示(BaCl2溶液呈中性)。求:完全反应后生成沉淀的质量为_____g;与盐酸反应的氢氧化钡溶液质量为_______g;原混合溶液中硫酸的质量分数是多少_____?四、简答题(本大题共2小题,共8分)13.在点燃条件下,4.8gCH4与16.0gO2恰好完全反应,生成10.8gH2O、4.4gCO2和物质X.则X的质量为_____g;化学方程式为_____。14.请根据下图a、b、c三种固体物质的溶解度曲线,回答下列问题:在_______℃时,a、c两种物质的溶解度相等。在t2℃时,向盛有50ga物质的烧杯中加入50g水,充分溶解后,所得溶液的质量为______g。若a物质中混有少量b物质,最好采用___的方法提纯。(填“降温结晶”或“蒸发结晶”)。t2℃时,a、b、c三种物质的饱和溶液各100g,所含溶剂的质量由大到小的顺序是_____。下列说法正确的是______。A...

1、当您付费下载文档后,您只拥有了使用权限,并不意味着购买了版权,文档只能用于自身使用,不得用于其他商业用途(如 [转卖]进行直接盈利或[编辑后售卖]进行间接盈利)。
2、本站所有内容均由合作方或网友上传,本站不对文档的完整性、权威性及其观点立场正确性做任何保证或承诺!文档内容仅供研究参考,付费前请自行鉴别。
3、如文档内容存在违规,或者侵犯商业秘密、侵犯著作权等,请点击“违规举报”。

碎片内容

2024届湖南省长沙市湘一芙蓉、一中学双语校中考化学模拟精编试卷含解析.doc

确认删除?