电脑桌面
添加内谋知识网--内谋文库,文书,范文下载到电脑桌面
安装后可以在桌面快捷访问

2024届湖南省长沙广益中学中考适应性考试化学试题含解析.doc

2024届湖南省长沙广益中学中考适应性考试化学试题含解析.doc_第1页
1/12
2024届湖南省长沙广益中学中考适应性考试化学试题含解析.doc_第2页
2/12
2024届湖南省长沙广益中学中考适应性考试化学试题含解析.doc_第3页
3/12
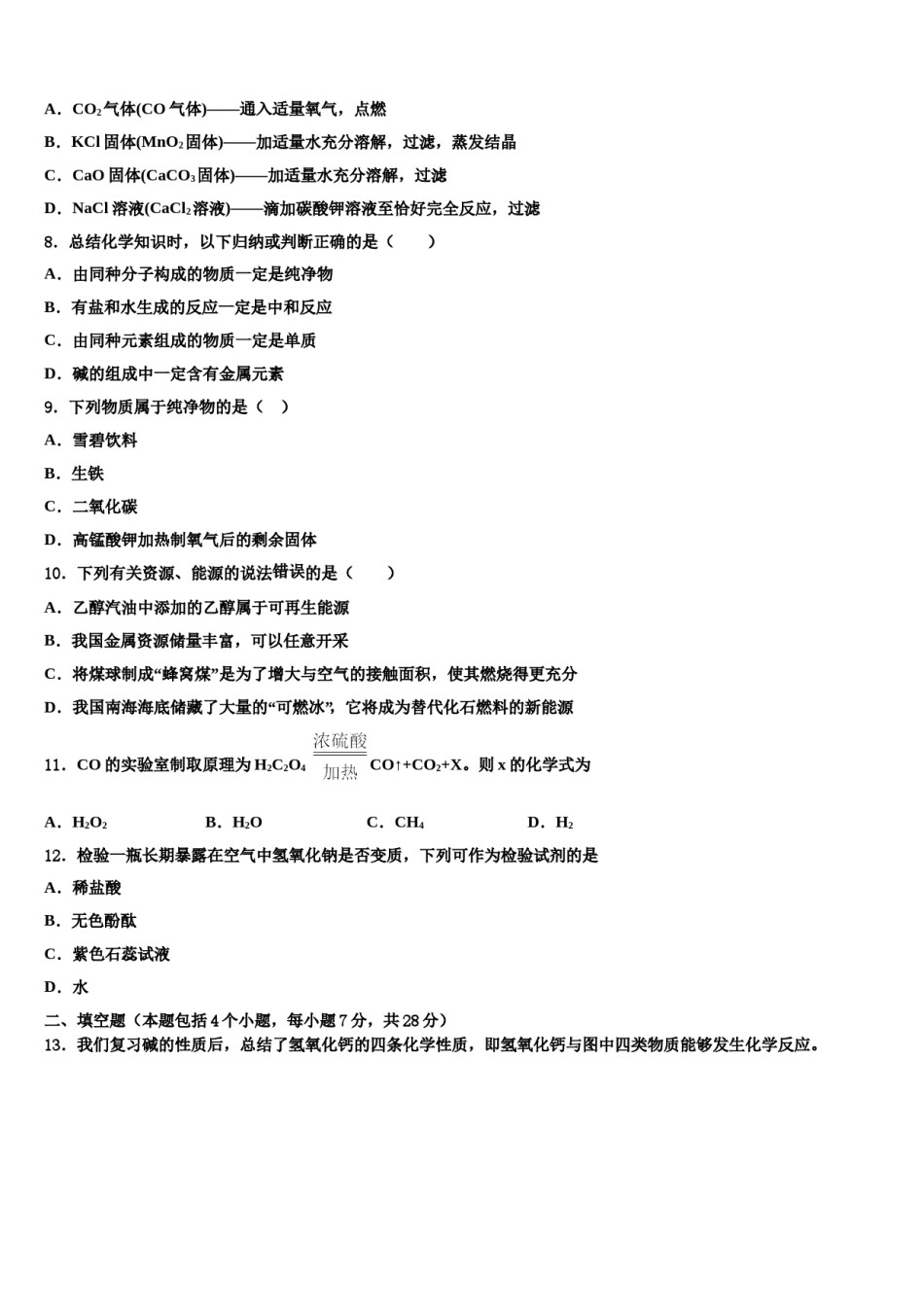
2024届湖南省长沙广益中学中考适应性考试化学试题注意事项铅笔作答;第二部分必须用黑1.考生要认真填写考场号和座位序号。2.试题所有答案必须填涂或书写在答题卡上,在试卷上作答无效。第一部分必须用2B色字迹的签字笔作答。3.考试结束后,考生须将试卷和答题卡放在桌面上,待监考员收回。一、选择题(本题包括12个小题,每小题3分,共36分.每小题只有一个选项符合题意)1.下列说法正确的是A.汞是非金属元素B.不显电性的微粒一定是分子或原子C.氯化钠和硫酸铜都是由离子构成的物质D.同种元素组成的物质一定是纯净物2.下列实验现象的描述不正确的是A.镁条在空气中燃烧发出耀眼白光B.硫在空气中燃烧发出淡蓝色火焰C.点燃羊毛纤维能闻到烧焦的羽毛味D.打开浓盐酸的瓶盖,瓶口出现大量白烟3.建设文明城市,市政府向市民征集到的下列措施中,你认为不可行的是A.分类回收垃圾,并露天焚烧B.实施绿化工程,防止扬尘污染C.使用清洁燃料代替化石燃料D.减少私家车使用,提倡文明出行4.一定质量的铜和镁组成的混合物与足量稀盐酸反应,过滤后,将滤渣在空气中加热,充分反应所得产物的质量恰好等于原混合物的质量。那么原混合物中镁的质量分数是A.80%B.64%C.50%D.20%5.规范实验操作是我们完成实验的保障。下列实验操作中,“先”与“后”的顺序不正确的是A.用酒精灯加热试管中液体时,先预热,后对准液体集中加热B.在检查装置气密性的时候,先用双手紧握容器外壁,后将导管浸入水中C.用排水法收集完氧气时,先把导管移出水面,后熄灭酒精灯D.做氢气可燃性实验时,先检验氢气的纯度,后点燃气体6.人体几种体液的正常pH范围如下,其中呈酸性的是()A.胃液0.9~1.5B.胆汁7.1~7.3C.血浆7.35~7.45D.胰液7.5~8.07.除去下列物质中混有的少量杂质(括号内为杂质),所用方法正确的是A.CO2气体(CO气体)——通入适量氧气,点燃B.KCl固体(MnO2固体)——加适量水充分溶解,过滤,蒸发结晶C.CaO固体(CaCO3固体)——加适量水充分溶解,过滤D.NaCl溶液(CaCl2溶液)——滴加碳酸钾溶液至恰好完全反应,过滤8.总结化学知识时,以下归纳或判断正确的是()A.由同种分子构成的物质一定是纯净物B.有盐和水生成的反应一定是中和反应C.由同种元素组成的物质一定是单质D.碱的组成中一定含有金属元素9.下列物质属于纯净物的是()A.雪碧饮料B.生铁C.二氧化碳D.高锰酸钾加热制氧气后的剩余固体10.下列有关资源、能源的说法错误的是()A.乙醇汽油中添加的乙醇属于可再生能源B.我国金属资源储量丰富,可以任意开采C.将煤球制成“蜂窝煤”是为了增大与空气的接触面积,使其燃烧得更充分D.我国南海海底储藏了大量的“可燃冰”,它将成为替代化石燃料的新能源11.CO的实验室制取原理为H2C2O4CO↑+CO2+X。则x的化学式为A.H2O2B.H2OC.CH4D.H212.检验一瓶长期暴露在空气中氢氧化钠是否变质,下列可作为检验试剂的是A.稀盐酸B.无色酚酞C.紫色石蕊试液D.水二、填空题(本题包括4个小题,每小题7分,共28分)13.我们复习碱的性质后,总结了氢氧化钙的四条化学性质,即氢氧化钙与图中四类物质能够发生化学反应。(1)为了验证反应①,将无色酚酞试液滴入氢氧化钙溶液中,溶液变成_____色。(2)酸与碱之间发生中和反应,请举出反应②在生活、生产中一个具体应用(先用文字说明,再用化学方程式表达):_____________________________。(3)反应③提供的盐为碳酸钠溶液,则该反应的化学方程式为________________。(4)反应④说明NaOH必须密封保存,否则在空气中会变质,则其化学方程式为________________。(5)请你用自己喜欢的方式,总结酸的化学性质_____________。14.如图是高温条件下某反应的微观过程示意图。该反应中化合价没有发生改变的是__________(填元素符号),该反应的化学方程式是:_________。15.联合国大会2017年12月20日将2019年指定为“化学元素周期表国际年”,纪念独俄国科学家门捷列夫编制化学元素周期表150周年。下表是元素周期表中1号-18号原子结构示意图,回答以下问题。(1)氧元素与硫元素化学性质相似的原因是______________。(2)铝...

1、当您付费下载文档后,您只拥有了使用权限,并不意味着购买了版权,文档只能用于自身使用,不得用于其他商业用途(如 [转卖]进行直接盈利或[编辑后售卖]进行间接盈利)。
2、本站所有内容均由合作方或网友上传,本站不对文档的完整性、权威性及其观点立场正确性做任何保证或承诺!文档内容仅供研究参考,付费前请自行鉴别。
3、如文档内容存在违规,或者侵犯商业秘密、侵犯著作权等,请点击“违规举报”。

碎片内容

2024届湖南省长沙广益中学中考适应性考试化学试题含解析.doc

确认删除?