电脑桌面
添加内谋知识网--内谋文库,文书,范文下载到电脑桌面
安装后可以在桌面快捷访问

2024届滁州市重点中学中考化学最后一模试卷含解析.doc

2024届滁州市重点中学中考化学最后一模试卷含解析.doc_第1页
1/11
2024届滁州市重点中学中考化学最后一模试卷含解析.doc_第2页
2/11
2024届滁州市重点中学中考化学最后一模试卷含解析.doc_第3页
3/11
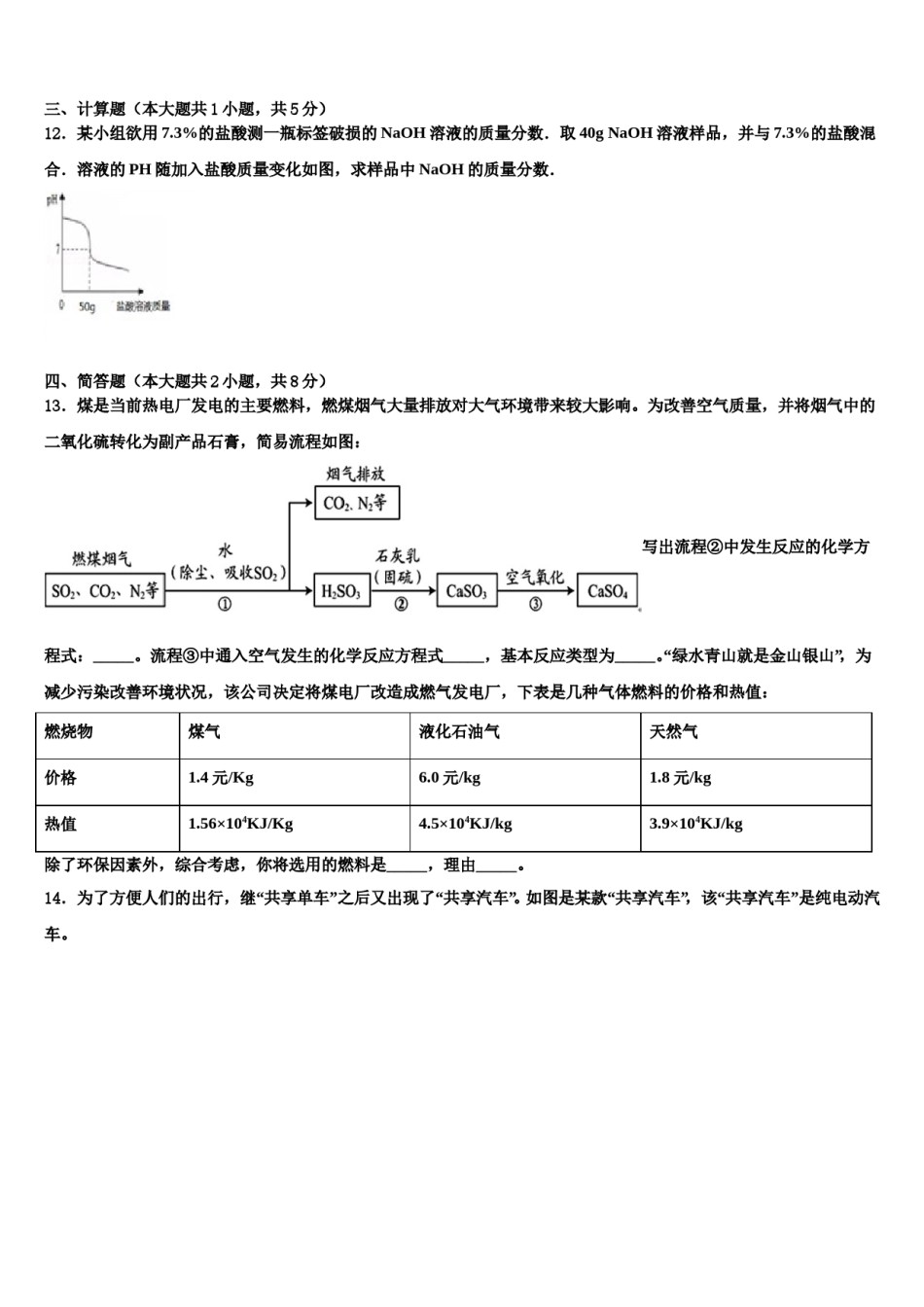
2024届滁州市重点中学中考化学最后一模试卷注意事项:1.答卷前,考生务必将自己的姓名、准考证号填写在答题卡上。2.回答选择题时,选出每小题答案后,用铅笔把答题卡上对应题目的答案标号涂黑,如需改动,用橡皮擦干净后,再选涂其它答案标号。回答非选择题时,将答案写在答题卡上,写在本试卷上无效。3.考试结束后,将本试卷和答题卡一并交回。一、单选题(本大题共10小题,共20分)1.一些水果的pH如下,其中酸性最强的是A.苹果:4.9B.柠檬:3.0C.菠萝:5.1D.荔枝:5.02.生活中处处充满化学。下列说法正确的是A.木材着火用水浇灭是降低了木材的着火点B.用霉变油菜籽生产食用油C.人体缺少维生素A会患坏血病D.炒菜用加碘盐可补充碘元素3.下列说法正确的是()A.物质的量表示约6.02×1023个微粒的集合体B.1mol氧气的质量为32g/molC.等质量的N2和CO的原子个数比为1:1D.1molCO2中含有2mol氧4.2001年5月,传出“毒饮料事件”,一些厂商在饮料中违法添加了“塑化剂”。塑化剂的主要成分为邻苯二甲酸二辛酯,其化学式为C24H38O4.下列说法中正确的是()A.邻苯二甲酸二辛酯是有机高分子B.C24H38O4中碳、氧元素质量比为6:1C.邻苯二甲酸二辛酯属于氧化物D.一个C24H38O4分子中含有66个原子5.下列各种物质的用途中,仅利用其化学性质的是()A.活性炭作吸附剂B.液态二氧化碳作灭火剂C.浓硫酸作干燥剂D.碳酸钙作补钙剂6.造纸术是中国古代四大发明之一,造纸工艺中用“蜃灰”溶于水制得的碱液浸泡树皮脱胶。《天工开物》中记载将蛎房(即牡蛎壳,主要成分为CaCO3)“叠煤架火婚成”可以制得“蜃灰”。“蜃灰”的主要成分是A.CaOB.CaCO3C.NaHCO3D.Ca(OH)27.天平两边各放质量相等的烧杯,分别盛有100克溶质质量分数为7.3%的盐酸,此时天平平衡,将下列各组的两种物质分别放入左右两烧杯中,充分反应后,天平不可能平衡的是A.锌10克铁10克B.碳酸镁8.4克硝酸银4克C.氧化铜4克铜4克D.碳酸钙10克氢氧化钙10克8.纳米铁粉在空气中不易自燃,但稍加热即可剧烈燃烧生成黑色物质,如图是纳米铁粉在锥形瓶中燃烧的实验,下列说法不正确的是()A.实验中观察到气球逐渐膨胀然后缩小B.激光手电照射使纳米铁粉达到着火点C.水可防止生成物溅落炸裂瓶底D.纳米铁粉燃烧的化学方程式为9.下列图像能正确反映对应变化关系的是A.加热一定量高锰酸钾B.将水通电电解一段时间C.向一定量的二氧化锰中加入过氧化氢溶液D.向两份完全相同的稀盐酸中分别加入锌粉和镁粉10.金属镍及其化合物能发生下列反应:①Ni+2HCl=NiCl2+H2↑;②NiO+2HCl=NiCl2+H2O;③NiO2+4HCl=NiCl2+Cl2↑+2H20;分析化学方程式可知,下列说法中错误的是A.镍能与硫酸铜溶液反应B.反应②属于复分解反应C.反应③中Ni的化合价由+4价变为+2价D.上述3个反应中涉及2种单质二、填空题(本大题共1小题,共4分)11.在Cu(NO3)2、AgNO3和Zn(NO3)2的混合溶液中加入一定量的铁粉,充分反应后过滤,向滤出的固体中滴加稀盐酸,有气泡产生,则滤出的固体中一定含有_________,滤液中一定含有的溶质的化学式为______和_________。三、计算题(本大题共1小题,共5分)12.某小组欲用7.3%的盐酸测一瓶标签破损的NaOH溶液的质量分数.取40gNaOH溶液样品,并与7.3%的盐酸混合.溶液的PH随加入盐酸质量变化如图,求样品中NaOH的质量分数.四、简答题(本大题共2小题,共8分)13.煤是当前热电厂发电的主要燃料,燃煤烟气大量排放对大气环境带来较大影响。为改善空气质量,并将烟气中的二氧化硫转化为副产品石膏,简易流程如图:写出流程②中发生反应的化学方程式:_____。流程③中通入空气发生的化学反应方程式_____,基本反应类型为_____。“绿水青山就是金山银山”,为减少污染改善环境状况,该公司决定将煤电厂改造成燃气发电厂,下表是几种气体燃料的价格和热值:燃烧物煤气液化石油气天然气价格1.4元/Kg6.0元/kg1.8元/kg热值1.56×104KJ/Kg4.5×104KJ/kg3.9×104KJ/kg除了环保因素外,综合考虑,你将选用的燃料是_____,理由_____。14.为了方便人们的出行,继“共享单车”之后又出现了“共享汽车”。如图是某款“...

1、当您付费下载文档后,您只拥有了使用权限,并不意味着购买了版权,文档只能用于自身使用,不得用于其他商业用途(如 [转卖]进行直接盈利或[编辑后售卖]进行间接盈利)。
2、本站所有内容均由合作方或网友上传,本站不对文档的完整性、权威性及其观点立场正确性做任何保证或承诺!文档内容仅供研究参考,付费前请自行鉴别。
3、如文档内容存在违规,或者侵犯商业秘密、侵犯著作权等,请点击“违规举报”。

碎片内容

2024届滁州市重点中学中考化学最后一模试卷含解析.doc

确认删除?