电脑桌面
添加内谋知识网--内谋文库,文书,范文下载到电脑桌面
安装后可以在桌面快捷访问

2024届玉林市重点中学中考化学模拟试题含解析.doc

2024届玉林市重点中学中考化学模拟试题含解析.doc_第1页
1/12
2024届玉林市重点中学中考化学模拟试题含解析.doc_第2页
2/12
2024届玉林市重点中学中考化学模拟试题含解析.doc_第3页
3/12
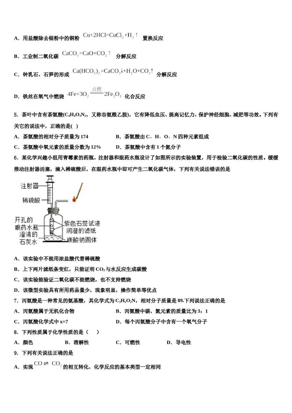
2024届玉林市重点中学中考化学模拟试题考生请注意:1.答题前请将考场、试室号、座位号、考生号、姓名写在试卷密封线内,不得在试卷上作任何标记。2.第一部分选择题每小题选出答案后,需将答案写在试卷指定的括号内,第二部分非选择题答案写在试卷题目指定的位置上。3.考生必须保证答题卡的整洁。考试结束后,请将本试卷和答题卡一并交回。一、选择题(本题包括12个小题,每小题3分,共36分.每小题只有一个选项符合题意)1.下列实验操作正确的是()A.往试管中加入锌粒B.给液体加热C.称量氢氧化钠D.蒸发食盐水2.下列叙述,对应的方程式,所属基本类型都正确的是置换反应A.不能用铁制容器配制波尔多液:B.酒精常用作燃料:氧化反应C.用小苏打治疗胃酸过多:复分解反应D.拉瓦锡研究空气成分:分解反应3.下列各组物质中的分类正确的是A.氧化物:H2ONO2Fe3O4B.碱:Ca(OH)2Ba(OH)2Na2CO3C.酸:CH3COOHCH4H2SO4D.盐:NH4NO3MgCl2CuO4.下列有关叙述及其原理(用化学方程式表示)、基本反应类型均正确的是()A.用盐酸除去银粉中的铜粉置换反应B.工业制二氧化碳分解反应C.钟乳石、石笋的形成分解反应D.铁丝在氧气中燃烧化合反应5.茶叶中含有茶氨酸(C4H4O3N2,又称谷氨酰乙胺),它有降低血压、提高记忆力、保护神经细胞、减肥等功效。下列有关它的说法中,正确的是()B.茶氨酸由C、H、O、N四种元素组成A.茶氨酸的相对分子质量为174C.茶氨酸中氧元素的质量分数为12%D.茶氨酸中含有1个氮分子6.某化学兴趣小组用青霉素的药瓶、注射器和眼药水瓶设计了如图所示的实验装置,用于检验二氧化碳的性质。缓缓推动注射器活塞,滴入稀硫酸后,在眼药水瓶中即可产生二氧化碳气体,下列有关说法错误的是A.该实验中不能用浓盐酸代替稀硫酸B.上下两片滤纸条变红,只能证明CO2与水反应生成碳酸C.该实验能验证二氧化碳不能燃烧,也不支持燃烧D.该微型实验具有所用药品量少,现象明显,操作简单等优点7.丙氨酸是一种常见的氨基酸,其化学式为C3HxO2N,相对分子质量是89.下列说法正确的是A.丙氨酸属于无机化合物B.丙氨酸中碳、氮元素的质量比为3:1C.丙氨酸化学式中x=7D.每个丙氨酸分子中含有一个氧气分子8.下列性质属于化学性质的是()A.颜色B.溶解性C.可燃性D.导电性9.下列有关说法正确的是A.实现的相互转化,化学反应的基本类型一定相同B.铜可以实现如下转化:C.石灰浆粉刷墙壁,一段时间后墙面就变硬了,因为石灰浆中水分蒸发了D.不需要其他任何试剂就能鉴别出NaOH、NaCl、HCl、FeCl3四种溶液10.除去下列物质中的少量杂质,所选用的试剂及操作方法均正确的是()选项物质(括号内为杂质)试剂操作方法ACu(钢)过量稀盐酸充分反应后,过滤、洗涤、干燥BNaCl(Na2CO3)过量稀盐酸加水溶解、过滤,蒸发、结晶CZn(CuSO4)足量水溶解、过滤、洗涤、干燥DFeCl3溶液(NaCl)适量NaOH溶液充分反应后,过滤、向滤渣中加入适量稀盐酸A.AB.BC.CD.D11.请根据表中一些食物的近似pH值,判断下列说法正确的是食物葡萄汁苹果汁牛奶鸡蛋清pH3.5-4.52.9-3.36.3-6.67.6-8.0A.胃酸过多者多食苹果有益B.牛奶有甜味,呈中性C.表中食物,鸡蛋清酸性最强D.葡萄汁能使紫色石蕊试液变红12.实验室一废液中含有少量的硝酸银和硝酸铜,为回收利用资源和防止污染,向废液中加入一定量的铁粉,反应停止后过滤,向滤液中加入少量的稀盐酸,无沉淀产生,则下列有关说法中正确的是A.滤出的固体中一定含有银和铁,可能含有铜B.滤出的固体中一定含有银和铜,一定不含有铁C.滤液中一定含有硝酸亚铁,一定没有硝酸银D.滤液中一定含有硝酸亚铁,可能含有硝酸银和硝酸铜二、填空题(本题包括4个小题,每小题7分,共28分)13.金属是重要的资源,在日常生活中已得到越来越广泛的应用。自行车上由有机合成材料制成的是_____(填序号)。A橡胶轮胎B钢制车架C塑料挡泥板自行车的车架用钢制而不用纯铁制造的原因是钢比纯铁的_____.如图,向一定量硝酸银溶液中加入铜和锌的混合物粉末,充分反应后过滤得到溶液甲和固体乙。若溶液甲为无色,则固体乙中一定含有的物质是_____(填名称)。14.小...

1、当您付费下载文档后,您只拥有了使用权限,并不意味着购买了版权,文档只能用于自身使用,不得用于其他商业用途(如 [转卖]进行直接盈利或[编辑后售卖]进行间接盈利)。
2、本站所有内容均由合作方或网友上传,本站不对文档的完整性、权威性及其观点立场正确性做任何保证或承诺!文档内容仅供研究参考,付费前请自行鉴别。
3、如文档内容存在违规,或者侵犯商业秘密、侵犯著作权等,请点击“违规举报”。

碎片内容

2024届玉林市重点中学中考化学模拟试题含解析.doc

确认删除?