电脑桌面
添加内谋知识网--内谋文库,文书,范文下载到电脑桌面
安装后可以在桌面快捷访问

2024届福建省晋江市潘径中学中考猜题化学试卷含解析.doc

2024届福建省晋江市潘径中学中考猜题化学试卷含解析.doc_第1页
1/13
2024届福建省晋江市潘径中学中考猜题化学试卷含解析.doc_第2页
2/13
2024届福建省晋江市潘径中学中考猜题化学试卷含解析.doc_第3页
3/13
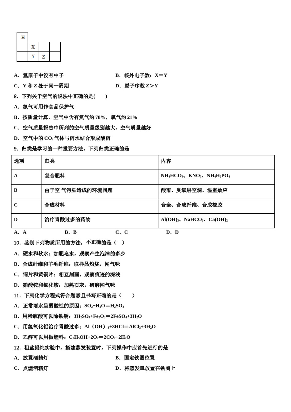
2024届福建省晋江市潘径中学中考猜题化学试卷注意事项:1.答卷前,考生务必将自己的姓名、准考证号、考场号和座位号填写在试题卷和答题卡上。用2B铅笔将试卷类型(B)填涂在答题卡相应位置上。将条形码粘贴在答题卡右上角"条形码粘贴处"。2.作答选择题时,选出每小题答案后,用2B铅笔把答题卡上对应题目选项的答案信息点涂黑;如需改动,用橡皮擦干净后,再选涂其他答案。答案不能答在试题卷上。3.非选择题必须用黑色字迹的钢笔或签字笔作答,答案必须写在答题卡各题目指定区域内相应位置上;如需改动,先划掉原来的答案,然后再写上新答案;不准使用铅笔和涂改液。不按以上要求作答无效。4.考生必须保证答题卡的整洁。考试结束后,请将本试卷和答题卡一并交回。一、选择题(本题包括12个小题,每小题3分,共36分.每小题只有一个选项符合题意)1.下列图示的实验操作中,正确的是A.连接仪器B.滴加液体C.取用石灰石D.CO2验满2.下列选项中物质的俗名、化学式、类别、用途完全对应的是A.纯碱Na2CO3碱制玻璃B.生石灰CaO氧化物补钙剂C.小苏打NaHCO3盐配生理盐水D.水银Hg金属生产体温计3.下列有关“守恒”的叙述中,正确的是A.镁带在空气中燃烧后,生成物的质量跟原镁带的质量一定相等B.在反应Cu+4HNO3=Cu(NO3)2+2X↑+2H2O中的X的化学式是NOC.某纯净物在氧气中燃烧后生成CO2、SO2和CO,该物质中一定含有C、S、O元素D.加热24.5gKClO3和8gMnO2的混合物,反应一段时间后,剩余固体27.7g,则O2的质量为4.8g4.下列实验操作正确且发生了化学变化的是()A.稀释浓硫酸B.干燥CO2C.测定某溶液的pHD.铁丝在纯氧中燃烧5.如图为元素周期表的一部分(X的信息不全),下列说法正确的是()A.碳原子核外电子数为12B.X表示N2C.氧原子的中子数一定是8D.三种元素原子的核外电子层数相同6.X、Y、Z三种金属及化合物间发生如下化学反应:Y+ZCl2═Z+YCl2X+ZCl2═Z+XCl2Y+2HCl═YCl2+H2↑X与稀盐酸不反应.则X、Y、Z三种金属的活动性由强到弱的顺序是()A.Z>Y>XB.X>Y>ZC.Y>X>ZD.Y>Z>X7.如图为元素周期表的一部分,X、Y、Z代表三种不同元素,以下判断不正确的是()A.氢原子中没有中子B.核外电子数:X=YC.Y和Z处于同一周期D.原子序数Z>Y8.下列关于空气的说法中正确的是()A.氮气可用作食品保护气B.按质量计算,空气中含有氮气约78%,氧气约21%C.空气质量报告中所列的空气质量级别越大,空气质量越好D.空气中的CO2气体与雨水结合形成酸雨9.归类是学习的一种重要方法,下列归类正确的是选项归类内容A复合肥料NH4HCO3、KNO3、NH4H2PO4B由于空气污染造成的环境问题酸雨、臭氧层空洞、温室效应C合成材料合金、合成纤维、合成橡胶D治疗胃酸过多的药物Al(OH)3、NaHCO3、Ca(OH)2A.AB.BC.CD.D10.鉴别下列物质所用的方法,不正确的是()A.硬水和软水:加肥皂水,观察产生泡沫的多少B.合成纤维和羊毛纤维:取样品灼烧,闻气味C.铜片和黄铜片:相互刻画,观察痕迹的深浅D.硝酸铵和氯化铵:加熟石灰,研磨闻气味11.下列化学方程式符合题意且书写正确的是()A.正常雨水呈弱酸性的原因:SO2+H2O=H2SO3B.用稀硫酸可以除铁锈:3H2SO4+Fe2O3=2FeSO4+3H2OC.用氢氧化铝治疗胃酸过多:Al(OH)3+3HCl=AlCl3+3H2OD.乙醇可以用做燃料:C2H5OH+2O2=2CO2+2H2O12.粗盐提纯实验中,搭建蒸发装置时,下列操作中应首先进行的是A.放置酒精灯B.固定铁圈位置C.点燃酒精灯D.将蒸发皿放置在铁圈上二、填空题(本题包括4个小题,每小题7分,共28分)13.化学是一门以实验为基础的科学,根据下图所示装置回答有关问题:仪器①的名称是__________。李丽同学设计了实验室制取并收集二氧化碳的装置(如图C所示),装置中出现了一处错误,你的纠正方法是__________。该装置的发生装置具有的优点是__________。锥形瓶中发生反应的化学方程式为__________。实验室利用图A所示装置制取氧气的化学方程式为__________。实验室可以用加热氯化镁和熟石灰固体混合物的方法制取氨气。已知氨气是一种无色有刺激性气味的气体,密度比空气小,极易溶于水。为了制取并收集一瓶干燥的氨...

1、当您付费下载文档后,您只拥有了使用权限,并不意味着购买了版权,文档只能用于自身使用,不得用于其他商业用途(如 [转卖]进行直接盈利或[编辑后售卖]进行间接盈利)。
2、本站所有内容均由合作方或网友上传,本站不对文档的完整性、权威性及其观点立场正确性做任何保证或承诺!文档内容仅供研究参考,付费前请自行鉴别。
3、如文档内容存在违规,或者侵犯商业秘密、侵犯著作权等,请点击“违规举报”。

碎片内容

2024届福建省晋江市潘径中学中考猜题化学试卷含解析.doc

确认删除?