电脑桌面
添加内谋知识网--内谋文库,文书,范文下载到电脑桌面
安装后可以在桌面快捷访问

2024届福建省泉州市泉州第十六中学中考化学四模试卷含解析.doc

2024届福建省泉州市泉州第十六中学中考化学四模试卷含解析.doc_第1页
1/11
2024届福建省泉州市泉州第十六中学中考化学四模试卷含解析.doc_第2页
2/11
2024届福建省泉州市泉州第十六中学中考化学四模试卷含解析.doc_第3页
3/11
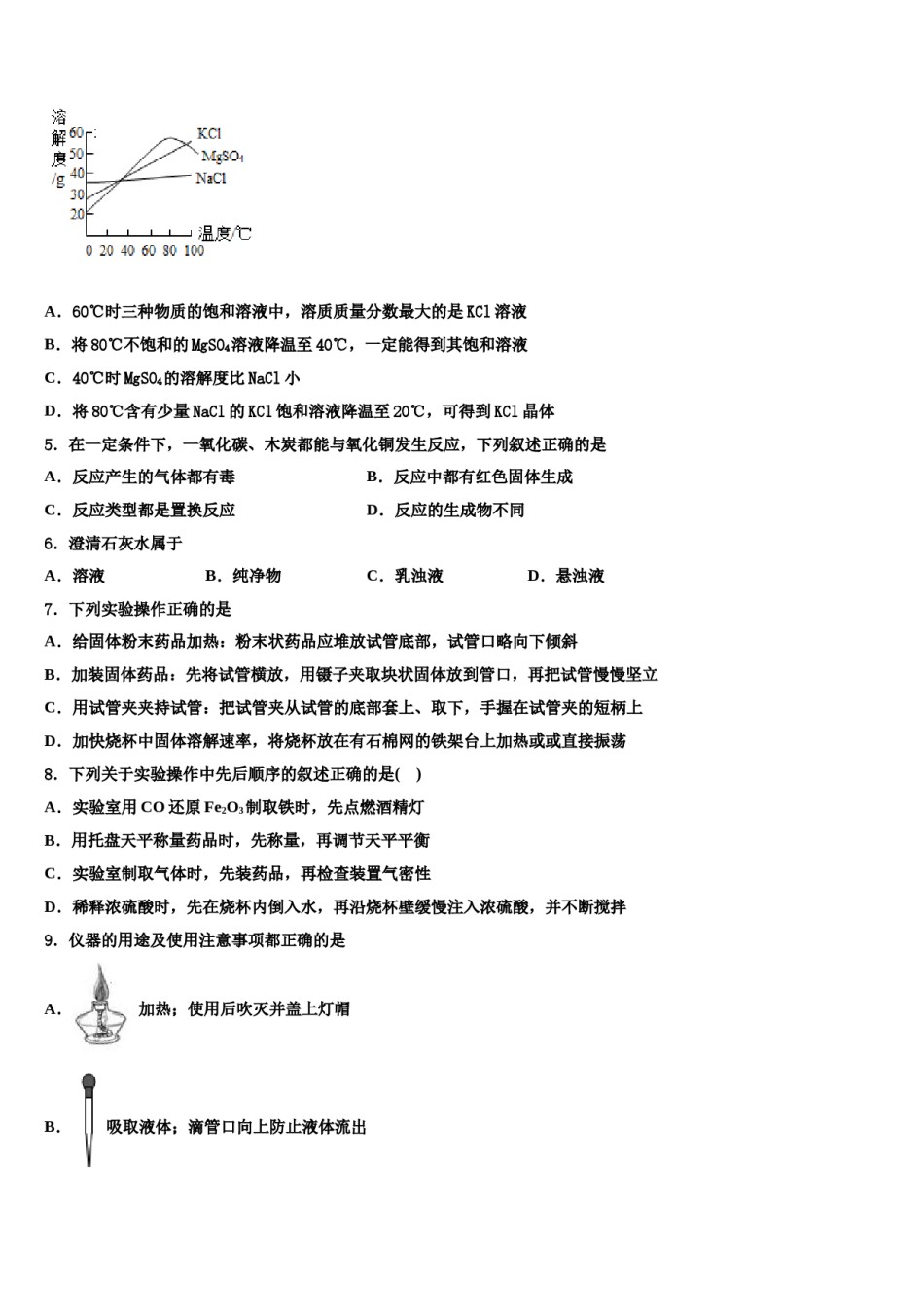
2024届福建省泉州市泉州第十六中学中考化学四模试卷注意事项铅笔作答;第二部分必须用黑1.考生要认真填写考场号和座位序号。2.试题所有答案必须填涂或书写在答题卡上,在试卷上作答无效。第一部分必须用2B色字迹的签字笔作答。3.考试结束后,考生须将试卷和答题卡放在桌面上,待监考员收回。一、单选题(本大题共15小题,共30分)1.下图中甲、乙、丙是初中化学中常见的物质,图中“—”表示相连的物质之间可以在溶液中发生化学反应,“→”表示由某种物质可转化为另一种物质(部分反应物、生成物及反应条件已略去)。下列说法中不正确的是A.甲、乙、丙可能依次为Fe、NaOH、CO2B.丙物质只能是氧化物或盐C.当乙为NaOH时,它可由Ca(OH)2与Na2CO3反应生成D.当甲为一种碱时,它与硫酸铜溶液的反应可能产生两种沉淀2.实验室制取O2、CO2气体都可以用的装置组合是()A.①③B.①④C.②③D.②④3.水是生命之源,下列关于水的说法正确的是A.水是由水原子构成的B.肥皂水可以鉴别硬水和软水C.过滤可以除去水中的所有杂质D.长期饮用蒸馏水有利于人体健康4.如图是NaCl、MgSO4、KCl固体的溶解度曲线,下列说法正确的是()A.60℃时三种物质的饱和溶液中,溶质质量分数最大的是KCl溶液B.将80℃不饱和的MgSO4溶液降温至40℃,一定能得到其饱和溶液C.40℃时MgSO4的溶解度比NaCl小D.将80℃含有少量NaCl的KCl饱和溶液降温至20℃,可得到KCl晶体5.在一定条件下,一氧化碳、木炭都能与氧化铜发生反应,下列叙述正确的是A.反应产生的气体都有毒B.反应中都有红色固体生成C.反应类型都是置换反应D.反应的生成物不同6.澄清石灰水属于A.溶液B.纯净物C.乳浊液D.悬浊液7.下列实验操作正确的是A.给固体粉末药品加热:粉末状药品应堆放试管底部,试管口略向下倾斜B.加装固体药品:先将试管横放,用镊子夹取块状固体放到管口,再把试管慢慢坚立C.用试管夹夹持试管:把试管夹从试管的底部套上、取下,手握在试管夹的短柄上D.加快烧杯中固体溶解速率,将烧杯放在有石棉网的铁架台上加热或或直接振荡8.下列关于实验操作中先后顺序的叙述正确的是()A.实验室用CO还原Fe2O3制取铁时,先点燃酒精灯B.用托盘天平称量药品时,先称量,再调节天平平衡C.实验室制取气体时,先装药品,再检查装置气密性D.稀释浓硫酸时,先在烧杯内倒入水,再沿烧杯壁缓慢注入浓硫酸,并不断搅拌9.仪器的用途及使用注意事项都正确的是A.加热;使用后吹灭并盖上灯帽B.吸取液体;滴管口向上防止液体流出C.测量液体体积;不能被加热D.称量药品;药品直接放置于天平上10.石墨烯是由碳元素组成的非常优良的纳米材料,具有超强导电、导热的性能。关于石墨烯的认识错误的是()A.可作散热材料B.是一种新型的化合物C.可作新型电池的电极D.完全燃烧生成二氧化碳11.分类法是学习和研究化学的常用方法。下列分类中正确的是A.氧化物:冰、干冰、四氧化三铁B.复合肥:磷酸二氢铵、尿素、硝酸钾C.人体中的微量元素:钙、铁、硒D.天然材料:羊毛、棉线、塑料12.向一定量4%的氢氧化钠溶液中逐滴加入稀盐酸,有关分析错误的是A.B.C.D.13.2017年“世界环境日”中国确定的主题是“绿水青山就是金山银山”。下列做法与之相违背的是A.利用风力发电B.增加绿化面积C.节约用水用电D.直接排放废气14.2017年是水污染治理产业“大年”,下列行为不会引起水污染的是A.定期清理河面漂浮垃圾B.电镀厂废水的直接排放C.农业上除草剂的广泛使用.D.生活中洗涤剂的大量使用15.一种铁原子的原子核内有26个质子和30个中子,该原子的原子序数为()A.4B.26C.30D.56二、填空题(本大题共1小题,共6分)16.目前,我国火力发电量占全国总发电量的80%以上.请回答问题:火力发电以煤做燃料,使水变成水蒸气,推动涡轮运动,从而为我们的生产和生活提供电能,此过程中发生的全部能量转化是_____.烧煤时,通常会向炉灶内鼓入空气,并将煤磨成煤粉,这样做有利于节能减排,理由是①_____,但还存在一定的问题,因为煤燃烧还会产生②_____、_____等,污染空气.随着科技的发展,时代的进步,太阳能、风能等能源的应用...

1、当您付费下载文档后,您只拥有了使用权限,并不意味着购买了版权,文档只能用于自身使用,不得用于其他商业用途(如 [转卖]进行直接盈利或[编辑后售卖]进行间接盈利)。
2、本站所有内容均由合作方或网友上传,本站不对文档的完整性、权威性及其观点立场正确性做任何保证或承诺!文档内容仅供研究参考,付费前请自行鉴别。
3、如文档内容存在违规,或者侵犯商业秘密、侵犯著作权等,请点击“违规举报”。

碎片内容

2024届福建省泉州市泉州第十六中学中考化学四模试卷含解析.doc

确认删除?